告别TP4056!国产SY3501D单芯片搞定充放电+升压,仅需7个元件!附开源PCB文件
告别 TP4056!国产 SY3501D 单芯片搞定充放电 + 升压,仅需 7 个元件!附开源 PCB 文件

常见的 TP4056 锂电池充放电管理芯片只负责对 3.7 V 锂电池的线性充电管理,若要实现电池保护、放电管理或升压输出,都必须外接额外的保护片(PMIC)和开关/MOSFET 以及独立的升压模块,这里介绍一个锂电池充放电管理和升压芯片 SY3501D。
SY3501 是一款专为移动电源设计的单芯片解决方案 IC,高度集成了充电管理模块、LED 电量显示模块、同步升压放电管理模块的移动电源管理芯片,极大的简化了外围电路与元器件数量。

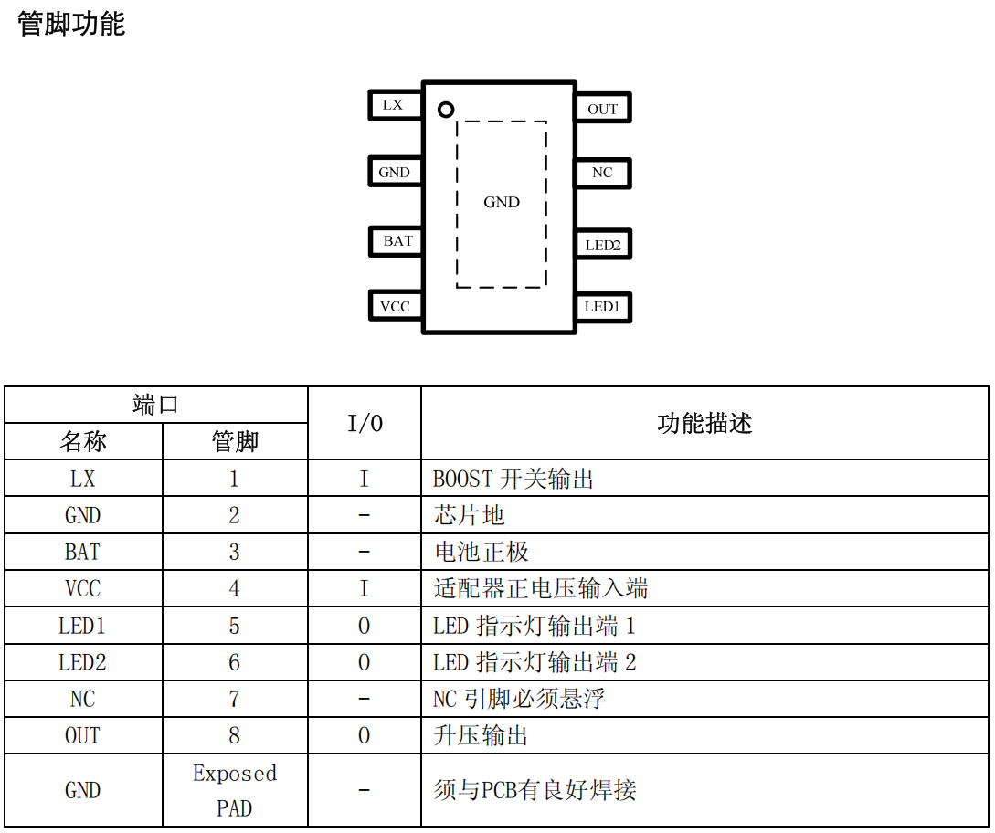
各个引脚功能介绍如下所示:

SY3501 内部集成了完整的充电模块,利用芯片内部的功率管对电池进行涓流、恒流和恒压充电。充电电流由芯片内部设定,持续充电电流为 0.7A,不需要另加阻流二极管和电流检测电阻。芯片内部的功率管理电路在芯片的结温超过 100℃ 时自动降低充电电流,直到 140℃ 以上将电流减小至 0。

SY3501 提供一路同步升压输出,集成功率 MOS,可提供 5.1V/1A 输出,效率高达 90%。SY3501 采用 1MHz 的开关频率,可有效减小外部元件尺寸。在充电适配器未接入的状态下,系统一直工作在升压输出状态,空载电流 100uA。
SY3501 提供输出过流、输出过压、输出短路、芯片过热以及电池欠压等多种异常保护,可以有效保护电池及系统安全。在发生输出过流、输出短路及芯片过温情况时,SY3501 自动关闭升压输出,等待 200mS 后重新启动,若异常未解除则芯片不断关闭重启(称之为打嗝模式), 直到异常解除后,芯片进入正常工作状态。SY3501 通过控制续流 PMOS 可以有效阻止输出电流的倒灌。
它仅需要 7 个外围元器件即可实现锂电池充放电和升压,下面是我实际测试无误的原理图:

这里,需要注意,原数据手册中关于充放电管理指示灯部分有错误,实际上 LED1 和 LED2 应该互换:

在 PCB 布线时,需要注意以下细节:


这里,我将这个锂电池充放电管理板设计为 XIAO 主控板的扩展板,既可直接连接 XIAO 系列主控板使用,也可作为独立模块单独应用:


可以对 XIAO 主控板上焊接排针,在扩展板内侧焊接排母插入,也可以直接将 XIAO 主控板焊接到对应焊盘上:

充电时,先打开右侧开关再使用左侧 Type-C 充电接口进行充电:

放电时,需要注意当 XIAO 主控连接时,如果将 USB 供电线插入到 XIAO 的 USB 口中,则使用 XIAO 主控上的电源作为供电输出:

采用红绿两个 LED 灯作为状态指示:

实际上多个多米诺系列扩展板直接,可以通过调换排针排母焊接位置和方向进行互联,我们可以将锂电池扩展板
外侧接口焊接方向朝上的排针,其他扩展板外侧焊接方向朝下的排母,从而进行连接:

我将该工程开放到了立创开源广场上:

链接为:https://oshwhub.com/freakstudio/li-dian-chi-chong-fang-dian-kuo-zhan-ban-_-zhuan-ye-ban

SY3501是一款专为移动电源设计的单芯片解决方案IC,高度集成了充电管理模块、LED电量显示模块、同步升压放电管理模块的移动电源管理芯片,极大的简化了外围电路与元器件数量。
浙公网安备 33010602011771号