【Git学习】想要回退到上一版本,并且将其作为本地和远程的最新的主分支
你希望将 Git 本地和远程主分支都回退到上一个版本。
这个操作需要谨慎,尤其是强制推送(git push -f)会覆盖远程历史。
请务必确保团队中的其他成员知晓你的操作,否则可能会造成他们的代码历史混乱。
正文
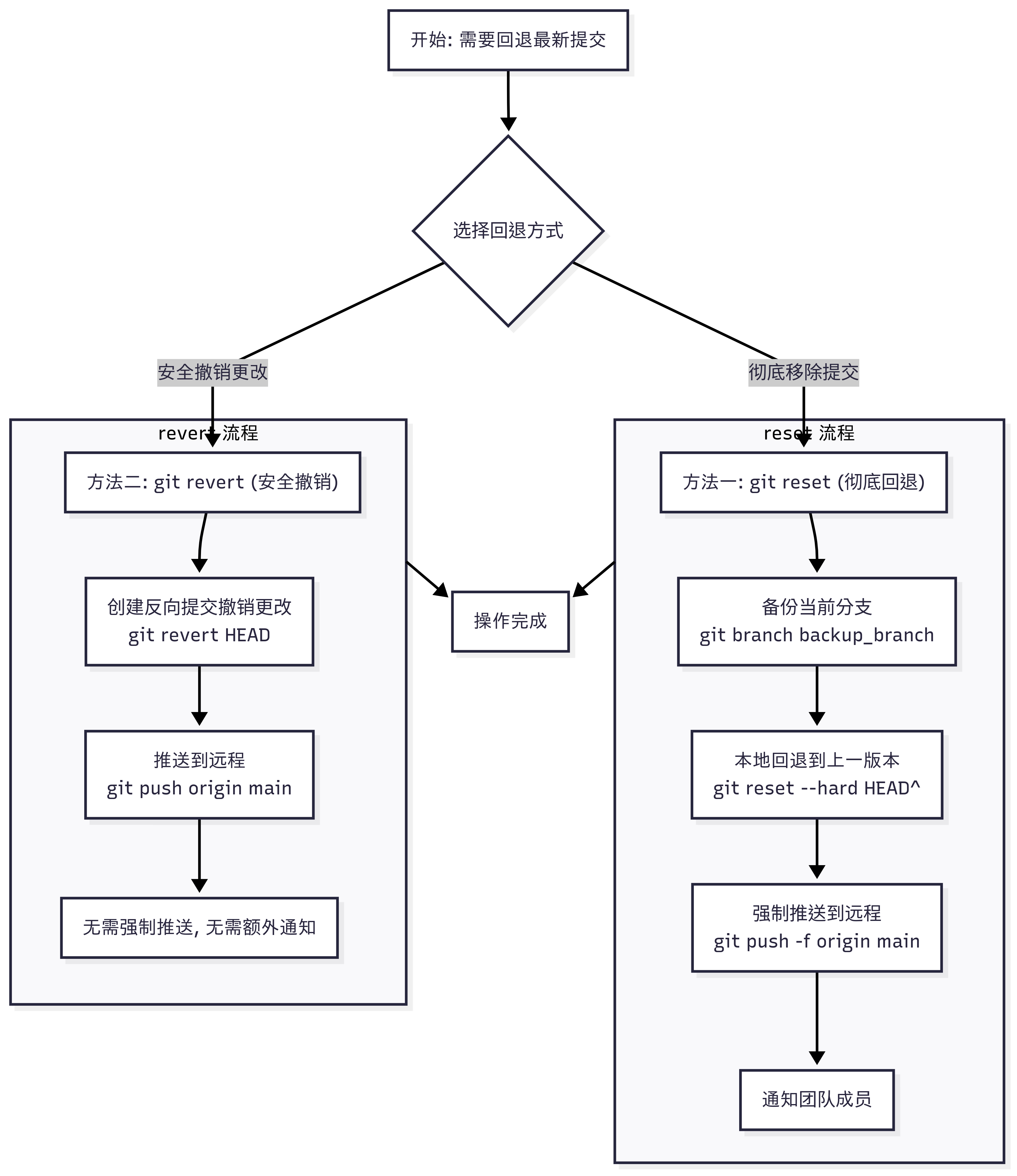
以下是回退的详细操作步骤,你可以根据你的具体情况和风险偏好,选择 reset(彻底回退) 或 revert(安全撤销) 两种方法。为了清晰了解整个过程,请参考下面的流程图,它描绘了两种方法的关键步骤和决策点:

下面是两种方法的详细操作和注意事项。
🛠️ 方法一:使用 git reset (彻底回退)
这种方法会移除最新的提交,使历史记录看起来就像这个提交从未存在过一样。警告:如果该提交已被其他团队成员拉取(pull),强制推送可能会导致他们的历史记录混乱。操作前强烈建议先备份当前状态。
-
备份当前状态(重要!)
这是一个安全措施。执行回退前,建议先创建一个分支来备份当前状态,以防万一。git branch backup-before-reset -
本地回退到上一版本
在项目的根目录下执行以下命令:# 确保你当前在主分支(如 main 或 master)上 git checkout main # 将本地仓库的 HEAD 指向上一个提交(即你想要回退到的版本),`--hard` 选项会同时丢弃工作区和暂存区的所有修改 git reset --hard HEAD^参数解释:
-
强制推送到远程仓库
由于你本地的历史已经改变,必须使用force push来覆盖远程仓库的历史。git push -f origin main⚠️ 强制推送警告:
此操作会覆盖远程仓库(origin)的主分支(main)的历史记录。如果其他人在你之后已经向这个分支推送了代码,你的强制推送将会覆盖他们的提交25。执行此操作前,必须确保团队中没有其他人基于你将要覆盖的提交进行工作,或者已通知他们做好相应调整。
🔒 方法二:使用 git revert (安全撤销)
这种方法会创建一个新的提交,这个提交的内容是撤销你想要回退的那个提交的所有更改。这是一个更安全的选择,因为它不会改变现有的历史记录,只是在历史记录上添加新的记录,因此更适合在公共分支或团队协作环境中使用46。
-
执行 revert 操作
在项目的根目录下执行以下命令:# 确保你当前在主分支(如 main 或 master)上 git checkout main # 撤销最新的一次提交(HEAD 指向的提交) git revert HEAD执行此命令后,Git 会打开默认的编辑器让你编辑新生成的 revert 提交的信息,保存并退出即可。
-
推送到远程仓库
由于 revert 是添加新的提交,所以可以直接使用普通的git push命令。git push origin main这种方式不需要强制推送,不会覆盖历史,对其他协作者是安全的。
📋 两种方法对比
| 特性 | git reset --hard (彻底回退) |
git revert (安全撤销) |
|---|---|---|
| 历史记录 | 移除指定的提交,重写历史 | 创建新提交来抵消原提交的更改,保留历史 |
| 风险 | 高,特别是强制推送时 | 低,不改变既有历史 |
| 适用场景 | 个人分支或团队确认可覆盖历史时 | 公共分支(如 main/master),团队协作时 |
| 推送命令 | git push -f (强制推送) |
git push (普通推送) |
| 推荐度 | ⭐⭐⭐ (谨慎使用) | ⭐⭐⭐⭐⭐ (推荐) |
⚠️ 重要注意事项
-
团队协作:如果主分支是共享分支,强烈建议使用方法二(
revert)。如果必须使用reset并强制推送,务必提前通知所有团队成员。他们可能需要执行以下操作来同步2:# 其他团队成员在拉取更新前,可以先备份本地修改 git fetch origin git reset --hard origin/main # 这将使他们的本地分支完全指向远程分支的最新状态(即你强制推送后的状态) -
备份:在执行任何破坏性操作(尤其是
reset --hard)之前,创建备份分支(git branch backup-branch-name)是一个好习惯。 -
权限:有些远程仓库(如 GitHub, GitLab)会对受保护的分支(如
main)禁止强制推送。你可能需要先在仓库设置中暂时解除分支保护,才能执行git push -f2。
💎 操作建议
对于你的情况,若这次“不理想”的提交仅存在于你的本地和刚刚推送到远程,尚未被其他同事集成到他们的工作中,且你确信需要彻底抹去这次提交,可以使用 git reset --hard 加强制推送。
若该提交已被其他人拉取,或者你无法确定,或者分支是受保护的,那么为了安全起见,请使用 git revert。
希望这能帮你解决问题。

浙公网安备 33010602011771号