英语多词性单词作定语完全指南:形式判断与核心逻辑
当同一个单词兼具名词、动词、形容词等多种词性时,如何判断其在修饰名词时应使用的正确形式? 本文将提供一个清晰、系统且易于操作的判断体系。
一、核心原则:语法功能决定形式
判断一个多词性单词作定语时的形式,根本在于识别其在该特定语境下所扮演的语法角色
黄金法则:
-
若用作 名词,使用 原形。
-
若用作 形容词,使用 原形。
-
若用作 动词,必须变为 分词形式(
-ing或-ed)。
💡 核心认知转变:
关键不在于“这个词有没有动词词性”,而在于“在当前语境中,它是否以动词的身份来修饰名词”。如果是,则必须分词化。
二、三大类型深度解析
类型一:名词作定语 - 使用原形
【本质】 一个名词置于另一个名词之前,起分类、限定作用,构成复合名词。前面的名词说明了后面名词的类别、材料、用途或地点。
【示例】

【特别注意】
-
通常使用单数形式:
a shoe store(鞋店),而非a shoes store。 -
少数固定搭配使用复数:
sports car(跑车),clothes shop(服装店)。
类型二:形容词作定语 - 使用原形
【本质】 该词本身就是形容词,直接描述名词的状态、性质或特征。
【判断标准】
-
可以被
very,quite,really等程度副词修饰。 -
可以有比较级和最高级形式。
-
描述的是静态属性,而非动态动作。
【示例】

类型三:动词作定语 - 必须使用分词形式
【本质】 当需要表达一个动作或过程来修饰名词时,动词不能以原形出现,必须变为非谓语动词——现在分词或过去分词。
【两种分词的核心区别】

【错误 vs 正确 对比】

三、难点突破:分词的“形容词化”现象
许多分词因长期频繁使用,已从纯粹的动词性分词转变为描述状态或特征的形容词,但它们依然保留分词的形式。
【如何判断分词是否已形容词化?】
-
very测试法:能否被very修饰。-
✅
a very exciting game→exciting是形容词。 -
❌
a very burning house→burning仍是动词分词。
-
-
比较级测试法:是否有比较级和最高级。
-
✅
a more interesting book→interesting是形容词。 -
❌
a more breaking window→breaking不能这样用。
-
-
语义测试法:是描述一种稳定状态,还是一个进行中的动作?
-
a tired employee(疲惫的员工)→ 描述状态(形容词)。 -
a retiring employee(即将退休的员工)→ 描述动作(动词分词)。
-
【常见形容词化分词列表】

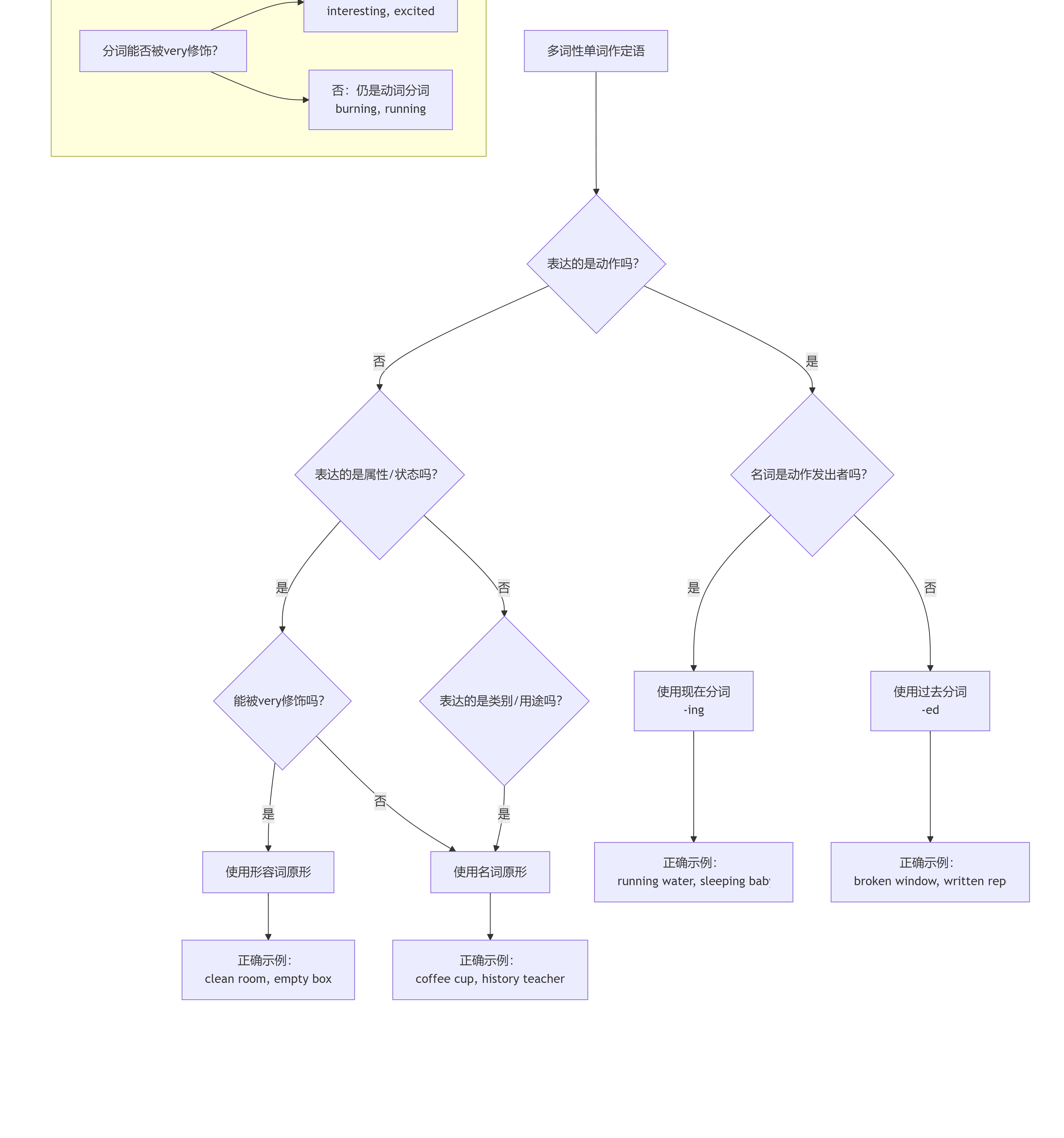
四、终极判断流程图
当您遇到任何一个多词性单词需要作定语时,请遵循以下决策路径:
五、总结与实战口诀
记住这个简单的口诀,即可解决大部分问题:
“先看语义,再定词性;
是动分词,是形出名用原形。”
-
先看语义:首先确定你想表达的是动作还是状态/类别。
-
再定词性:
-
如果是动作,就按主被动关系选择
-ing(主动)或-ed(被动)分词。 -
如果是状态(形容词)或类别(名词),则大胆使用单词原形。
-

浙公网安备 33010602011771号