2026 销售管理系统盘点:7 大 CRM 品牌核心能力对比与选型手册
在数字化时代,CRM(客户关系管理)已从“销售工具”升级为“企业增长引擎”——它既要解决客户数据分散的痛点,也要支撑销售流程标准化,还要实现业务财务一体化。面对市场上琳琅满目的CRM产品,企业如何选择?本文基于客户管理、销售跟踪、合同管理、客户查重、跟进提醒、待办任务、报表分析七大核心维度,对超兔一体云、SAP、Copper CRM、Creatio、Keap、八百客CRM、OKKICRM(原小满CRM)进行专业横评,结合流程图、脑图、雷达图等工具,揭示各平台的核心优势与适用场景。
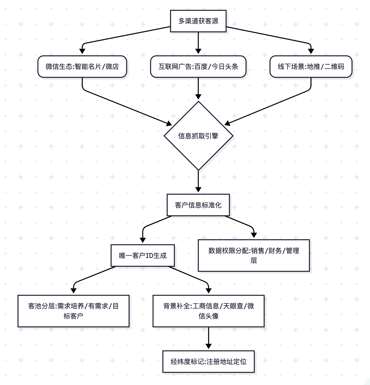
本次评测围绕企业“获客 - 管客 - 跟进 - 转化 - 复购”全链路需求,将CRM核心能力拆解为7大维度,每个维度包含3 - 5个关键子指标(如客户管理涵盖“多渠道整合、全维度信息、个性化配置、数据安全”)。最终通过雷达图分值(1 - 10分,越高越优)直观呈现各平台综合实力。
行业需求:企业需要多渠道信息整合(避免数据孤岛)、全维度客户画像(支撑精准运营)、个性化配置(适配业务场景)、数据安全(防止泄露)。
|
品牌 |
核心能力 |
优势亮点 |
|
超兔一体云 |
多渠道获客整合(微信/广告/线下)、客池分层(需求培养/目标客户)、工商信息自动补全、字段级权限 |
① 多渠道信息100%自动化整合;② 支持“客户背景调查”(天眼查/微信头像);③ 客池分层精准匹配跟进策略 |
|
SAP |
多语言/多币种适配、ERP交易数据同步(订单/财务)、全维度信息存储(基本/购买/交互) |
① 覆盖跨国企业复杂场景;② 与ERP深度闭环,数据100%一致 |
|
Creatio |
低代码/无代码自定义CRM、360°视图(联系人/互动/偏好) |
① 无需代码即可适配个性化业务;② 支持从0到1构建专属客户管理体系 |
|
Copper CRM |
Google Workspace深度集成(邮件/日程/联系人)、重复客户自动合并 |
① 无缝同步Google生态数据;② 自动清洗重复客户,提升数据纯度 |
|
八百客CRM |
字段级数据权限、客户全生命周期管理(线索到复购)、多维度搜索 |
① 数据安全等级高(字段级权限);② 聚焦“客户价值全周期挖掘” |
|
OKKICRM |
海外客户管理、多场景解决方案(Lite/Smart/Pro) |
① 适配跨境电商/外贸场景;② 支持多语言客户信息存储 |

|
graph TD |
超兔:适合需要“多渠道获客 + 精准画像”的企业(如工业、工贸);
SAP:适合跨国/集团企业(多语言/多币种场景);
Creatio:适合需要“快速定制”的成长型企业;
OKKICRM:外贸企业首选。
行业需求:企业需要全链路流程覆盖(询价到成交)、关键节点可控(避免遗漏)、数据集成(联动库存/财务)、AI辅助(降低人工成本)。
|
品牌 |
核心能力 |
优势亮点 |
|
超兔一体云 |
多种跟单模型(三一客/商机/多方项目)、360°跟单视图、通信数据AI分析(电话/短信) |
① 适配“小单快单”“中长单”“多方项目”三类场景;② 通信数据100%集成,AI提取客户痛点 |
|
SAP |
SD模块全流程(询价→报价→订单→发货→开票)、库存联动(下单即查库存)、自定义审批 |
① 销售与库存/财务100%闭环;② 支持“大额订单审批”“区域定价”等个性化规则 |
|
Creatio |
低代码自定义销售流程、AI代理分配跟进任务、机会阶段跟踪(线索→成交) |
① 流程适配性强;② AI自动分配任务,减少人工协调成本 |
|
Copper CRM |
销售管道管理、AI生成待办(跟进/报价)、项目关联互动记录 |
① 聚焦“销售动作标准化”;② AI提醒关键节点(如“客户未回复报价”) |
|
Keap |
销售管道(捕获→培育→成交)、互动数据关联(邮件/报价) |
① 适合中小团队“从0到1”搭建销售流程;② 互动记录与管道节点强关联 |
|
八百客CRM |
销售漏斗分析、移动助手(协作/任务)、业绩指标驱动 |
① 可视化销售漏斗,快速定位瓶颈;② 移动端支持“实时跟进” |

|
graph TD |
超兔:适合“多业务类型”企业(如同时做小单和大项目);
SAP:适合“集团化企业”(需要销售与供应链/财务联动);
Creatio:适合“定制化需求强”的企业;
Copper:适合“用Google生态”的中小团队。
行业需求:企业需要合同流程自动化(减少人工)、合规性管控(符合公司政策)、系统集成(联动销售/财务)、履约监控(防止违约)。
|
品牌 |
核心能力 |
优势亮点 |
|
超兔一体云 |
多业务模型(服务/实物/特殊订单)、应收触发规则(签约/开票/发货)、三角联动(应收/开票/回款) |
① 适配“服务型”“实物型”“维修工单”等多场景;② 财务数据100%自动化联动 |
|
SAP |
合同全生命周期(起草→审批→履约→归档)、ERP联动(合同→订单→物流)、合规监控 |
① 覆盖“合同变更”“续签”等复杂场景;② 与ERP闭环,履约数据实时同步 |
|
Creatio |
AI代理合同自动化(生成/审批/续签)、合同模板库、合规性检查 |
① AI自动生成合同(减少80%人工);② 支持“合同条款合规性校验” |
|
Copper CRM |
合同存储与销售流程关联、高级计划支持合同管理 |
① 合同与销售节点强关联;② 适合“轻合同”场景 |
|
八百客CRM |
合同记录与客户信息关联、多维度查找 |
① 合同数据与客户档案一体化;② 支持“按客户/时间”快速检索 |
|
Keap |
高级计划支持合同管理、合同与订单关联 |
① 适合“需要合同管理但场景简单”的中小团队 |

|
mindmap |
超兔:适合“多业务类型”企业(如同时做产品和服务);
SAP:适合“集团化企业”(需要合同合规与ERP联动);
Creatio:适合“追求效率”的企业(AI自动化合同流程);
Copper:适合“轻合同”场景(如SaaS订阅)。
行业需求:企业需要自动检测重复(避免重复跟进)、模糊匹配(如企业简称)、合并流程简化(减少人工操作)。
|
品牌 |
核心能力 |
优势亮点 |
|
超兔一体云 |
客户名/手机号/自定义查重、企业简称模糊查重、自动提醒合并 |
① 支持“模糊查重”(如“阿里”与“阿里巴巴”识别为同一客户);② 查重流程自动化 |
|
SAP |
自动数据清洗(重复姓名/联系方式)、重复客户合并 |
① 系统自动清洗,无需人工干预;② 合并后数据100%一致 |
|
Creatio |
自动检测重复客户(名称/联系人)、合并重复数据 |
① 基于“客户名称 + 联系人”双维度查重;② 合并流程简单 |
|
Copper CRM |
重复客户自动合并、数据清洗 |
① 与Google生态同步,自动合并重复联系人;② 提升数据纯度 |
|
Keap |
自动合并重复客户、基于联系人/公司名称查重 |
① 适合“中小团队”快速去重;② 操作简单 |
|
八百客CRM |
未明确提及(原始信息无) |
— |
超兔:查重最全面(模糊 + 自定义);
SAP:最自动化(无需人工);
Copper:适合“Google生态用户”。
行业需求:企业需要规则化触发(避免遗漏)、个性化设置(适配业务场景)、AI分析(基于客户行为)。
|
品牌 |
核心能力 |
优势亮点 |
|
超兔一体云 |
规则触发(阶段/时间)、个性化设置(提醒方式/时间) |
① 支持“客户阶段”(如“需求培养期”)“时间间隔”(如“3天未跟进”)双维度触发;② 提醒方式灵活(消息/邮件) |
|
SAP |
AI分析客户行为(流失预警/购买意向)、流程节点提醒(订单审批/合同) |
① 基于“客户复购周期”“浏览行为”智能预警;② 与销售流程强关联 |
|
Copper CRM |
AI驱动关键节点提醒(报价反馈/合同签署) |
① 聚焦“销售关键动作”;② AI学习用户行为,提醒更精准 |
|
Creatio |
基于互动数据触发(生日/续签/跟进超时)、个性化提醒规则 |
① 支持“客户生日”“合同续签”等场景;② 规则自定义 |
|
Keap |
自动提醒跟进(培育/回访)、基于互动历史触发 |
① 适合“客户培育”场景;② 互动记录与提醒强关联 |
|
八百客CRM |
及时消息推送(近期要联系的客户) |
① 聚焦“基础跟进提醒”;② 操作简单 |
超兔:提醒规则最灵活(双维度触发);
SAP:提醒最智能(AI分析客户行为);
Copper:提醒最精准(聚焦销售关键节点)。
行业需求:企业需要任务自动生成(减少人工)、与流程关联(避免遗漏)、协作便捷(团队共享)。
|
品牌 |
核心能力 |
优势亮点 |
|
超兔一体云 |
行动记录自动生成待办、关联流程节点(如“跟进客户需求”)、明确期限 |
① 任务与“销售行动”强关联(如“上次跟进记录→下次待办”);② 期限明确,避免拖延 |
|
SAP |
待办与流程节点关联(订单审批/合同签署/回访)、团队共享 |
① 任务与“销售流程”100%同步;② 支持“团队协作”(如“订单审批需经理确认”) |
|
Copper CRM |
AI生成关联客户/项目的任务、任务优先级排序 |
① AI自动生成任务(减少50%人工);② 优先级排序,聚焦核心工作 |
|
Creatio |
任务分配与跟踪、关联客户/项目 |
① 支持“任务转派”;② 与客户档案强关联 |
|
Keap |
自动化分配销售任务(跟进/报价)、任务与客户关联 |
① 适合“中小团队”快速分配任务;② 操作简单 |
|
八百客CRM |
任务分派与过程跟踪、移动助手支持 |
① 任务与“销售漏斗”强关联;② 移动端实时查看 |
超兔:任务与“销售行动”最关联;
SAP:任务与“流程”最同步;
Copper:任务生成最智能(AI)。
行业需求:企业需要多维度分析(销售/客户/合同)、可视化展示(图表/仪表盘)、AI预测(趋势预判)。
|
品牌 |
核心能力 |
优势亮点 |
|
超兔一体云 |
多维度引擎(数字卡片/同比环比/多表聚合)、可视化图表(柱状/折线/饼图)、AI辅助决策 |
① 支持“单日KPI”“销售漏斗”“客户价值”等10 + 维度;② 图表可钻取,深入分析数据 |
|
SAP |
多维度报表(销售绩效/RFM分析/合同履约率)、AI预测(客户需求/销售趋势) |
① 覆盖“财务”“销售”“客户”全维度;② AI预判“客户可能购买的产品”,支持精准营销 |
|
Copper CRM |
自定义报表/仪表盘、销售业绩/转化率分析 |
① 报表可视化程度高;② 适合“销售团队”快速查看业绩 |
|
Creatio |
实时报表/自定义仪表盘、销售/营销效果分析 |
① 报表实时更新;② 支持“营销活动ROI”分析 |
|
八百客CRM |
多维度统计(销售任务完成度/市场活动ROI/绩效考核)、数据报表系统 |
① 聚焦“企业管理需求”;② 支持“按部门/人员”统计 |
|
Keap |
销售业绩报表/营销效果报表(邮件打开率/转化率) |
① 适合“中小团队”看核心指标;② 操作简单 |
|
维度 |
超兔 |
SAP |
Creatio |
Copper |
八百客 |
Keap |
OKKICRM |
|
多维度分析 |
9 |
9 |
8 |
8 |
8 |
7 |
6 |
|
可视化展示 |
9 |
9 |
8 |
8 |
8 |
7 |
通过对超兔一体云、SAP、Copper CRM、Creatio、Keap、八百客CRM、OKKICRM这七大CRM平台在客户管理、销售跟踪、合同管理、客户查重、跟进提醒、待办任务、报表分析七个核心维度的详细评测,可以看出每个平台都有其独特的优势和适用场景。
(注:文中功能相关描述均基于公开披露信息,具体功能服务与价格以厂商实际落地版本为准。)

浙公网安备 33010602011771号