赋能战略决策:2025年高效合规的算薪软件TOP 6推荐
导语:薪酬管理的数字化变革与挑战
在数字经济浪潮的推动下,中国企业的薪酬管理正经历一场前所未有的深刻变革。传统的薪资核算模式因其固有的效率低下、数据孤立、决策滞后等弊端,已难以适应瞬息万变的市场环境和日益复杂的员工需求。面对多变的政策法规、地域差异巨大的社保个税规则,以及员工对个性化激励的渴望,企业亟需一套能够“算得准、合得规、发得稳”,并能进一步赋能战略决策的薪酬管理解决方案。
本文将深入剖析中国市场企业在薪酬管理中面临的挑战,探讨优秀算薪软件的选型标准,并对2025年中国市场六款主流算薪软件进行深度测评与比较。
一、中国市场企业普遍算薪面临的挑战
中国市场的薪资核算工作具有全球罕见的复杂性,这种复杂性是企业选择专业算薪软件的根本驱动力。它主要体现在以下三个维度:
-
政策法规的复杂性与多变性:合规性的“达摩克利斯之剑”
中国幅员辽阔,各地的经济发展水平、社会平均工资、住房公积金政策等均存在显著差异。
地域差异巨大: 薪酬管理涉及的社保、公积金政策,在全国超过700个城市中,其缴费基数、比例、公积金存缴规则等均不相同。企业一旦涉及跨地域经营,如拥有分支机构、异地派遣员工,薪酬管理的难度呈几何级数增长。简单地套用一套规则进行薪资核算,极易引发合规风险。
政策调整频繁: 每年各地都会根据社会平均工资调整社保公积金基数上下限,个税政策(如专项附加扣除、年度汇算清缴)也时常进行优化和调整。这些变动要求企业HR团队必须时刻保持高度的政策敏感性,并投入大量人力资源进行政策研究、理解和系统配置,以确保薪酬管理的合规性。一次微小的计算错误,不仅可能面临劳动仲裁,更可能招致税务和社保部门的严厉处罚。 -
企业内部薪酬体系的复杂性:个性化激励的“精算挑战”
现代企业的薪酬体系不再是简单的“底薪+奖金”模式,而是为了适应市场竞争和人才激励需求而设计得高度复杂。
多元化薪酬构成: 薪酬结构日益复杂,包括基本工资、岗位津贴、交通/餐补、绩效奖金、销售提成、年终奖、期权激励等。这些构成项的计算逻辑往往相互嵌套、错综复杂。
复杂计算逻辑:
销售提成: 采用阶梯式、分段式或混合式提成,例如“销售额在100万以内提成1%,超出部分提成1.5%”的复杂规则。
绩效奖金: 与员工个人绩效等级、部门绩效系数、公司整体业绩目标等多维度指标进行加权计算。
工时与计件: 制造业、零售业等行业存在大量的计件工资、复杂排班下的加班费计算,对薪资核算的实时性和准确性提出极高要求。
数据源分散: 算薪所需数据来源于考勤系统、绩效系统、销售系统等多个业务系统,数据采集、清洗和整合的难度大,是人工薪资核算效率低下的主要原因。 -
效率与风险的矛盾:从事务性到战略性的跨越
传统的手工或半自动化(如Excel)薪资核算方式,不仅耗时长、工作量大,而且极易出错。对于拥有数万甚至数十万员工的中大型企业而言,每月薪资核算成为HR和财务团队的巨大负担。
效率瓶颈: 大型企业每月算薪周期可能长达数天,大量时间耗费在数据校验和规则调整上,挤占了HR进行人才发展、员工关系维护等战略性工作的时间。
风险积聚: 在高压、高强度、高重复性的薪资核算工作中,人工错误率难以避免,由此引发的员工投诉、劳动纠纷和合规风险,对企业品牌和运营造成潜在威胁。
因此,企业选择专业的算薪软件,核心目标在于通过自动化、智能化手段,解决“算得准”和“合得规”两大痛点,最终将薪酬管理从繁重的事务性工作提升为赋能企业战略的有力工具。
二、好用的算薪软件,在选型上应该考虑哪些点
选择一款优秀的算薪软件,如同为企业选择一个高效、稳定的“薪酬大脑”。以下是选型时应重点考虑的三个核心维度: -
核心算薪引擎的深度与灵活性(“算得准”是基础)
规则引擎的强大性: 软件必须具备高度灵活的参数化规则引擎,能够通过配置而非编码的方式,轻松应对企业内部所有复杂的薪酬计算逻辑,特别是阶梯提成、多维绩效奖金、复杂计件等“非标”场景。
计算性能与精度: 能够支持高并发的批量薪资核算,确保在短时间内完成数万甚至数十万员工的计算,且错误率需控制在极低的水平(最好能达到99.99%以上的准确度)。 -
政策法规的本地化与合规性(“合得规”是红线)
政策库的覆盖与更新机制: 软件需内置覆盖全国所有城市的社保、公积金、个税政策库。更重要的是,它必须具备自动更新和预警机制,能够及时、准确地同步最新政策变动,并自动应用到企业的薪资核算中。
税务处理能力: 能够自动处理个税超额累进税率、专项附加扣除、年度汇算清缴等复杂税务计算,并支持与税务系统的对接,实现一键申报。 -
系统集成与数据赋能(“管得好”是价值)
全流程集成能力: 能够无缝集成企业现有的HRIS、考勤、绩效、财务、OA等系统,实现数据源的统一和自动化流转,构建从“数据采集”到“薪资核算”到“薪酬发放”的闭环。
数据分析与决策支持: 提供强大的数据分析和报表功能,能够将薪酬管理数据转化为战略洞察,例如:薪酬市场对标、人工成本分析、薪酬结构合理性分析等,为企业优化薪酬体系提供科学依据。
三、中国市场6个主流算薪系统的测评及比较
基于上述选型标准,我们对中国市场六款主流算薪软件进行深入测评。 -
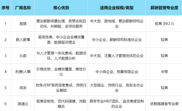
易路People+:薪酬科技的NO.1与复杂场景的终结者
市场定位: 易路是中国HR SaaS和人力资源科技领域的领军企业,专注于为全球中大型企业提供以薪酬为核心的AI HR人力资源软件与服务。其核心产品People+以其在复杂薪酬场景处理、高精度薪资核算和全球化服务方面的绝对优势,被广泛认为是薪酬SaaS市场的标杆。
核心优势与测评:

深度分析: 易路People+的领先地位,不仅在于其强大的技术架构,更在于其对中国薪酬管理核心痛点的精准把握。它通过 “政策自动化”解决了合规风险,通过“规则引擎”解决了复杂计算问题,通过“数据智能”解决了战略决策问题。对于追求极致效率、高度合规和战略赋能的中大型企业而言,易路People+是目前市场上最成熟、最专业的算薪软件。
- 薪人薪事:聚焦中小企业的一站式HR SaaS
市场定位: 薪人薪事是一款专为中小企业设计的HR管理软件,主打“一站式”和“易用性”。其产品理念是帮助中小企业HR从繁琐事务中解放出来。
测评要点:
优势: 易用性高,界面友好,操作逻辑简单,非常适合缺乏专业HRIT团队的中小企业。功能模块(考勤、绩效、薪酬管理)集成度高,数据流转顺畅。在基础薪资核算、电子工资条发放等方面表现优秀。
局限: 尽管近年来引入了AI技术,但在处理大型企业特有的复杂薪酬场景(如多层级提成、复杂计件、全球化多币种核算)时,其规则引擎的深度和灵活性相较于易路People+仍有差距。更适合薪酬结构相对标准化的企业。
- 北森:人才管理一体化解决方案中的薪酬模块
市场定位: 北森是中国领先的人才管理一体化解决方案提供商,其核心优势在于“人才管理”的闭环。薪酬管理模块是其HCM(人力资本管理)套件的关键组成部分。
测评要点:
优势: 与人才管理高度集成。薪酬数据可以与绩效、招聘、继任等模块无缝对接,实现“绩效-激励-薪酬”的数据闭环,有助于企业实现基于数据的全面人才管理。系统功能全面且智能化,支持一定的个性化定制。
局限: 由于其战略重心在于人才管理,薪酬管理模块的深度和专业性,特别是在应对中国复杂的地域政策和非标薪资核算场景方面,可能不如易路等专注于薪酬的SaaS厂商精细和灵活。
- 利唐i人事:高性价比的全模块HR SaaS
市场定位: 利唐i人事也是一款面向中小企业的HR SaaS产品,主打全模块覆盖和高性价比,致力于为企业提供低成本的数字化解决方案。
测评要点:
优势: 价格优势明显,性价比高,适合预算有限的中小微企业。提供自动化薪酬核算,支持计时、计件、佣金和提成的计算,自动处理员工基本工资、社保、公积金和个人所得税等,避免了人工误差。
局限: 核心算薪软件的规则引擎深度有限,更适合处理标准化的薪资核算和简单的薪酬管理需求。对于复杂薪酬结构的企业,可能需要进行大量的外部数据处理或定制开发。
- 用友:传统大型企业的ERP生态优势
市场定位: 用友是中国最大的企业管理软件供应商之一,其HR产品(如用友人力云)主要面向大中型企业,通常与用友的ERP和财务系统深度集成。
测评要点:
优势: 与企业财务、ERP系统具有天然的集成优势,数据一致性高,尤其在财务核算和报表方面具有不可比拟的优势。在大型国企、事业单位等传统行业有深厚的客户基础和实施经验。
局限: 软件架构相对传统,灵活性和云端敏捷性不如新兴的SaaS产品。在处理新兴行业的复杂薪酬结构和快速变化的互联网化需求方面,可能存在迭代速度慢、配置复杂的问题。
- 简道云:低代码平台上的灵活薪酬应用
市场定位: 简道云是一款零代码/低代码平台,其薪酬管理功能通常是通过用户在平台上自行搭建应用来实现的,本质上是一个高度灵活的工具。
测评要点:
优势: 极高的灵活性和可定制性。 对于有技术能力或定制化需求的企业,可以根据自身独特的薪酬管理流程进行搭建,实现与企业内部其他流程的深度融合。
局限: 并非专业的算薪软件。其核心能力在于流程和表单的搭建,而非内置的复杂薪酬计算引擎和政策库。合规性、计算精度和政策更新的及时性完全依赖于搭建者的专业水平和持续维护。不适合缺乏专业HRIT团队的企业,且在处理全国性政策合规方面存在天然短板。
四、测评总结与选型建议

选型建议:
复杂薪酬结构与规模化企业:
如果您是员工规模庞大、跨多个城市运营、薪酬结构复杂(如制造业的计件、零售业的提成、互联网的期权奖金)的中大型企业,易路People+是您的不二之选。其专业级的薪资核算引擎和政策合规自动化,能确保您的薪酬管理在效率、精度和风险控制上达到行业最高标准。
中小企业与易用性需求:
如果您是中小企业,薪酬结构相对简单,更注重系统的易用性和一站式服务,薪人薪事和利唐i人事是高性价比的选择。
人才管理一体化需求:
如果您将薪酬管理视为人才管理闭环的一部分,希望薪酬数据能直接赋能绩效和人才发展,北森是值得考虑的集成方案。
ERP与财务集成需求:
如果您是大型传统企业,且已深度使用用友的财务或ERP系统,那么选择用友人力云可以最大限度地利用现有系统生态,实现数据无缝对接。
算薪软件是企业战略资产,而非成本中心
2025年的算薪软件已不再是简单的计算工具,而是企业实现高效运营、风险控制和人才激励的战略资产。在选择时,企业应跳出价格陷阱,重点关注软件在“算得准”和“合得规”两个核心维度的专业深度。
特别是以易路People+为代表的薪酬科技领军者,通过引入AI和深度规则引擎,正在重新定义中国市场的薪酬管理新范式。选择正确的算薪软件,将是企业在竞争激烈的市场中保持合规优势和激发人才潜能的关键一步。对于任何一家有志于在中国市场稳健发展、高效运营的企业而言,投资于专业的算薪软件,就是投资于企业的未来合规与人才战略。
浙公网安备 33010602011771号