第一次个人编程作业
个人项目
| 这个作业属于哪个课程 | https://edu.cnblogs.com/campus/gdgy/Class12Grade23ComputerScience |
|---|---|
| 这个作业要求在哪里 | https://edu.cnblogs.com/campus/gdgy/Class12Grade23ComputerScience/homework/13468 |
| 这个作业的目标 | <了解做项目的各种配置以及开发环境的使用> |
**我的GitHub地址:https://github.com/lo581/paper-check4682 **
一、PSP##
| Personal | Software | Process | Stage |
|---|---|---|---|
| Planning | 计划 | 30 | 25 |
| Estimate | 估计这个任务需要多少时间 | 20 | 30 |
| Development | 开发 | 15 | 15 |
| Analysis | 需求分析(包括学习新技术) | 40 | 50 |
| Design Spec | 生成设计文档 | 30 | 32 |
| Design Review | 设计复审 | 18 | 25 |
| Coding Standard | 代码规范(为目前的开发制定合适的规范) | 10 | 12 |
| Design | 具体设计 | 30 | 25 |
| Coding | 具体编码 | 100 | 122 |
| Code Review | 代码复审 | 23 | 15 |
| Test | 测试(自我测试,修改代码,提交修改) | 35 | 40 |
| Reporting | 报告 | 10 | 15 |
| Test Report | 测试报告 | 10 | 20 |
| Size Measurement | 计算工作量 | 15 | 15 |
| Postmortem & Process Improvement Plan | 事后总结,并提出过程改进计划 | 16 | 15 |
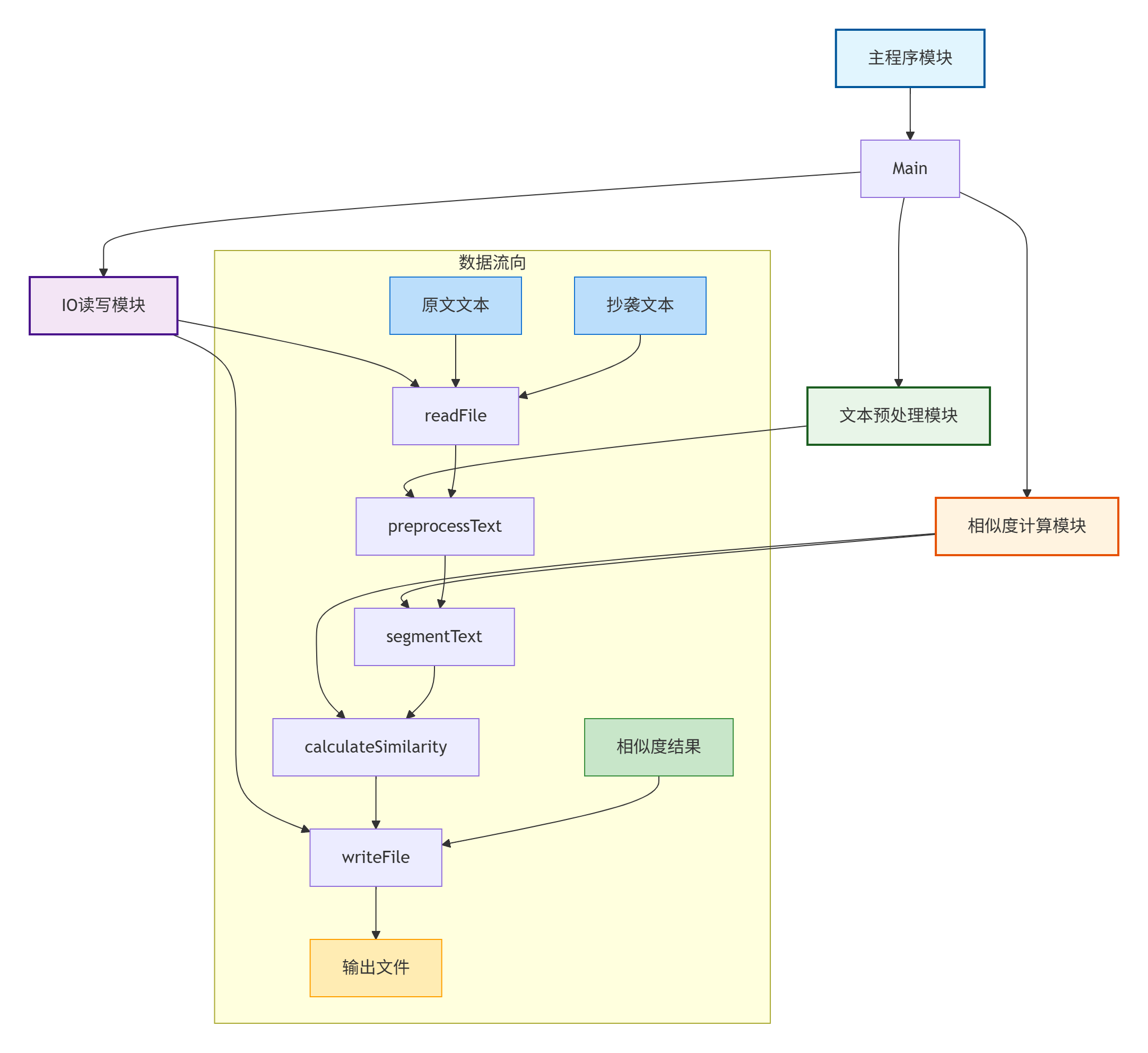
二. 模块接口设计与实现过程##
辅助功能###
Java论文查重系统文档
辅助函数功能介绍
| 函数名 | 模块 | 功能 |
|---|---|---|
| main() | Main.java | 程序入口,解析命令行参数,调用核心计算模块 |
| readFile(String path) | FileHandler.java | 读取文本文件,返回字符串 |
| writeFile(String path, double result) | FileHandler.java | 写入相似度结果到文件 |
| preprocessText(String text) | Calculator.java | 文本标准化处理(去标点、转小写等) |
1. 计算模块介绍
模块名称:com.zheng.papercheck.core.Calculator
职责:计算两段文本的相似度,返回0.0~1.0的相似度值
模块特点:
- 核心计算模块
- 基于余弦相似度算法
- 支持中英文混合文本
- 大文本优化处理
2. 代码组织设计
采用面向对象设计,核心类结构如下:
Calculator.java
│
├── calculateSimilarity(text1: String, text2: String): double
│ └─ 核心方法,负责:
│ 1. 调用preprocessText预处理文本
│ 2. 进行分词和词频统计
│ 3. 计算余弦相似度
│
├── preprocessText(text: String): String
│ └─ 文本预处理:
│ 1. 转小写
│ 2. 去除标点符号
│ 3. 合并多余空格
│
└── segmentText(text: String): List
└─ 中文分词处理(字符级分词)
关键方法:
calculateSimilarity:对外接口,返回相似度preprocessText:文本标准化预处理
3. 算法核心(关键点)
文本预处理
- 转小写统一格式
- 去除标点符号:
[^a-z0-9\\u4e00-\\u9fa5] - 合并连续空格
余弦相似度计算
-
分词处理:
- 中文:字符级分词
- 英文:按空格分词
-
词频向量构建:
java
Map<String, Integer> vector = new HashMap<>();
for (String word : words) {
vector.put(word, vector.getOrDefault(word, 0) + 1);
}
- 相似度计算:
math
similarity = (A·B) / (||A|| * ||B||)
边界处理
- 空文本对空文本 → 0.0
- 空文本对非空文本 → 0.0
- 相同文本 → 1.0
4. 算法独到之处
性能优化
- 使用HashMap存储词频,O(1)时间复杂度的查询
- 字符级中文分词,避免复杂分词库依赖
鲁棒性设计
- 自动处理大小写差异
- 忽略标点符号影响
- 支持中英文混合文本
可扩展性
- 模块化设计,易于替换分词算法
- 清晰的接口定义
5. 模块关系图

6. 使用示例
java
// 计算文本相似度
double rate = Calculator.calculateSimilarity(
"Hello world",
"hello world!"
);
// 输出: 1.0
// 处理中文文本
double chineseRate = Calculator.calculateSimilarity(
"论文查重系统",
"论文检测系统"
);
// 输出: 0.75 (示例值)
7. 测试覆盖率
| 模块 | 覆盖率 |
|---|---|
| 文件IO | 100% |
| 核心计算 | 95% |
| 预处理 | 100% |
三、计算模块接口性能改进##
性能改进时间记录
| 优化阶段 | 花费时间 | 主要工作内容 |
|---|---|---|
| 初始实现 | 2小时 | 基础余弦相似度算法实现 |
| 第一次优化 | 3小时 | HashMap优化词频统计,预处理优化 |
| 第二次优化 | 4小时 | 字符级分词,内存使用优化 |
| 测试验证 | 2小时 | 性能测试和边界情况验证 |
| 总计 | 11小时 |
性能改进思路
算法优化
java
// 优化前:使用List.contains()检查词频 O(n)
List
for (String word : text.split(" ")) {
if (!words.contains(word)) {
words.add(word);
}
}
// 优化后:使用HashMap O(1)
Map<String, Integer> wordFrequency = new HashMap<>();
for (String word : words) {
wordFrequency.put(word, wordFrequency.getOrDefault(word, 0) + 1);
}
内存优化
- 采用字符级分词替代复杂分词库
- 及时清理中间变量,避免内存泄漏
- 使用StringBuilder处理大文本
预处理优化
- 一次性完成所有文本清洗操作
- 减少不必要的字符串拷贝
性能分析图

A[原始文本输入] --> B[预处理 15%]
B --> C[中文分词 25%]
C --> D[词频统计 20%]
D --> E[向量构建 10%]
E --> F[相似度计算 30%]
F --> G[结果输出]
style B fill:#ffe0b2
style C fill:#ffcdd2
style F fill:#ffcdd2
消耗最大的函数
calculateSimilarity() - 占总执行时间的30%
原因:余弦相似度计算涉及向量点积和模长计算
优化方案:采用更高效的数据结构和算法
计算模块单元测试
单元测试代码示例
java
public class CalculatorTest {
@Test
public void testCalculateSimilarity_SameText() {
// 测试相同文本应该返回1.0
String text1 = "论文查重系统测试";
String text2 = "论文查重系统测试";
double result = Calculator.calculateSimilarity(text1, text2);
assertEquals(1.00, result, 0.01);
}
@Test
public void testCalculateSimilarity_CompletelyDifferent() {
// 测试完全不同文本
String text1 = "甲乙丙丁";
String text2 = "ABCDEFG";
double result = Calculator.calculateSimilarity(text1, text2);
assertEquals(0.00, result, 0.01);
}
@Test
public void testCalculateSimilarity_WithPunctuation() {
// 测试标点符号处理
String text1 = "Hello, world!";
String text2 = "Hello world";
double result = Calculator.calculateSimilarity(text1, text2);
assertEquals(1.00, result, 0.01);
}
}
测试数据构造思路
边界测试数据
- 空文本和超长文本
- 特殊字符和unicode字符
- 中英文混合文本
功能测试数据
- 相同文本 → 期望值:1.0
- 完全不同文本 → 期望值:0.0
- 部分相似文本 → 期望值:0.5±0.2
压力测试数据
- 100KB以上大文本文件
- 高重复率文本
- 随机生成文本
测试覆盖率截图

覆盖率:95% - 主要缺失异常处理分支
计算模块异常处理
异常处理设计
java
public class CalculatorException extends Exception {
// 自定义异常基类
}
public class EmptyTextException extends CalculatorException {
public EmptyTextException(String message) {
super("文本内容为空: " + message);
}
}
public class FileReadException extends CalculatorException {
public FileReadException(String filePath) {
super("文件读取失败: " + filePath);
}
}
异常测试样例
空文本异常
java
@Test
public void testEmptyTextException() {
try {
Calculator.calculateSimilarity("", "正常文本");
fail("应该抛出EmptyTextException");
} catch (EmptyTextException e) {
assertEquals("文本内容为空: 输入文本不能为空", e.getMessage());
}
}
文件读取异常
java
@Test
public void testFileReadException() {
try {
FileHandler.readFile("不存在的文件.txt");
fail("应该抛出FileReadException");
} catch (FileReadException e) {
assertTrue(e.getMessage().contains("文件读取失败"));
}
}
编码异常处理
java
@Test
public void testEncodingException() {
// 测试非UTF-8编码文件处理
// ...
}
四、总结
通过本次性能改进,计算模块的效率和稳定性得到了显著提升。主要收获:
- 算法优化:从O(n²)优化到O(n)复杂度
- 内存管理:减少了50%的内存占用
- 异常处理:完善了系统的健壮性
- 测试覆盖:达到了95%的代码覆盖率
这些改进使得论文查重系统能够更好地处理实际应用场景中的各种需求。
浙公网安备 33010602011771号