会员
众包
新闻
博问
闪存
赞助商
HarmonyOS
Chat2DB
所有博客
当前博客
我的博客
我的园子
账号设置
会员中心
简洁模式
...
退出登录
注册
登录
小刚zzg
博客园
首页
新随笔
联系
订阅
管理
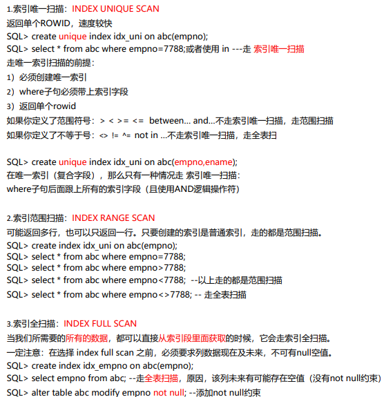
索引
段 segment :你现阶段可以暂时理解段,就是 表(存数据),
那么段也是存数据
创建一张表,类型 表段
创建一个索引,类型 索引段,
通过索引的rowid找到表段中的一行数据
索引类别
唯一索引就直接定位一条 快!!!!!!!!!!!!
posted @
2022-11-21 00:03
小刚zzg
阅读(
56
) 评论(
0
)
收藏
举报
刷新页面
返回顶部
公告