408算法练习——旋转链表
旋转链表
原题链接:https://leetcode-cn.com/problems/rotate-list/submissions/
一、问题描述
给你一个链表的头节点 head ,旋转链表,将链表每个节点向右移动 k 个位置。
示例 1:

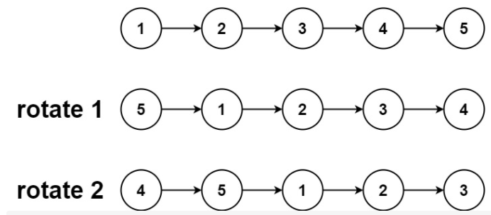
输入:head = [1,2,3,4,5], k = 2
输出:[4,5,1,2,3]
示例 2:

输入:head = [0,1,2], k = 4
输出:[2,0,1]
提示:
链表中节点的数目在范围 [0, 500] 内
-100 <= Node.val <= 100
0 <= k <= 2 * 109
二、问题分析
显然如果每次移动一个位置循环k次,可以实现这个代码,但是时间复杂度就是n^n,几乎不能用的一个代码。
如果把最后一个元素和第一个元素链接,然后在这个循环链表中找一个位置把链表断开,这样就能轻松完成旋转,首先是k,如果k大于链表长度,那么其实只需要移动k%lengrh,次就行了。然后分析断点,对于最后一个元素来说,k的值就是该元素在新链表中应该出现的位置,那么就可以从后往前数k个元素然后断开就行。但是从后往前不方便,从后往前数k个元素也就是从前往后数length-k个元素,所以只需要从前往后数length-k个元素然后断开即可。
三、代码
1 /** 2 * 链表结构 3 * Definition for singly-linked list. 4 * public class ListNode { 5 * int val; 6 * ListNode next; 7 * ListNode() {} 8 * ListNode(int val) { this.val = val; } 9 * ListNode(int val, ListNode next) { this.val = val; this.next = next; } 10 * } 11 */ 12 class Solution { 13 public ListNode rotateRight(ListNode head, int k) { 14 if(head == null||k==0){ 15 return head; 16 } 17 ListNode nhead = new ListNode(); 18 nhead.next = head; 19 ListNode i = nhead; 20 int length = 0; 21 while(i.next != null){//循环找出最后一个结点,并记录链表长度 22 length++; 23 i = i.next; 24 } 25 k = k%length; 26 if(k==0){ 27 return head; 28 } 29 k=length-k;//要从后往前数k个结点断开,所以就是从前往后数length-k个结点 30 i.next = nhead.next;//把链表头尾相连 31 i=nhead;//重定位i,用于后续操作 32 while(k!=0){ 33 i=i.next; 34 k--; 35 } 36 nhead.next = i.next; 37 i.next = null; 38 39 return nhead.next; 40 } 41 }

浙公网安备 33010602011771号