习题解答——姜启源《数学模型》
1 建立数学模型
1.3 包饺子
-
复习题二
-
假设饺子越大面皮越厚,并且成正比例关系,即
\[\begin{align*} SH &= n(sh) \\ H &= a h \end{align*} \]由此可以得到大饺子和小饺子的面皮面积满足
\[S = \frac{n}{a}s \]根据教材中的中间结论
\[\begin{align*} V &= kS^{\frac{3}{2}},& v =ks^{\frac{3}{2}} \end{align*} \]可以得到饺子馅体积的关系满足
\[V = (\frac{n}{a})^{\frac{3}{2}}v = \sqrt{\frac{n}{a^3}}(nv) \]显然,在这个新的 \(V-nv\) 关系中,“饺子数量减少一倍能多包多少馅”的回答是与厚度变化系数\(a\)相关的:
- 当\(a = \sqrt[3]{2} \approx 1.26\)时,能包的馅数量不变;
- 当\(a > 1.26\)时,能包的馅变少;
- 当\(a<1.26\)时,能包的馅增加。
可以发现,厚度变化系数 \(a\) 存在一个临界值 \(\sqrt[3]{n}\) ,当它大于临界值时,能包的馅反而少了,反之则会更多。为了更好地观察这一临界值的变化,我们可以作出饺子数量变化倍数\(n\)与\(a\)临界值的关系图:
![image-20200723170953206]()
-
2 初等模型
2.2 滑艇比赛的成绩
复习题
考虑八人艇分重量组(桨手体重不超过86 kg)个轻量级组(桨手体重不超过73 kg),建立模型说明重量组的成绩比轻量组的大约好 5%.
考虑艇重
使用与书中相同的假设。
根据桨手输出的功率与阻力 \(f\) 和速度 \(v\) 的乘积成正比,有
根据假设2,3,可得
代入\(\eqref{2.2.1}\)式,可得
教材中已经得到浸没面积 \(s\) 与艇手数 \(n\) 的关系
加入艇手体重和艇重,式\(\eqref{2.2.2}\)进一步写为
其中,\(k\) 是艇重与艇手数的比例系数.
代入\(\eqref{2.2.3}\)式,并考虑到同为八人艇,消去 $ n$,可以得到速度与艇手重量 \(w\) 的关系
因为比赛成绩 \(t\) 与 \(v\) 成反比,所以
由表1中最后一列的数据可知,对于八人艇,\(w_0=14.7n\),即\(k=14.7\). 代入\(\eqref{2.2.4}\)式,可得
最终,可以得到重量组和轻量组的相对成绩差为
不考虑艇重
使用与书中相同的假设。
根据桨手输出的功率与阻力 \(f\) 和速度 \(v\) 的乘积成正比,有
根据假设2,3,可得
代入\(\eqref{2.2.5}\)式,可得
教材中已经得到浸没面积 \(s\) 与艇手数 \(n\) 的关系
加入艇手体重和艇重,\(\eqref{2.2.6}\)式进一步写为
代入\(\eqref{2.2.7}\)式,并考虑到同为八人艇,消去 $ n$,可以得到速度与艇手重量 \(w\) 的关系
因为比赛成绩 \(t\) 与 \(v\) 成反比,所以
最终,可以得到重量组和轻量组的相对成绩差为
2.5 估计出租车的总数
复习题1
-
MATLAB程序代码
% estimate population with sample % based on 5 models, which are mean model, middle model, ends-symmeric % model, average interval model and average division model % 1. set parameters Population = 1:1000; n = 20; %number of sample points m = 400; %repeat 400 times % set models mMean = @(sample) 2 * mean(sample) - 1; mMiddle = @(sample) 2 * median(sample) - 1; mEndsSym = @(sample) max(sample) + min(sample) - 1; mAvInter = @(sample) (1+1/n)*max(sample) - 1; mAvDiv = @(sample) (1 + 1/(2*n-1))*(max(sample) - 1/(2*n)); % initialize arrays for storing estimations eMean = zeros(1,m); eMiddle = zeros(1,m); eEndsSym = zeros(1,m); eAvInter = zeros(1,m); eAvDiv = zeros(1,m); % 2. generate results for i = 1:m sample = randi(1000, [1,n]); eMean(i) = mMean(sample); eMiddle(i) = mMiddle(sample); eEndsSym(i) = mEndsSym(sample); eAvInter(i) = mAvInter(sample); eAvDiv(i) = mAvDiv(sample); end %3. Analyze Mean = myAnalyze(eMean); Middle = myAnalyze(eMiddle); EndsSym = myAnalyze(eEndsSym); AvInter = myAnalyze(eAvInter); AvDiv = myAnalyze(eAvDiv); format bank; StatisticalFeatures = {'Mean';'Error';'Std'}; result = table(StatisticalFeatures, Mean, Middle, EndsSym, AvInter, AvDiv) function result = myAnalyze(e) result = zeros(3,1); result(1) = mean(e); result(2) = result(1) - 1000; result(3) = std(e); result = round(result*100)/100; end -
运行结果
Mean Middle EndsSym AvInter AvDiv 'Mean' 1002.24 1002.93 998.22 1000.57 978.31 'Error' 2.24 2.93 -1.78 0.57 -21.69 'Std' 132.22 213.22 69.1 49.84 48.68 -
分析
- 当\(m\),\(n\) 增大时,主要有以下影响:
- 各个模型的误差都变小了,标准差的也减小了一些;
- 平均间隔模型的优越性更加突出地显现了出来。
2.8 核军备竞赛
复习题1
证明\(\eqref{2.8.1}\)具有以下性质:
- 图线上凸
- 若威慑值 \(y_0\) 变大,则曲线整体上移,且变陡
- 若残存率 \(s\) 变大,则曲线变平
性质一:
由\(\eqref{2.8.1}\)可得到 \(x\) 的表达式
进一步地,可以求出其一阶导数和二阶导数
已知 \(0<s<1\),故
由假设可知,\(y_0 < y\),故
将上两式代入\(\eqref{2.8.2}\)和\(\eqref{2.8.3}\),可得
所以 \(x\)-\(y\) 图线是下凹的,则可知 \(y\)-\(x\) 图线是上凹的.
性质二:
由 \(y_0\) 的代数含义可知,当 \(y_0\) 增大时,图线上移.
由\(\eqref{2.8.2}\)可知,当 \(y_0\) 增大时,\(x\) 的一阶导数变小,\(x\)-\(y\) 图线是变平的,则可知 \(y\)-\(x\) 图线是变陡的.
性质三:
由\(\eqref{2.8.2}\)可知,当 \(s\) 增大时,\(x\) 的一阶导数变大,\(x\)-\(y\) 图线是变陡的,则可知 \(y\)-\(x\) 图线是变平的.
证明完毕.
第 2 章训练题
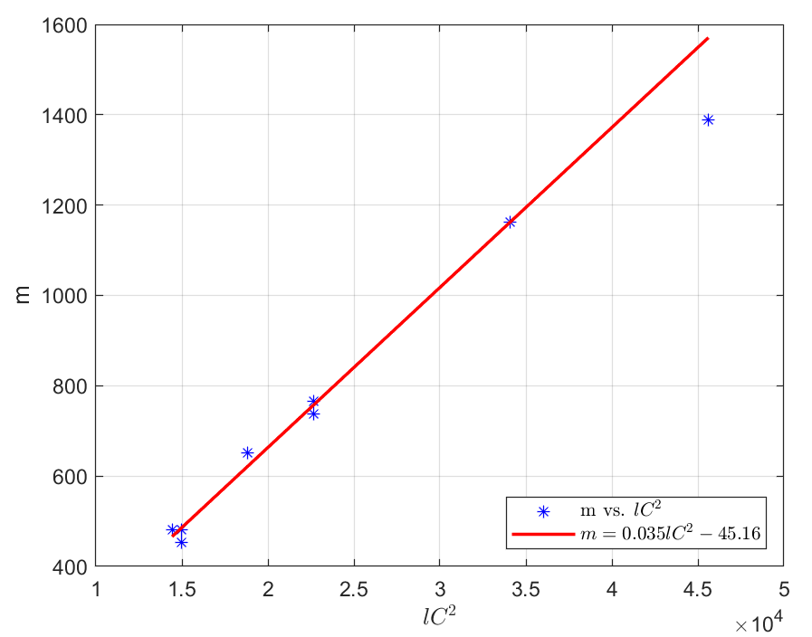
第2题:请你设计按照测量长度估计鱼的质量的方法. 假定鱼池中只有一种鲈鱼,并且得到8条鱼的如下数据(胸围指鱼身的最大周长):
身长/cm 36.8 31.8 43.8 36.8 32.1 45.1 35.9 32.1 质量/g 765 482 1162 737 482 1389 652 454 胸围/cm 24.8 21.3 27.9 24.8 21.6 31.8 22.9 21.6 先用机理分析建立模型,再用数据确定参数.
问题分析
题中提供的测量长度分别为鱼身的长度和最大周长。基于日常生活中对鲈鱼的观察,我们可以将鲈鱼视为一个类圆柱体,其体积由等效高与等效底面周长来确定。同时,类圆柱体的等效高与等效底面周长分别与测量数据成正比例关系。在建立起测量长度与鲈鱼体积的关系后,我们来考察鲈鱼体积与质量的关系。考虑到鱼池中只有一种鲈鱼,并且被测量的鱼都是成年鱼(这一点可以从身长中推测出),我们不妨假设该鱼池中所有成年鲈鱼的密度相同。这样鲈鱼的体积与质量也成一致的正比例关系。
下面将建立模型并使用数据来确定参数.
模型假设
计鱼身长度为 \(l\),胸围为 \(C\), 体积为 \(V\), 质量为\(m\).
-
将鱼视为类圆柱体,其高与底面周长同\(l\)、\(C\) 成正比例关系. 由底面周长与底面面积的平方关系,可以得到鱼体积
\[\begin{equation} V = klC^2 \end{equation} \label{2.p.1} \]其中,\(k\) 是比例系数.
-
假设池中所有成年鲈鱼的身体密度相同. 考虑到体积更小的幼年鲈鱼必定密度不同(通常更小),所以对于整个鲈鱼群体而言,\(m\) - \(V\) 不会成正比例关系. 因此,为了使成年鲈鱼的 \(m\) - \(V\) 关系模型更接近实际情况,我们加入一个常数 \(b\),得到
\[\begin{equation} m = \rho V + b \end{equation} \label{2.p.2} \]
模型建立与参数确定
将 \(\eqref{2.p.1}\)代入\(\eqref{2.p.2}\),可以得到
其中,\(a=k\rho\)
利用最小二乘法,根据所给数据拟合上式,得到
即
如下图所示

模型解释
- 最终得到的常数 \(b=-45.16\),说明成年鲈鱼的质量随体积的增长速度比幼年鲈鱼快,这与前文分析时猜测的“幼年鲈鱼身体密度更小”是相符的;
- 拟合曲线在\(m=1389\) 的点误差较大,意味着“过大鲈鱼”可能会出现身体密度减小的情况;
- 拟合曲线在大部分的点上误差很小,模型具有应用价值。


浙公网安备 33010602011771号