Sklearn_决策树_分类树
一.决策树概述
1.1 什么是决策树 : 决策树(Decision Tree)是一种非参数的有监督学习方法,它能够从一系列有特征和标签的数据中总结出决策规则,并用树状图的结构来呈现这些规则,以解决分类和回归问题。
1.2 关键概念:节点
根节点:没有进边,有出边。包含最初的,针对特征的提问。
中间节点:既有进边也有出边,进边只有一条,出边可以有很多条。都是针对特征的提问。
叶子节点:有进边,没有出边,每个叶子节点都是一个类别标签。
子节点和父节点:在两个相连的节点中,更接近根节点的是父节点,另一个是子节点。

1.3 决策树算法的核心是要解决两个问题:
1)如何从数据表中找出最佳节点和最佳分枝?
2)如何让决策树停止生长,防止过拟合?
1.4 sklearn中的决策树
tree.DecisionTreeClassifier 分类树
tree.DecisionTreeRegressor 回归树
tree.export_graphviz 将生成的决策树导出为DOT格式,画图专用
tree.ExtraTreeClassifier 高随机版本的分类树
tree.ExtraTreeRegressor 高随机版本的回归树
1.5 sklearn的基本建模流程:
from sklearn import tree #导入需要的模块 clf = tree.DecisionTreeClassifier() #实例化 clf = clf.fit(X_train,y_train) #用训练集数据训练模型 result = clf.score(X_test,y_test) #导入测试集,从接口中调用需要的信息
二.DecisionTreeClassifier与红酒数据集
2.1 DecisionTreeClassifier-分类树中的参数
2.1.1 criterion-不纯度
不纯度 : 用来衡量决策树找到最佳节点和最佳分支的指标 ,不纯度越低,决策树对训练集的拟合性也好
criterion="entropy":使用信息熵
当使用信息熵 时,sklearn实际计算的是基于信息熵的信息增益(Information Gain),即父节点的信息熵和子节点的信息熵之差。
criterion="gini":使用基尼系数
相比基尼系数,信息熵对不纯度更加敏感,对不纯度的惩罚最强。但是在实际使用中,信息熵和基尼系数的效果基
本相同。信息熵的计算比基尼系数缓慢一些,因为基尼系数的计算不涉及对数。另外,因为信息熵对不纯度更加敏
感,所以信息熵作为指标时,决策树的生长会更加“精细”,因此对于高维数据或者噪音很多的数据,信息熵很容易
过拟合,基尼系数在这种情况下效果往往比较好。当模型拟合程度不足的时候,即当模型在训练集和测试集上都表
现不太好的时候,使用信息熵。当然,这些不是绝对的。

决策树的基本流程其实可以简单概括如下:

直到没有更多的特征可用,或整体的不纯度指标已经最优,决策树就会停止生长。
2.2 画出一个树
1. 导入需要的算法库和模块
from sklearn import tree from sklearn.datasets import load_wine from sklearn.model_selection import train_test_split
2.查看数据集
wine = load_wine() wine.data.shape wine.target #如果wine是一张表,应该长这样: import pandas as pd pd.concat([pd.DataFrame(wine.data),pd.DataFrame(wine.target)],axis=1) wine.feature_names wine.target_names
3.分派训练集与测试集
Xtrain, Xtest, Ytrain, Ytest = train_test_split(wine.data,wine.target,test_size=0.3)
Xtrain.shape
Xtest.shape
4.建立模型
clf = tree.DecisionTreeClassifier(criterion="entropy") clf = clf.fit(Xtrain, Ytrain) score = clf.score(Xtest, Ytest)#预测的准确度
5.画树
feature_name = ['酒精','苹果酸','灰','灰的碱性','镁','总酚','类黄酮','非黄烷类酚类','花青素','颜 色强度','色调','od280/od315稀释葡萄酒','脯氨酸'] import graphviz dot_data = tree.export_graphviz(clf ,out_file = None ,feature_names= feature_name ,class_names=["琴酒","雪莉","贝尔摩德"] ,filled=True ,rounded=True ) #filled 树叶填充颜色,颜色深浅代表联系
#rounded 树叶边框形状 graph = graphviz.Source(dot_data) graph
2.1.2 random_state & splitter
random_state : 用来设置分枝中的随机模式,类似于我的世界里的随机种子
spltter :
splitter也是用来控制决策树中的随机选项的,有两种输入值,输入”best",决策树在分枝时虽然随机,但是还是会
优先选择更重要的特征进行分枝(重要性可以通过属性feature_importances_查看),输入“random",决策树在
分枝时会更加随机,树会因为含有更多的不必要信息而更深更大,并因这些不必要信息而降低对训练集的拟合。这
也是防止过拟合的一种方式。当你预测到你的模型会过拟合,用这两个参数来帮助你降低树建成之后过拟合的可能
性。当然,树一旦建成,我们依然是使用剪枝参数来防止过拟合
2.1.3剪枝参数
在不加限制的情况下,一棵决策树会生长到衡量不纯度的指标最优,或者没有更多的特征可用为止。这样的决策树
往往会过拟合,这就是说,它会在训练集上表现很好,在测试集上却表现糟糕。我们收集的样本数据不可能和整体
的状况完全一致,因此当一棵决策树对训练数据有了过于优秀的解释性,它找出的规则必然包含了训练样本中的噪
声,并使它对未知数据的拟合程度不足。
为了让决策树有更好的泛化性,我们要对决策树进行剪枝。剪枝策略对决策树的影响巨大,正确的剪枝策略是优化
决策树算法的核心。sklearn为我们提供了不同的剪枝策略:
查看对训练集的拟合程度
#我们的树对训练集的拟合程度如何? score_train = clf.score(Xtrain, Ytrain) score_train
- max_depth:
限制树的最大深度,超过设定深度的树枝全部剪掉
这是用得最广泛的剪枝参数,在高维度低样本量时非常有效。决策树多生长一层,对样本量的需求会增加一倍,所
以限制树深度能够有效地限制过拟合。在集成算法中也非常实用。实际使用时,建议从=3开始尝试,看看拟合的效
果再决定是否增加设定深度。
- min_samples_leaf : 一个节点在分枝后的每个子节点都必须包含至少min_samples_leaf个训练样本,否则分
枝就不会发生,或者,分枝会朝着满足每个子节点都包含min_samples_leaf个样本的方向去发生
一般搭配max_depth使用,在回归树中有神奇的效果,可以让模型变得更加平滑。这个参数的数量设置得太小会引
起过拟合,设置得太大就会阻止模型学习数据。一般来说,建议从=5开始使用。如果叶节点中含有的样本量变化很
大,建议输入浮点数作为样本量的百分比来使用。同时,这个参数可以保证每个叶子的最小尺寸,可以在回归问题
中避免低方差,过拟合的叶子节点出现。对于类别不多的分类问题,=1通常就是最佳选择。
- min_samples_split : 一个节点必须要包含至少min_samples_split个训练样本,这个节点才允许被分枝,否则
分枝就不会发生。
clf = tree.DecisionTreeClassifier(criterion="entropy" ,random_state=30 ,splitter="random" ,max_depth=3 ,min_samples_leaf=10 ,min_samples_split=10 )
- max_features & min_impurity_decrease
max_features : 是用来限制高维度数据的过拟合的剪枝参数,但其方法比较暴力,是直接限制可以使用的特征数量
而强行使决策树停下的参数,在不知道决策树中的各个特征的重要性的情况下,强行设定这个参数可能会导致模型
学习不足。如果希望通过降维的方式防止过拟合,建议使用PCA,ICA或者特征选择模块中的降维算法。
min_impurity_decrease : 限制信息增益的大小,信息增益小于设定数值的分枝不会发生。这是在0.19版本中更新的
功能,在0.19版本之前时使用min_impurity_split。
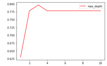
- 如何确定最优的剪枝参数-----使用学习曲线 画超参数曲线
import matplotlib.pyplot as plt test = [] for i in range(10): clf = tree.DecisionTreeClassifier(max_depth=i+1 ,criterion="entropy" ,random_state=30 ,splitter="random" ) clf = clf.fit(Xtrain, Ytrain) score = clf.score(Xtest, Ytest) test.append(score) plt.plot(range(1,11),test,color="red",label="max_depth") plt.legend() plt.show()
曲线如下:

2.1.4目标权重参数--class_weight & min_weight_fraction_leaf
完成样本标签平衡的参数。样本不平衡是指在一组数据集中,标签的一类天生占有很大的比例。比如说,在银行要
判断“一个办了信用卡的人是否会违约”,就是是vs否(1%:99%)的比例。这种分类状况下,即便模型什么也不
做,全把结果预测成“否”,正确率也能有99%。因此我们要使用class_weight参数对样本标签进行一定的均衡,给
少量的标签更多的权重,让模型更偏向少数类,向捕获少数类的方向建模。该参数默认None,此模式表示自动给
与数据集中的所有标签相同的权重。
有了权重之后,样本量就不再是单纯地记录数目,而是受输入的权重影响了,因此这时候剪枝,就需要搭配min_
weight_fraction_leaf这个基于权重的剪枝参数来使用。另请注意,基于权重的剪枝参数(例如min_weight_
fraction_leaf)将比不知道样本权重的标准(比如min_samples_leaf)更少偏向主导类。如果样本是加权的,则使
用基于权重的预修剪标准来更容易优化树结构,这确保叶节点至少包含样本权重的总和的一小部分。
三.重要属性和接口
属性是在模型训练之后,能够调用查看的模型的各种性质。对决策树来说,最重要的是feature_importances_,能
够查看各个特征对模型的重要性。
sklearn中许多算法的接口都是相似的,比如说我们之前已经用到的fit和score,几乎对每个算法都可以使用。除了
这两个接口之外,决策树最常用的接口还有apply和predict。apply中输入测试集返回每个测试样本所在的叶子节
点的索引,predict输入测试集返回每个测试样本的标签。返回的内容一目了然并且非常容易,大家感兴趣可以自己
下去试试看。
在这里不得不提的是,所有接口中要求输入X_train和X_test的部分,输入的特征矩阵必须至少是一个二维矩阵。
sklearn不接受任何一维矩阵作为特征矩阵被输入。如果你的数据的确只有一个特征,那必须用reshape(-1,1)来给
矩阵增维;
总结:
分类树的八个参数,一个属性,四个接口,以及绘图所用的代码。
八个参数:Criterion,两个随机性相关的参数(random_state,splitter),五个剪枝参数(max_depth,
min_samples_split,min_samples_leaf,max_feature,min_impurity_decrease)
一个属性:feature_importances_
四个接口:fit,score,apply,predict

浙公网安备 33010602011771号