实验5:开源控制器实践——POX
实验5:开源控制器实践——POX
111
一、实验目的
- 能够理解 POX 控制器的工作原理;
- 通过验证POX的forwarding.hub和forwarding.l2_learning模块,初步掌握POX控制器的使用方法;
- 能够运用 POX控制器编写自定义网络应用程序,进一步熟悉POX控制器流表下发的方法。
二、实验环境
Ubuntu 20.04 Desktop amd64
三、实验要求
(一)基本要求
- 搭建下图所示SDN拓扑,协议使用Open Flow 1.0,控制器使用部署于本地的POX(默认监听6633端口)
![]()
使用命令sudo mn --topo=single,3 --mac --controller=remote,ip=127.0.0.1,port=6633 --switch ovsk,protocols=OpenFlow10搭建上述拓扑
- 阅读Hub模块代码,使用 tcpdump 验证Hub模块
- 生成拓扑后,开启POX:./pox.py log.level--DEBUG forwarding.hub
-
使用命令
mininet> xterm h2 h3开启主机终端在h2主机终端中输入
tcpdump -nn -i h2-eth0在h3主机终端中输入
tcpdump -nn -i h3-eth0- h1 ping h2
![]()
h1 ping h3

由上图可以看出无论是h1 ping h2还是h1 ping h3,h2和h3都能同时接收到数据包。结果验证Hub模块的作用:Hub模块采用洪泛转发,每个交换机上都安装泛洪通配符规则,将数据包广播转发,此时交换机等效于集线器。所以在ping某个主机时,会在另一台主机上接收到。
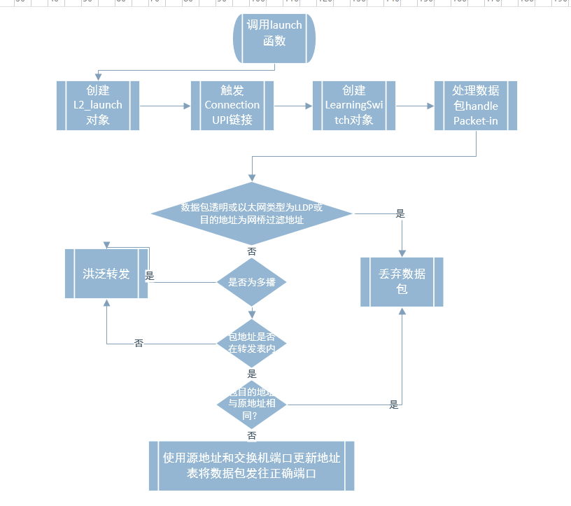
- 阅读L2_learning模块代码,画出程序流程图,使用 tcpdump 验证Switch模块。
- 生成拓扑后,开启POX:./pox.py log.level--DEBUG forwarding.l2_learning
h1 ping h2

h2收到数据包,h3没有收到数据包
h1 ping h3

h3收到数据包,h2没有收到数据包
l2_learning的程序流程图:

(二)进阶要求
- 重新搭建(一)的拓扑,此时交换机内无流表规则,拓扑内主机互不相通;编写Python程序自定义一个POX模块SendFlowInSingle3,并且将拓扑连接至SendFlowInSingle3(默认端口6633),实现向s1发送流表规则使得所有主机两两互通。
- 生成拓扑
sudo mn --topo=single,3 --mac --controller=remote,ip=127.0.0.1,port=6633 --switch ovsk,protocols=OpenFlow10- SendFlowInSingle3代码展示
from pox.core import core
import pox.openflow.libopenflow_01 as of
class SendFlowInSingle3(object):
def __init__(self):
core.openflow.addListeners(self)
def _handle_ConnectionUp(self, event):
msg = of.ofp_flow_mod() # 使用ofp_flow_mod()方法向交换机下发流表
msg.priority = 1
msg.match.in_port = 1 # 使数据包进入端口1
msg.actions.append(of.ofp_action_output(port=2)) # 从端口2转发出去
msg.actions.append(of.ofp_action_output(port=3)) # 从端口3转发出去
event.connection.send(msg)
msg = of.ofp_flow_mod() # 使用ofp_flow_mod()方法向交换机下发流表
msg.priority = 1
msg.match.in_port = 2 # 使数据包进入端口2
msg.actions.append(of.ofp_action_output(port=1)) # 从端口1转发出去
msg.actions.append(of.ofp_action_output(port=3)) # 从端口3转发出去
event.connection.send(msg)
msg = of.ofp_flow_mod() # 使用ofp_flow_mod()方法向交换机下发流表
msg.priority = 1
msg.match.in_port = 3 # 使数据包进入端口3
msg.actions.append(of.ofp_action_output(port=1)) # 从端口1转发出去
msg.actions.append(of.ofp_action_output(port=2)) # 从端口2转发出去
event.connection.send(msg)
def launch():
core.registerNew(SendFlowInSingle3)
将py代码文件命名为 SendFlowInSingle3.py,并保存forwarding目录下

- 基于进阶1的代码,完成ODL实验的硬超时功能。
- SendPoxHardTimeOut代码
from pox.core import core import pox.openflow.libopenflow_01 as of class SendPoxHardTimeOut(object): def __init__(self): core.openflow.addListeners(self) def _handle_ConnectionUp(self, event): msg = of.ofp_flow_mod() msg.priority = 3 msg.match.in_port = 1 msg.hard_timeout = 10 #硬超时10秒 event.connection.send(msg) msg = of.ofp_flow_mod() msg.priority = 1 msg.match.in_port = 1 msg.actions.append(of.ofp_action_output(port = of.OFPP_ALL)) event.connection.send(msg) msg = of.ofp_flow_mod() msg.priority = 3 msg.match.in_port = 3 msg.hard_timeout = 10 event.connection.send(msg) msg = of.ofp_flow_mod() msg.priority = 1 msg.match.in_port = 3 msg.actions.append(of.ofp_action_output(port = of.OFPP_ALL)) event.connection.send(msg) def launch(): core.registerNew(SendPoxHardTimeOut)
基于进阶1的代码,完成ODL实验的硬超时功能。(先运行SendFlowSingle3,先通再断再恢复)

实验总结
实验与理论课的知识相结合,令我对POX 控制器的工作原理有了更加形象、深刻的认识与理解。同时,通过动手实际操作来验证POX的forwarding.hub和forwarding.l2_learning模块,也使我初步掌握POX控制器的一些使用方法,进一步熟悉流表下发的操作。
但是呢,实际操作起来感觉有点麻烦,得时不时换窗口,眼睛差点花了哈哈哈



浙公网安备 33010602011771号