7-33 统计素数并求和 (20分)
本题要求统计给定整数M和N区间内素数的个数并对它们求和。
输入格式:
输入在一行中给出两个正整数M和N(1≤M≤N≤500)。
输出格式:
在一行中顺序输出M和N区间内素数的个数以及它们的和,数字间以空格分隔。
输入样例:
10 31
输出样例:
7 143
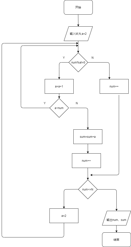
大致思路:
(初稿,大致意思对)

#include<stdio.h>
int main()
{
int M,N,num,sum=0,count=0;
int a=2;
scanf("%d %d",&M,&N);
if(M==1&&N!=M){
M=2;
}
if(M==2){
sum=2;
count++;
}
num=M;
while(num<=N&&N!=1){
while(num%a!=0&&num<=N){
a++;
if(a==num){
sum+=a;
num++;
count++;
a=2;
}
}
num++;
a=2;
}
printf("%d %d",count,sum);
return 0;
}
话说我好像不太会用for循环,这个代码也是一遍一遍检测才写出来,逻辑不够完整,老是忘记一些特殊情况,例如本题M=N,没考虑到
30题到32题也写了,忘记发了,最近把数组和函数学完了,感觉不太会用,不知道什么时候用数组。
浙公网安备 33010602011771号