欢迎同学们参加新乡学院2019年3D打印暑期夏令营
欢迎同学们参加新乡学院2019年3D打印暑期夏令营
十年寒窗读书苦,一朝成名天下扬
十年寒窗无人问,一举成名天下知
高考前,高考后
坐得住板凳,耐得住寂寞
只有坐得住,方能立得住
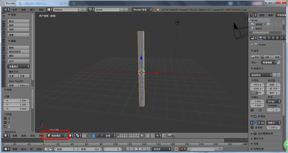
1、启动Blender,设置界面语言


2、启动Blender,使用原始的方块。默认在物体模式,

按【S X 0.3 Enter】键,设置凳腿宽度。
按【S Y 0.3 Enter】键,设置凳腿宽度。
按【S Z 5 Enter】键,设置凳腿高度。

3、物体模式,为模型添加镜射修改器。
点击右边属性区的【扳手图标】进入修改器页面,点击【镜射】,即添加了一个镜像修改器。勾选镜射修改器中“轴”栏的【Y】项,使其在Y方向上亦起到镜像作用。


4、右键单击凳腿,按【Tab】键进入编辑模式。
按【G X 3 Enter】键,移动凳腿到适当的位置。
按【G Y 4 Enter】键,移动凳腿到适当的位置。
在镜射修改器的作用下,自动产生了另外三条凳腿。
5、仍然在编辑模式,使用环切工具
按【CTRL R】键,将鼠标移动到凳腿上,此时凳腿中间会出现一圈粉色的线,
按【PageUp Enter Enter】,两圈线为桔色,完成一次环切。
按【S Z 0.3 Enter】键,设置两圈线的高度。
按【G Z 4.3 Enter】键,设置两圈线的位置。
按【CTRL R】键,将鼠标移动到凳腿上,此时凳腿中间会出现一圈粉色的线,
按【PageUp Enter Enter】,两圈线为桔色,完成一次环切。
按【S Z 0.3 Enter】键,设置两圈线的高度。
按【G Z -2 Enter】键,设置两圈线的位置。

6、仍然在编辑模式
按【CTRL Tab】键,选择【面】,进入面编辑模式,
右击凳腿上面的切面,按【X】键,选择【面】,挖出1个方洞
右击凳腿下面的切面,按【X】键,选择【面】,挖出1个方洞

7、勾选镜射修改器中的【范围限制】,
按【CTRL Tab】键,选择【边】,进入边编辑模式,
按【Alt】键不放,右击上面方洞的四边中的某个边,此时方洞四边被选中。
松开【Alt】键,

按【E Y -4 Enter】键,挤出一个横梁
按【Alt】键不放,右击下面方洞的四边中的某个边,此时方洞四边被选中。
松开【Alt】键,
按【E Y -4 Enter】键,挤出一个横梁
取消勾选镜射修改器中的【范围限制】,

8、调整角度,看到凳腿另一面。

按【CTRL Tab】键,选择【面】,进入面编辑模式,
右击凳腿上面的切面,按【X】键,选择【面】,挖出1个方洞
右击凳腿下面的切面,按【X】键,选择【面】,挖出1个方洞

9、勾选镜射修改器中的【范围限制】,
按【CTRL Tab】键,选择【边】,进入边编辑模式,
按【Alt】键不放,右击上面方洞的四边中的某个边,此时方洞四边被选中。
松开【Alt】键,
按【E X -3 Enter】键,挤出一个横梁
按【Alt】键不放,右击下面方洞的四边中的某个边,此时方洞四边被选中。
松开【Alt】键,
按【E X -3 Enter】键,挤出一个横梁
取消勾选镜射修改器中的【范围限制】,

10、现在添加凳面。还是在编辑模式,
取消勾选镜射修改器“轴”栏的X、Y项。

依次选择【网格】【吸附】【游标->中心点】,将游标移至中心点

按【Shift A】键,选择【立方体】添加一个方块,
按【S Z 0.4 Enter】键,调整凳面厚度
按【S X 4 Enter】键,调整凳面大小
按【S Y 5 Enter】键,调整凳面大小
按【G Z 5.1 Enter】键,调整凳面位置

11、使用环切工具,把凳面纵横切两刀,具体步骤如下:
按【CTRL R】键,将鼠标移动到凳面某边,此时出现一圈粉色线,
按【Enter Enter】,这圈线为桔色,完成一次环切。
按【CTRL R】键,将鼠标移动到凳面另一边,此时出现一圈粉色线,
按【Enter Enter】,这圈线为桔色,完成一次环切。
凳面分成4片。按【A】取消对边的选定。

12、编辑模式,删除凳面4片中的3片,具体步骤如下:。
按【CTRL Tab】键,选择【顶点】,进入点编辑模式,
按【B】键,用鼠标【框选】凳面一侧的6个顶点,
按【X】键,选择【顶点】,删除凳面一侧的6个顶点,


调整角度,看到凳面另一侧。

按【CTRL Tab】键,选择【顶点】,进入点编辑模式,
按【B】键,用鼠标【框选】凳面一侧的4个顶点,
按【X】键,选择【顶点】,删除凳面一侧的4个顶点,


13、勾选镜射修改器“轴”栏的X、Y项。

14、按【Tab】键,退出编辑模式,返回物体模式。
单击选镜射修改器的【应用】按钮。


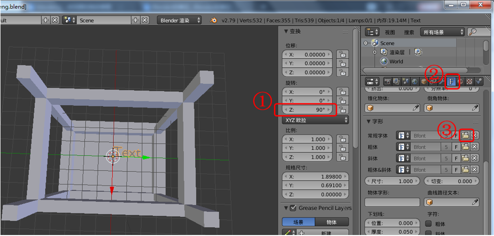
15、按【N】键,在“旋转”的“Y:”中输入【180】,将凳面朝下,再按【N】键。

16、物体模式,
依次选择【物体】【吸附】【游标->中心点】,将游标移至中心点
依次选择【添加】【文本】

按【N】键,在“旋转”的“Z:”中输入【90】,再按【N】键。
按【G X -1.2 Enter】键,移动凳腿到适当的位置。
在【属性视图】打开字体设置面板,也就是单击【F】按钮,
设置【常规字体】,比如微软雅黑,C:\Windows\Fonts\msyh.ttf



17、按【Tab】键,进入编辑模式,将“Text”替换(复制粘贴)为“新乡学院2019年3D打印暑期夏令营欢迎同学们”,
注意:“新乡学院2019年<Enter>3D打印暑期夏令营<Enter>欢迎同学们”
按【Tab】键,进入物体模式
在【属性视图】打开字体设置面板,也就是单击【F】按钮,
设置【几何数据】,设置【挤出】为【0.2】
设置【尺寸】为【1.1】
设置【水平对其】为【中心】

18、同学们添加自己的姓名,
在物体模式,右键单击选择字体“新乡学院2019年3D打印暑期夏令营欢迎同学们”,
按【Tab】键,进入编辑模式,将“新乡学院2019年3D打印暑期夏令营欢迎同学们”的最后一个字“们”删除后单击【Enter】键,然后复制粘贴自己的姓名
按【Tab】键,进入物体模式,
按【Alt C】键,选择【文字转网格】,
按【G Z -4.6 Enter】键,移动文字到适当的位置。

19、保存blend文件 fangdeng.blend,导出stl文件 fangdeng.stl。


同学们的blend文件命名格式如下:
1---姓名---fangdeng.blend
2---姓名---fangdeng.blend
3---姓名---fangdeng.blend
4---姓名---fangdeng.blend
5---姓名---fangdeng.blend
6---姓名---fangdeng.blend
20、在 slic3r 中,打开文件 fangdeng.stl,通过设置缩放比例调整模型大小,然后导出 gcode文件,fangdeng.gcode

21、将 fangdeng.gcode 放到 3D打印机打印。

浙公网安备 33010602011771号