ZooKeeper启动过程

ZooKeeper启动过程

1.怎样启动

zkServer.sh【Linux】或 zkServer.cmd【Windows】

以zkServer.cmd为例(zkServer.sh中内容太多):



能够清晰的看出:调用了QuorumPeerMain这个类,传的參数为%ZOOCFG%【在zkEnv.cmd中定义。就是zoo.cfg】。

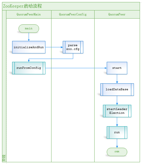
QuorumPeerMain类中一看,果然有个main方法,且接受一个參数【配置文件路径】:



当然。接受的參数不是一个也没关系,仅仅只是就不能集群了。仅仅能以单机模式执行。仅当接受一个參数作为配置文件路径,且此配置文件没有设置为单机模式,才会开启ZooKeeper集群启动过程【上图120行,runFromConfig】。

2.启动过程源代码分析

runFromConfig:


能够看出,程序转移到了QuorumPeer。首先设置一系列zoo.cfg中的属性值。而后start。QuorumPeer继承了Thread类,自然转到了QuorumPeer.run()。

run方法太长了。精简了一下。仅仅留了骨架:

 @Override
    public void run() {
    	/// JMX...
        try {
            /*
             * Main loop
             */
            while (running) {
                switch (getPeerState()) {
                case LOOKING:
                    /// ...
                	setCurrentVote(makeLEStrategy().lookForLeader());
                	/// ...
                    break;
                case OBSERVING:
                    try {
                        setObserver(makeObserver(logFactory));
                        observer.observeLeader();
                    } catch (Exception e) {
                    } finally {
                        observer.shutdown();
                        setObserver(null);  
                        updateServerState();
                    }
                    break;
                case FOLLOWING:
                    try {
                        setFollower(makeFollower(logFactory));
                        follower.followLeader();
                    } catch (Exception e) {
                    } finally {
                       follower.shutdown();
                       setFollower(null);
                       updateServerState();
                    }
                    break;
                case LEADING:
                    try {
                        setLeader(makeLeader(logFactory));
                        leader.lead();
                        setLeader(null);
                    } catch (Exception e) {
                    } finally {
                        if (leader != null) {
                            leader.shutdown("Forcing shutdown");
                            setLeader(null);
                        }
                        updateServerState();
                    }
                    break;
                }
            }
        } finally {
            /// clear JMX
        }
    }

能够看出。仅仅要没有stop或者没有异常抛出。这个线程便一直在执行,没有兴许很多其它的操作了,所有在这个循环里。

到此为止,ZooKeeper集群中的这一个节点【Peer】启动完成。


从run()方法能够清晰的看到,ZooKeeper中的节点能够有四种状态:

  • LOOKING
  • OBSERVING
  • FOLLOWING
  • LEADING

当中,getPeerState()方法中state初始化为LOOKING,因此每个节点启动时的状态都是LOOKING。

下一步。就是參与投票,选出ZooKeeper集群的Leader,见下篇文章:ZooKeeper FastLeaderElection算法。
















posted @ 2017-04-24 17:21  zsychanpin  阅读(245)  评论(0)    收藏  举报