yolov3学习笔记
yolov3
Yolov3整合当前网络上的一些优点,从下图可知,Yolov3的推理速度很快
参考github或代码
yolov3的map与推断时间与其他的对比

Top-1 Accuracy是指排名第一的类别与实际结果相符的准确率,
Top-5 Accuracy是指排名前五的类别包含实际结果的准确率。
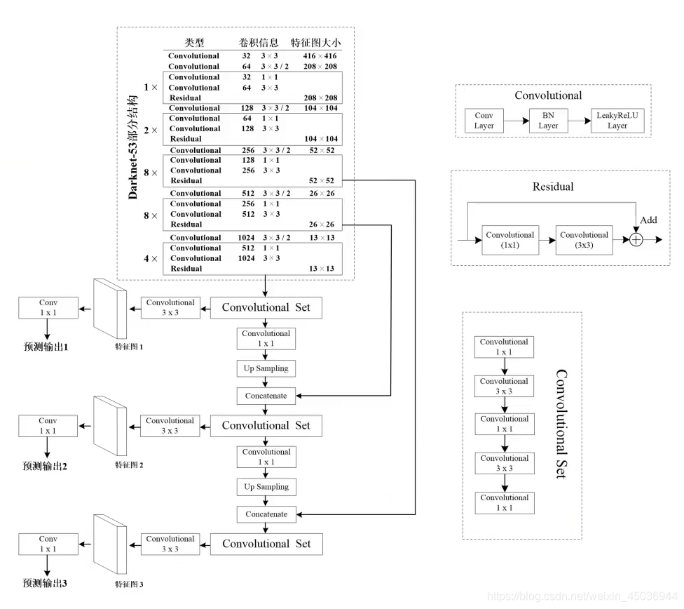
yolov3的框架图

- 其主干网络采用的是Darknet-53
1. 为什么叫做Darknet-53:
因为他有53个卷积层
2. Darknet-53为什么要比ResNet-152要好?
答:1.darknet-53没有pool层,所有的下采样都是通过卷积层来实现(使用卷积层替换最大池化下采样)
3. Darknet-53为什么要比ResNet-152要快?
答:可能是因为他的卷积核要比ResNet-152个数要少
yolov3的3个特征图的输出大小

预测输出1尺寸为13×13,这里预测大的目标
预测输出3尺寸为52×52(细粒度最高),用来预测小目标
yolov3的损失函数

置信度损失

使用logistic regression就是使用二值交叉熵损失
右边蓝色的代表的是anchor,绿色的是GT box,将预测边界框偏移量应用到anchor上得到黄色的目标边界框(预测目标边界框)
这里的黄色和绿色的IOU就是oi
类别损失

- 理解类别损失

- 这里的预测概率和不为1,因为这里使用的是二值交叉熵损失,每个预测值之间是相互独立的
定位损失

- 预测值是tx,ty,tw,th.
代码部分
代码部分的框架图如下:

代码阅读地址
- 阅读代码时发现github作者的实现好像跟论文还有点区别(比如论文的anchor框是由聚类产生的,但是作者是直接生成的)--后面注意要用到官方代码
Yolo3代码部分
step1:(nets目录下)
darknet.py
step2:(nets目录下)
yolo3.py
step3(utils目录下)
utils.py
对先验框调整的过程称为解码的过程
step4(根目录下)
predict.py
yolo.py
step5:(在根目录下/在utils目录下/在nets目录下)
train.py
dataloader.py
yolo_training.py
print(model)产生的结果
- 用这个对着代码看能够更好的理解
YoloBody(
(backbone): DarkNet(
(conv1): Conv2d(3, 32, kernel_size=(3, 3), stride=(1, 1), padding=(1, 1), bias=False)
(bn1): BatchNorm2d(32, eps=1e-05, momentum=0.1, affine=True, track_running_stats=True)
(relu1): LeakyReLU(negative_slope=0.1)
(layer1): Sequential(
(ds_conv): Conv2d(32, 64, kernel_size=(3, 3), stride=(2, 2), padding=(1, 1), bias=False)
(ds_bn): BatchNorm2d(64, eps=1e-05, momentum=0.1, affine=True, track_running_stats=True)
(ds_relu): LeakyReLU(negative_slope=0.1)
(residual_0): BasicBlock(
(conv1): Conv2d(64, 32, kernel_size=(1, 1), stride=(1, 1), bias=False)
(bn1): BatchNorm2d(32, eps=1e-05, momentum=0.1, affine=True, track_running_stats=True)
(relu1): LeakyReLU(negative_slope=0.1)
(conv2): Conv2d(32, 64, kernel_size=(3, 3), stride=(1, 1), padding=(1, 1), bias=False)
(bn2): BatchNorm2d(64, eps=1e-05, momentum=0.1, affine=True, track_running_stats=True)
(relu2): LeakyReLU(negative_slope=0.1)
)
)
(layer2): Sequential(
(ds_conv): Conv2d(64, 128, kernel_size=(3, 3), stride=(2, 2), padding=(1, 1), bias=False)
(ds_bn): BatchNorm2d(128, eps=1e-05, momentum=0.1, affine=True, track_running_stats=True)
(ds_relu): LeakyReLU(negative_slope=0.1)
(residual_0): BasicBlock(
(conv1): Conv2d(128, 64, kernel_size=(1, 1), stride=(1, 1), bias=False)
(bn1): BatchNorm2d(64, eps=1e-05, momentum=0.1, affine=True, track_running_stats=True)
(relu1): LeakyReLU(negative_slope=0.1)
(conv2): Conv2d(64, 128, kernel_size=(3, 3), stride=(1, 1), padding=(1, 1), bias=False)
(bn2): BatchNorm2d(128, eps=1e-05, momentum=0.1, affine=True, track_running_stats=True)
(relu2): LeakyReLU(negative_slope=0.1)
)
(residual_1): BasicBlock(
(conv1): Conv2d(128, 64, kernel_size=(1, 1), stride=(1, 1), bias=False)
(bn1): BatchNorm2d(64, eps=1e-05, momentum=0.1, affine=True, track_running_stats=True)
(relu1): LeakyReLU(negative_slope=0.1)
(conv2): Conv2d(64, 128, kernel_size=(3, 3), stride=(1, 1), padding=(1, 1), bias=False)
(bn2): BatchNorm2d(128, eps=1e-05, momentum=0.1, affine=True, track_running_stats=True)
(relu2): LeakyReLU(negative_slope=0.1)
)
)
(layer3): Sequential(
(ds_conv): Conv2d(128, 256, kernel_size=(3, 3), stride=(2, 2), padding=(1, 1), bias=False)
(ds_bn): BatchNorm2d(256, eps=1e-05, momentum=0.1, affine=True, track_running_stats=True)
(ds_relu): LeakyReLU(negative_slope=0.1)
(residual_0): BasicBlock(
(conv1): Conv2d(256, 128, kernel_size=(1, 1), stride=(1, 1), bias=False)
(bn1): BatchNorm2d(128, eps=1e-05, momentum=0.1, affine=True, track_running_stats=True)
(relu1): LeakyReLU(negative_slope=0.1)
(conv2): Conv2d(128, 256, kernel_size=(3, 3), stride=(1, 1), padding=(1, 1), bias=False)
(bn2): BatchNorm2d(256, eps=1e-05, momentum=0.1, affine=True, track_running_stats=True)
(relu2): LeakyReLU(negative_slope=0.1)
)
(residual_1): BasicBlock(
(conv1): Conv2d(256, 128, kernel_size=(1, 1), stride=(1, 1), bias=False)
(bn1): BatchNorm2d(128, eps=1e-05, momentum=0.1, affine=True, track_running_stats=True)
(relu1): LeakyReLU(negative_slope=0.1)
(conv2): Conv2d(128, 256, kernel_size=(3, 3), stride=(1, 1), padding=(1, 1), bias=False)
(bn2): BatchNorm2d(256, eps=1e-05, momentum=0.1, affine=True, track_running_stats=True)
(relu2): LeakyReLU(negative_slope=0.1)
)
(residual_2): BasicBlock(
(conv1): Conv2d(256, 128, kernel_size=(1, 1), stride=(1, 1), bias=False)
(bn1): BatchNorm2d(128, eps=1e-05, momentum=0.1, affine=True, track_running_stats=True)
(relu1): LeakyReLU(negative_slope=0.1)
(conv2): Conv2d(128, 256, kernel_size=(3, 3), stride=(1, 1), padding=(1, 1), bias=False)
(bn2): BatchNorm2d(256, eps=1e-05, momentum=0.1, affine=True, track_running_stats=True)
(relu2): LeakyReLU(negative_slope=0.1)
)
(residual_3): BasicBlock(
(conv1): Conv2d(256, 128, kernel_size=(1, 1), stride=(1, 1), bias=False)
(bn1): BatchNorm2d(128, eps=1e-05, momentum=0.1, affine=True, track_running_stats=True)
(relu1): LeakyReLU(negative_slope=0.1)
(conv2): Conv2d(128, 256, kernel_size=(3, 3), stride=(1, 1), padding=(1, 1), bias=False)
(bn2): BatchNorm2d(256, eps=1e-05, momentum=0.1, affine=True, track_running_stats=True)
(relu2): LeakyReLU(negative_slope=0.1)
)
(residual_4): BasicBlock(
(conv1): Conv2d(256, 128, kernel_size=(1, 1), stride=(1, 1), bias=False)
(bn1): BatchNorm2d(128, eps=1e-05, momentum=0.1, affine=True, track_running_stats=True)
(relu1): LeakyReLU(negative_slope=0.1)
(conv2): Conv2d(128, 256, kernel_size=(3, 3), stride=(1, 1), padding=(1, 1), bias=False)
(bn2): BatchNorm2d(256, eps=1e-05, momentum=0.1, affine=True, track_running_stats=True)
(relu2): LeakyReLU(negative_slope=0.1)
)
(residual_5): BasicBlock(
(conv1): Conv2d(256, 128, kernel_size=(1, 1), stride=(1, 1), bias=False)
(bn1): BatchNorm2d(128, eps=1e-05, momentum=0.1, affine=True, track_running_stats=True)
(relu1): LeakyReLU(negative_slope=0.1)
(conv2): Conv2d(128, 256, kernel_size=(3, 3), stride=(1, 1), padding=(1, 1), bias=False)
(bn2): BatchNorm2d(256, eps=1e-05, momentum=0.1, affine=True, track_running_stats=True)
(relu2): LeakyReLU(negative_slope=0.1)
)
(residual_6): BasicBlock(
(conv1): Conv2d(256, 128, kernel_size=(1, 1), stride=(1, 1), bias=False)
(bn1): BatchNorm2d(128, eps=1e-05, momentum=0.1, affine=True, track_running_stats=True)
(relu1): LeakyReLU(negative_slope=0.1)
(conv2): Conv2d(128, 256, kernel_size=(3, 3), stride=(1, 1), padding=(1, 1), bias=False)
(bn2): BatchNorm2d(256, eps=1e-05, momentum=0.1, affine=True, track_running_stats=True)
(relu2): LeakyReLU(negative_slope=0.1)
)
(residual_7): BasicBlock(
(conv1): Conv2d(256, 128, kernel_size=(1, 1), stride=(1, 1), bias=False)
(bn1): BatchNorm2d(128, eps=1e-05, momentum=0.1, affine=True, track_running_stats=True)
(relu1): LeakyReLU(negative_slope=0.1)
(conv2): Conv2d(128, 256, kernel_size=(3, 3), stride=(1, 1), padding=(1, 1), bias=False)
(bn2): BatchNorm2d(256, eps=1e-05, momentum=0.1, affine=True, track_running_stats=True)
(relu2): LeakyReLU(negative_slope=0.1)
)
)
(layer4): Sequential(
(ds_conv): Conv2d(256, 512, kernel_size=(3, 3), stride=(2, 2), padding=(1, 1), bias=False)
(ds_bn): BatchNorm2d(512, eps=1e-05, momentum=0.1, affine=True, track_running_stats=True)
(ds_relu): LeakyReLU(negative_slope=0.1)
(residual_0): BasicBlock(
(conv1): Conv2d(512, 256, kernel_size=(1, 1), stride=(1, 1), bias=False)
(bn1): BatchNorm2d(256, eps=1e-05, momentum=0.1, affine=True, track_running_stats=True)
(relu1): LeakyReLU(negative_slope=0.1)
(conv2): Conv2d(256, 512, kernel_size=(3, 3), stride=(1, 1), padding=(1, 1), bias=False)
(bn2): BatchNorm2d(512, eps=1e-05, momentum=0.1, affine=True, track_running_stats=True)
(relu2): LeakyReLU(negative_slope=0.1)
)
(residual_1): BasicBlock(
(conv1): Conv2d(512, 256, kernel_size=(1, 1), stride=(1, 1), bias=False)
(bn1): BatchNorm2d(256, eps=1e-05, momentum=0.1, affine=True, track_running_stats=True)
(relu1): LeakyReLU(negative_slope=0.1)
(conv2): Conv2d(256, 512, kernel_size=(3, 3), stride=(1, 1), padding=(1, 1), bias=False)
(bn2): BatchNorm2d(512, eps=1e-05, momentum=0.1, affine=True, track_running_stats=True)
(relu2): LeakyReLU(negative_slope=0.1)
)
(residual_2): BasicBlock(
(conv1): Conv2d(512, 256, kernel_size=(1, 1), stride=(1, 1), bias=False)
(bn1): BatchNorm2d(256, eps=1e-05, momentum=0.1, affine=True, track_running_stats=True)
(relu1): LeakyReLU(negative_slope=0.1)
(conv2): Conv2d(256, 512, kernel_size=(3, 3), stride=(1, 1), padding=(1, 1), bias=False)
(bn2): BatchNorm2d(512, eps=1e-05, momentum=0.1, affine=True, track_running_stats=True)
(relu2): LeakyReLU(negative_slope=0.1)
)
(residual_3): BasicBlock(
(conv1): Conv2d(512, 256, kernel_size=(1, 1), stride=(1, 1), bias=False)
(bn1): BatchNorm2d(256, eps=1e-05, momentum=0.1, affine=True, track_running_stats=True)
(relu1): LeakyReLU(negative_slope=0.1)
(conv2): Conv2d(256, 512, kernel_size=(3, 3), stride=(1, 1), padding=(1, 1), bias=False)
(bn2): BatchNorm2d(512, eps=1e-05, momentum=0.1, affine=True, track_running_stats=True)
(relu2): LeakyReLU(negative_slope=0.1)
)
(residual_4): BasicBlock(
(conv1): Conv2d(512, 256, kernel_size=(1, 1), stride=(1, 1), bias=False)
(bn1): BatchNorm2d(256, eps=1e-05, momentum=0.1, affine=True, track_running_stats=True)
(relu1): LeakyReLU(negative_slope=0.1)
(conv2): Conv2d(256, 512, kernel_size=(3, 3), stride=(1, 1), padding=(1, 1), bias=False)
(bn2): BatchNorm2d(512, eps=1e-05, momentum=0.1, affine=True, track_running_stats=True)
(relu2): LeakyReLU(negative_slope=0.1)
)
(residual_5): BasicBlock(
(conv1): Conv2d(512, 256, kernel_size=(1, 1), stride=(1, 1), bias=False)
(bn1): BatchNorm2d(256, eps=1e-05, momentum=0.1, affine=True, track_running_stats=True)
(relu1): LeakyReLU(negative_slope=0.1)
(conv2): Conv2d(256, 512, kernel_size=(3, 3), stride=(1, 1), padding=(1, 1), bias=False)
(bn2): BatchNorm2d(512, eps=1e-05, momentum=0.1, affine=True, track_running_stats=True)
(relu2): LeakyReLU(negative_slope=0.1)
)
(residual_6): BasicBlock(
(conv1): Conv2d(512, 256, kernel_size=(1, 1), stride=(1, 1), bias=False)
(bn1): BatchNorm2d(256, eps=1e-05, momentum=0.1, affine=True, track_running_stats=True)
(relu1): LeakyReLU(negative_slope=0.1)
(conv2): Conv2d(256, 512, kernel_size=(3, 3), stride=(1, 1), padding=(1, 1), bias=False)
(bn2): BatchNorm2d(512, eps=1e-05, momentum=0.1, affine=True, track_running_stats=True)
(relu2): LeakyReLU(negative_slope=0.1)
)
(residual_7): BasicBlock(
(conv1): Conv2d(512, 256, kernel_size=(1, 1), stride=(1, 1), bias=False)
(bn1): BatchNorm2d(256, eps=1e-05, momentum=0.1, affine=True, track_running_stats=True)
(relu1): LeakyReLU(negative_slope=0.1)
(conv2): Conv2d(256, 512, kernel_size=(3, 3), stride=(1, 1), padding=(1, 1), bias=False)
(bn2): BatchNorm2d(512, eps=1e-05, momentum=0.1, affine=True, track_running_stats=True)
(relu2): LeakyReLU(negative_slope=0.1)
)
)
(layer5): Sequential(
(ds_conv): Conv2d(512, 1024, kernel_size=(3, 3), stride=(2, 2), padding=(1, 1), bias=False)
(ds_bn): BatchNorm2d(1024, eps=1e-05, momentum=0.1, affine=True, track_running_stats=True)
(ds_relu): LeakyReLU(negative_slope=0.1)
(residual_0): BasicBlock(
(conv1): Conv2d(1024, 512, kernel_size=(1, 1), stride=(1, 1), bias=False)
(bn1): BatchNorm2d(512, eps=1e-05, momentum=0.1, affine=True, track_running_stats=True)
(relu1): LeakyReLU(negative_slope=0.1)
(conv2): Conv2d(512, 1024, kernel_size=(3, 3), stride=(1, 1), padding=(1, 1), bias=False)
(bn2): BatchNorm2d(1024, eps=1e-05, momentum=0.1, affine=True, track_running_stats=True)
(relu2): LeakyReLU(negative_slope=0.1)
)
(residual_1): BasicBlock(
(conv1): Conv2d(1024, 512, kernel_size=(1, 1), stride=(1, 1), bias=False)
(bn1): BatchNorm2d(512, eps=1e-05, momentum=0.1, affine=True, track_running_stats=True)
(relu1): LeakyReLU(negative_slope=0.1)
(conv2): Conv2d(512, 1024, kernel_size=(3, 3), stride=(1, 1), padding=(1, 1), bias=False)
(bn2): BatchNorm2d(1024, eps=1e-05, momentum=0.1, affine=True, track_running_stats=True)
(relu2): LeakyReLU(negative_slope=0.1)
)
(residual_2): BasicBlock(
(conv1): Conv2d(1024, 512, kernel_size=(1, 1), stride=(1, 1), bias=False)
(bn1): BatchNorm2d(512, eps=1e-05, momentum=0.1, affine=True, track_running_stats=True)
(relu1): LeakyReLU(negative_slope=0.1)
(conv2): Conv2d(512, 1024, kernel_size=(3, 3), stride=(1, 1), padding=(1, 1), bias=False)
(bn2): BatchNorm2d(1024, eps=1e-05, momentum=0.1, affine=True, track_running_stats=True)
(relu2): LeakyReLU(negative_slope=0.1)
)
(residual_3): BasicBlock(
(conv1): Conv2d(1024, 512, kernel_size=(1, 1), stride=(1, 1), bias=False)
(bn1): BatchNorm2d(512, eps=1e-05, momentum=0.1, affine=True, track_running_stats=True)
(relu1): LeakyReLU(negative_slope=0.1)
(conv2): Conv2d(512, 1024, kernel_size=(3, 3), stride=(1, 1), padding=(1, 1), bias=False)
(bn2): BatchNorm2d(1024, eps=1e-05, momentum=0.1, affine=True, track_running_stats=True)
(relu2): LeakyReLU(negative_slope=0.1)
)
)
)
(last_layer0): ModuleList(
(0): Sequential(
(conv): Conv2d(1024, 512, kernel_size=(1, 1), stride=(1, 1), bias=False)
(bn): BatchNorm2d(512, eps=1e-05, momentum=0.1, affine=True, track_running_stats=True)
(relu): LeakyReLU(negative_slope=0.1)
)
(1): Sequential(
(conv): Conv2d(512, 1024, kernel_size=(3, 3), stride=(1, 1), padding=(1, 1), bias=False)
(bn): BatchNorm2d(1024, eps=1e-05, momentum=0.1, affine=True, track_running_stats=True)
(relu): LeakyReLU(negative_slope=0.1)
)
(2): Sequential(
(conv): Conv2d(1024, 512, kernel_size=(1, 1), stride=(1, 1), bias=False)
(bn): BatchNorm2d(512, eps=1e-05, momentum=0.1, affine=True, track_running_stats=True)
(relu): LeakyReLU(negative_slope=0.1)
)
(3): Sequential(
(conv): Conv2d(512, 1024, kernel_size=(3, 3), stride=(1, 1), padding=(1, 1), bias=False)
(bn): BatchNorm2d(1024, eps=1e-05, momentum=0.1, affine=True, track_running_stats=True)
(relu): LeakyReLU(negative_slope=0.1)
)
(4): Sequential(
(conv): Conv2d(1024, 512, kernel_size=(1, 1), stride=(1, 1), bias=False)
(bn): BatchNorm2d(512, eps=1e-05, momentum=0.1, affine=True, track_running_stats=True)
(relu): LeakyReLU(negative_slope=0.1)
)
(5): Sequential(
(conv): Conv2d(512, 1024, kernel_size=(3, 3), stride=(1, 1), padding=(1, 1), bias=False)
(bn): BatchNorm2d(1024, eps=1e-05, momentum=0.1, affine=True, track_running_stats=True)
(relu): LeakyReLU(negative_slope=0.1)
)
(6): Conv2d(1024, 18, kernel_size=(1, 1), stride=(1, 1))
)
(last_layer1_conv): Sequential(
(conv): Conv2d(512, 256, kernel_size=(1, 1), stride=(1, 1), bias=False)
(bn): BatchNorm2d(256, eps=1e-05, momentum=0.1, affine=True, track_running_stats=True)
(relu): LeakyReLU(negative_slope=0.1)
)
(last_layer1_upsample): Upsample(scale_factor=2.0, mode=nearest)
(last_layer1): ModuleList(
(0): Sequential(
(conv): Conv2d(768, 256, kernel_size=(1, 1), stride=(1, 1), bias=False)
(bn): BatchNorm2d(256, eps=1e-05, momentum=0.1, affine=True, track_running_stats=True)
(relu): LeakyReLU(negative_slope=0.1)
)
(1): Sequential(
(conv): Conv2d(256, 512, kernel_size=(3, 3), stride=(1, 1), padding=(1, 1), bias=False)
(bn): BatchNorm2d(512, eps=1e-05, momentum=0.1, affine=True, track_running_stats=True)
(relu): LeakyReLU(negative_slope=0.1)
)
(2): Sequential(
(conv): Conv2d(512, 256, kernel_size=(1, 1), stride=(1, 1), bias=False)
(bn): BatchNorm2d(256, eps=1e-05, momentum=0.1, affine=True, track_running_stats=True)
(relu): LeakyReLU(negative_slope=0.1)
)
(3): Sequential(
(conv): Conv2d(256, 512, kernel_size=(3, 3), stride=(1, 1), padding=(1, 1), bias=False)
(bn): BatchNorm2d(512, eps=1e-05, momentum=0.1, affine=True, track_running_stats=True)
(relu): LeakyReLU(negative_slope=0.1)
)
(4): Sequential(
(conv): Conv2d(512, 256, kernel_size=(1, 1), stride=(1, 1), bias=False)
(bn): BatchNorm2d(256, eps=1e-05, momentum=0.1, affine=True, track_running_stats=True)
(relu): LeakyReLU(negative_slope=0.1)
)
(5): Sequential(
(conv): Conv2d(256, 512, kernel_size=(3, 3), stride=(1, 1), padding=(1, 1), bias=False)
(bn): BatchNorm2d(512, eps=1e-05, momentum=0.1, affine=True, track_running_stats=True)
(relu): LeakyReLU(negative_slope=0.1)
)
(6): Conv2d(512, 18, kernel_size=(1, 1), stride=(1, 1))
)
(last_layer2_conv): Sequential(
(conv): Conv2d(256, 128, kernel_size=(1, 1), stride=(1, 1), bias=False)
(bn): BatchNorm2d(128, eps=1e-05, momentum=0.1, affine=True, track_running_stats=True)
(relu): LeakyReLU(negative_slope=0.1)
)
(last_layer2_upsample): Upsample(scale_factor=2.0, mode=nearest)
(last_layer2): ModuleList(
(0): Sequential(
(conv): Conv2d(384, 128, kernel_size=(1, 1), stride=(1, 1), bias=False)
(bn): BatchNorm2d(128, eps=1e-05, momentum=0.1, affine=True, track_running_stats=True)
(relu): LeakyReLU(negative_slope=0.1)
)
(1): Sequential(
(conv): Conv2d(128, 256, kernel_size=(3, 3), stride=(1, 1), padding=(1, 1), bias=False)
(bn): BatchNorm2d(256, eps=1e-05, momentum=0.1, affine=True, track_running_stats=True)
(relu): LeakyReLU(negative_slope=0.1)
)
(2): Sequential(
(conv): Conv2d(256, 128, kernel_size=(1, 1), stride=(1, 1), bias=False)
(bn): BatchNorm2d(128, eps=1e-05, momentum=0.1, affine=True, track_running_stats=True)
(relu): LeakyReLU(negative_slope=0.1)
)
(3): Sequential(
(conv): Conv2d(128, 256, kernel_size=(3, 3), stride=(1, 1), padding=(1, 1), bias=False)
(bn): BatchNorm2d(256, eps=1e-05, momentum=0.1, affine=True, track_running_stats=True)
(relu): LeakyReLU(negative_slope=0.1)
)
(4): Sequential(
(conv): Conv2d(256, 128, kernel_size=(1, 1), stride=(1, 1), bias=False)
(bn): BatchNorm2d(128, eps=1e-05, momentum=0.1, affine=True, track_running_stats=True)
(relu): LeakyReLU(negative_slope=0.1)
)
(5): Sequential(
(conv): Conv2d(128, 256, kernel_size=(3, 3), stride=(1, 1), padding=(1, 1), bias=False)
(bn): BatchNorm2d(256, eps=1e-05, momentum=0.1, affine=True, track_running_stats=True)
(relu): LeakyReLU(negative_slope=0.1)
)
(6): Conv2d(256, 18, kernel_size=(1, 1), stride=(1, 1))
)
)
Loading weights into state dict...
进程已结束,退出代码 -1
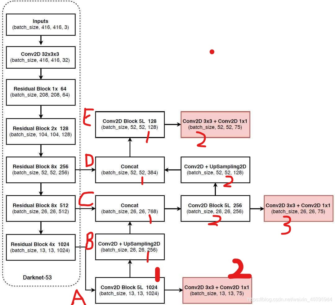
使用nertion生成的网络框架图
- 这个是用keras产生的(pytorch产生的时候线连不上--需要转换成onnx格式)


浙公网安备 33010602011771号