Docker容器管理
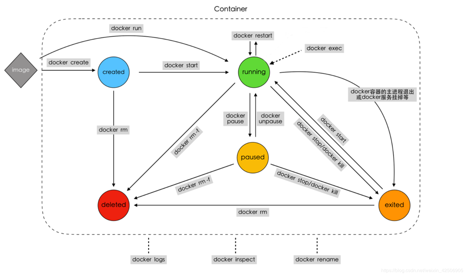
docker容器的生命周期:创建-启动-管理-停止-删除
所有容器保存在目录/var/lib/docker/containers/ 中
docker run 创建一个新的容器并启动它 -it 打开一个终端并可标准输入即交互式shell
--restart 设置容器的重启策略 --name -d -p -P --rm -h --network -v --volumes-from
--log-driver 指定日志驱动,默认是json-file,可通过docker logs查看,
syslog,重定向到/var/log/messages,docker logs不输出,local,以自定义格式存储,
none,禁用所有日志,等,可通过配置文件 /etc/docker/daemon.json配置相关参数
docker create 创建一个新的容器但不启动它
docker ps 列出正在运行的容器 -a 显示所有容器 -q 只显示容器ID
docker start/stop/restart 启动/停止/重启容器
docker attach 连接到正在运行的容器 --sig-proxy=false 确保CTRL-D或CTRL-C脱离容器但不会关闭容器 或者 CTRL-p CTRL-q
docker logs 获取容器日志 -f 持续监控 -t 加上时间戳 --tail 0 跟踪最新日志 CTRL-C退出日志跟踪
docker top 查看容器中运行的进程信息
docker stats 显示容器使用的系统资源 --no-stream 选项只输出当前的状态
docker exec 在运行的容器中执行命令 -it CID /bin/bash
docker inspect 获取容器/镜像的元数据,即详细信息 -f 指定返回值模板
docker rename 重命名容器
docker rm 删除容器 -f 强制删除
docker kill 杀掉一个运行中的容器 -s

浙公网安备 33010602011771号