Java代码实现插入排序:直接插入排序和希尔排序
1.原理
- 直接插入排序
将一个待排序的数据按照大小插入到前面已经排好序的适当位置,直到全部数据插入完成为止。

(此图摘自 https://blog.csdn.net/weixin_42109012/article/details/91478883 如有侵权,联系立删)
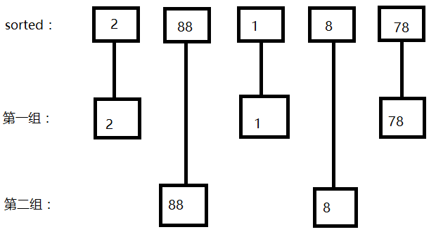
- 希尔排序
将整个无序列分割成若干小的子序列分别进行插入排序。

2.代码部分
public class InsertionSort{
//直接插入排序(升序)
public static void straightInsertionSort(int[] sorted){
//获取数组长度
int sortedLen = sorted.length;
//从第二个数开始循环
for(int i = 1;i < sortedLen;i++){
int temp = 0;
//后面的数据小于前面的数据
if(sorted[i] < sorted[i-1]){
//备份后面的数据
temp = sorted[i];
//前面的数据后移
sorted[i] = sorted[i-1];
}
int k = 0;
//从此处向前循环数据(i-2 是为了避免重复比较)
for(k = i-2;k >= 0;k--){
//如果循环到的数据还比备份的数据大
if(sorted[k] > temp){
//那么循环到的数据继续后移
sorted[k+1] = sorted[k];
}else{
//反之跳出此内循环
break;
}
}
//将备份的数据插入位置
sorted[k+1] = temp;
}
}
//直接插入排序结束
//希尔排序(升序)
public static void shellInsertionSort(int[] sorted){
//获取数组长度
int sortedLen = sorted.length;
//第一个循环确定比较的数据之间的间隔(并逐步缩小间隔)
for(int i = sortedLen / 2;i > 0;i /= 2){
//第二个循环确定比较次数
for(int j = i;i < sortedLen;i++){
//从sorted[i]开始对其所在组进行直接插入排序(k >= i 是为了防止k值越界)
for(int k = j;k >= i && sorted[k] < sorted[k-i];k -= i){
int temp = 0;
//备份数据
temp = sorted[k];
//数据后移
sorted[k] = sorted[k-i];
//数据插入
sorted[k-i] = temp;
}
}
}
}
//希尔排序结束
public static void main(String[] args) {
int[] sort = new int[5];
sort[0] = 2;
sort[1] = 88;
sort[2] = 1;
sort[3] = 8;
sort[4] = 78;
System.out.println("Before Sort:");
System.out.println(Arrays.toString(sort));
InsertionSort.shellInsertionSort(sort);
System.out.println("After Sort:");
System.out.print(Arrays.toString(sort));
}
}
3.运行结果

(仅供参考,欢迎指正)

浙公网安备 33010602011771号