v1.0 禁止空白的项目
🔥处使用的是“单全局变量”,这样可以减少“环境污染”不必担心冲突,利于维护
知道多一点:
- 除了上面这种把验证绑定在按钮标签的onclick属性上的方式,还可将验证绑定在表单标签的onsubmit属性上;
- 可以将js代码保存成.js文件或.html文件、.htm文件(DOS操作系统限制文件扩展名为3个字符)直接在浏览器中运行
v2.0 处理各种表单元素(还有待改善,代码中的“简介”字数限制不起作用)
v3.0 用正则来校验复杂的格式要求
知道多一点:
- 正则表达式之父:斯蒂芬·科尔·克莱尼(Stephen Cole Kleene),正则表示法,或正则表达式,最早见于其1956年一篇论文中,利用成为正则集合的数学符号描述神经网事件模型,其递归论奠定了理论计算机科学的基础
- 后来,正则表达式被广泛应用到Unix或类Unxi工具中
- 只要是计算机编程语言,必然会有正则的身影
- NoSQL数据库MongoDB使用正则搜索
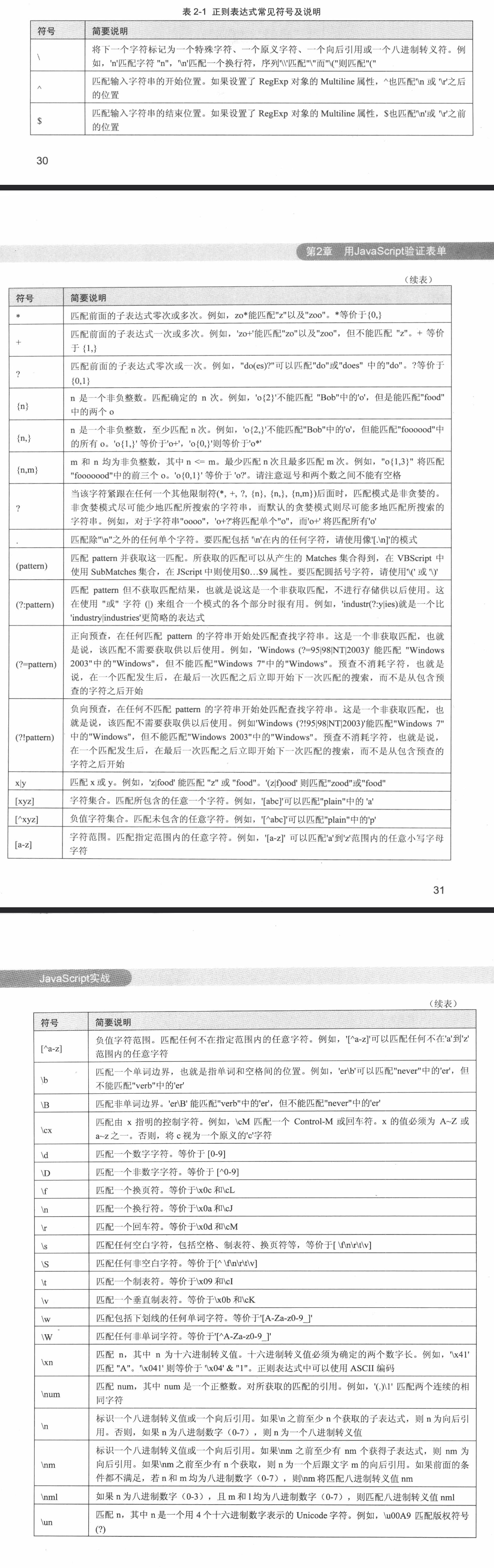
- 正则表达式常见符号

v4.0 改善UE(User Experience,用户体验),这里只改善交互用户体验,视觉样式以后有时间再加
🔥关于addEventListener、attachEvent
浙公网安备 33010602011771号