电源输入-防护电路
电源入口防护电路
原则:
先防护,后防反接,最后防滤波。
低压5-24V供电

防护 雷击浪涌(Surge)、反接
防护器件
气体放电管GDP,压敏电阻MOV,瞬态电压抑制二极管TVS
器件选型
TVS选型与封装
选型
Vwm STAND-OFF VOLTAGE=1.1~1.2 Vin
击穿电压 Vbr BREAKDOWN VOLTAGE<后级耐压
封装
SMA SMB SMC: 400W 600W 1500W
SOD-323 130W用于IO (需要考虑结电容)
TVS失效模式:短路,断路
TVS常搭配保险丝/PPTC使用,防止出现短路烧毁PCB线路或断路无法保护后续电路。
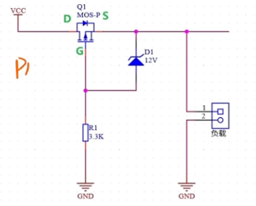
防反
二极管防反-肖特基:简单,功耗损耗大
MOS防反:功耗小

滤波
磁珠、共模电感
EMC测试中的CE、RE、CS、RS
电磁兼容(Electromagnetic Compatibility, EMC)测试是确保电子设备在电磁环境中正常工作,同时不会对其他设备产生干扰的一系列测试。以下是电磁兼容测试中常见的几个术语的解释:
CE (Conducted Emission) 传导发射测试: 传导发射测试是测量设备通过电源线或其他连接线向外部发射的电磁干扰的强度。这种测试通常包括对设备在不同频率下的电流进行测量,以确保它们不会超出规定的限值。传导发射测试主要关注低频干扰,通常在30MHz以下。
RE (Radiated Emission) 辐射发射测试: 辐射发射测试是评估设备通过空间辐射的电磁干扰的强度。这种测试通常在特定的频率范围内进行,以确保设备不会在这些频率上产生过多的辐射干扰。辐射发射测试通常关注30MHz以上的高频干扰。
CS (Conducted Susceptibility) 传导敏感度测试: 传导敏感度测试是评估设备对通过电源线或其他连接线传递的外部电磁干扰的抵抗能力。这种测试模拟了设备在实际使用中可能遇到的电磁干扰情况,以确保设备能够在这些干扰下正常工作。
RS (Radiated Susceptibility) 辐射敏感度测试: 辐射敏感度测试是评估设备对空间中存在的电磁干扰的抵抗能力。这种测试模拟了设备可能遇到的高频辐射干扰,以确保设备在这些干扰下不会发生性能下降或故障。
这些测试是电磁兼容标准的一部分,它们帮助确保电子设备在设计和制造过程中考虑到了电磁干扰的问题,从而在实际使用中能够提供稳定可靠的性能。电磁兼容测试对于遵守国际和地区的法规标准,如欧洲的CE标志要求,是非常重要的。
————————————————
浙公网安备 33010602011771号