实验5:开源控制器实践——POX
一)基本要求
1.搭建下图所示SDN拓扑,协议使用Open Flow 1.0,控制器使用部署于本地的POX(默认监听6633端口)

生成拓扑 sudo mn --topo=single,3 --mac --controller=remote,ip=127.0.0.1,port=6633 --switch ovsk,protocols=OpenFlow10
开启 POX./pox.py log.level --DEBUG forwarding.hub
2.阅读Hub模块代码,使用 tcpdump 验证Hub模块;




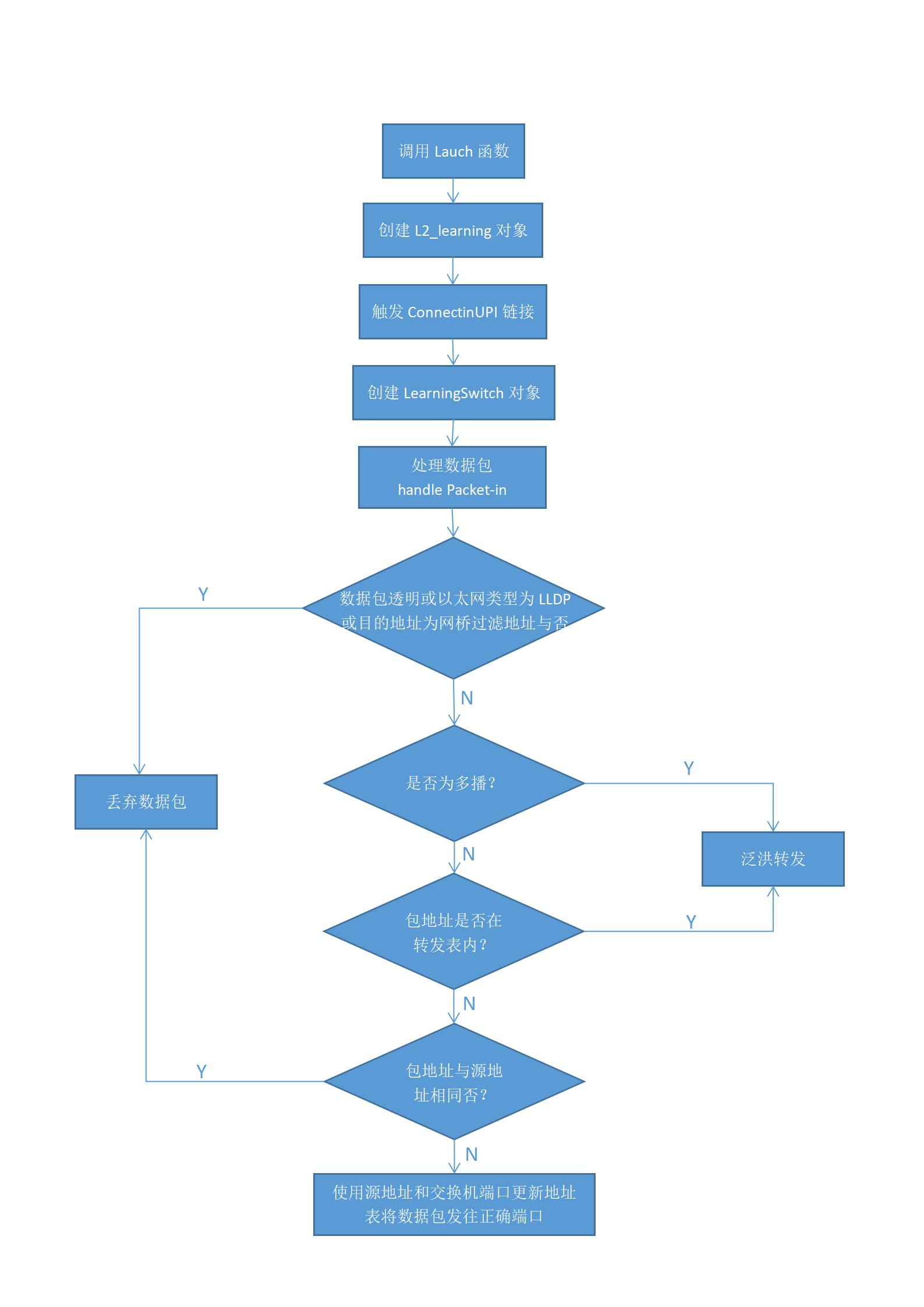
3.阅读L2_learning模块代码,画出程序流程图,使用 tcpdump 验证Switch模块。




浙公网安备 33010602011771号