06哈希表
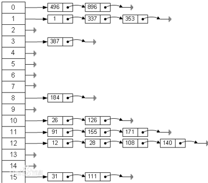
散列表(Hash table,也叫哈希表),是根据关键码值(Key value)而直接进行访问的数据结构。也就是说,它通过把关键码值映射到表中一个位置来访问记录,以加快查找的速度。这个映射函数叫做散列函数,存放记录的数组叫做散列表。


- google公司的一个上机题:
有一个公司,当有新的员工来报道时,要求将该员工的信息加入(id,性别,年龄,住址..),当输入该员工的id时,要求查找到该员工的 所有信息.
要求: 不使用数据库,尽量节省内存,速度越快越好=>哈希表(散列)

代码:
package DataStructure.HashTable;
import java.util.Scanner;
public class hashtableDemo {
public static void main(String[] args) {
//创建哈希表
hashtab hst = new hashtab(7);
//写一个简单的菜单
String key = "";
Scanner sc = new Scanner(System.in);
while(true){
System.out.println("add: 添加雇员");
System.out.println("show: 显示雇员");
System.out.println("find: 查找雇员");
System.out.println("exit: 退出系统");
key = sc.next();
switch (key){
case "add":
System.out.println("输入id");
int id = sc.nextInt();
System.out.println("输入姓名");
String name = sc.next();
//创建雇员
Emp emp = new Emp(id,name);
//添加雇员
hst.add(emp);
break;
case "show":
hst.showemp();
break;
case "find":
System.out.println("请输入要查找雇员的id:");
int idnum = sc.nextInt();
hst.findEmpbyid(idnum);
break;
case "exit":
sc.close();
System.exit(0);
break;
default:
break;
}
}
}
}
//表示一个雇员
class Emp{
public int id;
public String name;
public Emp next;//默认指向null
//构造方法
public Emp(int id, String name){
// super();
this.id = id;
this.name = name;
}
}
//创建EmpLinkedList ,表示链表
class EmpLinkedList{
//头指针,执行第一个Emp,因此我们这个链表的head 是直接指向第一个Emp
private Emp head; //默认null
//添加雇员到链表
//说明
//1. 假定,当添加雇员时,id 是自增长,即id的分配总是从小到大
// 因此我们将该雇员直接加入到本链表的最后即可
public void add(Emp emp){
if(head==null){
head=emp;
return;
}
//如果不是第一个雇员,则使用一个辅助的指针,帮助定位到最后
Emp curEmp = head;
//遍历到链表最后
while(true){
if(curEmp.next==null){
break;
}
curEmp=curEmp.next;
}
curEmp.next=emp;
}
//遍历链表的雇员信息
public void showlist(int no){
if(head==null){
System.out.println("第"+(no+1)+"链表为空");
return;
}
System.out.printf("第"+(no+1)+"条链表信息为:");
Emp curEmp = head;
while(true){
System.out.printf(" --> id=%d name=%s -->\t", curEmp.id, curEmp.name);
if(curEmp.next==null){
break;
}
curEmp=curEmp.next;
}
System.out.println();
}
//查找雇员
public Emp findEmp(int id){
if (head==null){
System.out.println("链表为空");
return null;
}
//创建临时指针
Emp tempEmp = head;
while(true){
if(tempEmp.id==id){
break;
}
tempEmp=tempEmp.next;
//找到最后还是没找到
if(tempEmp.next==null){
tempEmp=null;
}
}
return tempEmp;
}
}
//创建HashTab 管理多条链表
class hashtab{
private EmpLinkedList [] ellArray;
private int size;
//构造器
public hashtab(int size){
this.size=size;
//初始化ellArray
ellArray = new EmpLinkedList[size];
/**
* 注意,这时要分别初始化每个链表
* */
for(int i=0;i<size;i++){
ellArray[i]=new EmpLinkedList();
}
}
//添加雇员
public void add(Emp emp){
//根据员工的id ,得到该员工应当添加到哪条链表
int empnums = hashfind(emp.id);
//将emp 添加到对应的链表中
ellArray[empnums].add(emp);
}
//遍历显示雇员
public void showemp(){
for(int i = 0; i < size; i++) {
ellArray[i].showlist(i);
}
}
//按id查找雇员
public void findEmpbyid(int id){
//查找ID对应的哈希表序列
int emnums= hashfind(id);
Emp emp = ellArray[emnums].findEmp(id);
if(emp!=null){
//找到
System.out.printf("在第%d条链表中找到 雇员 id = %d,name= %s \n", (emnums + 1), id,emp.name);
}else{
System.out.println("在哈希表中,没有找到该雇员~");
}
}
//编写散列函数
public int hashfind(int id){
return id % size;
}
}

浙公网安备 33010602011771号