LeetCode206. 反转链表
题目描述:
给你单链表的头节点 head ,请你反转链表,并返回反转后的链表。
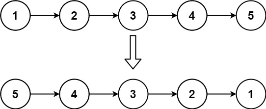
示例 1:

输入:head = [1,2,3,4,5] 输出:[5,4,3,2,1]
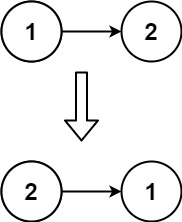
示例 2:

输入:head = [1,2] 输出:[2,1]
示例3:
输入:head = [] 输出:[]
思路:
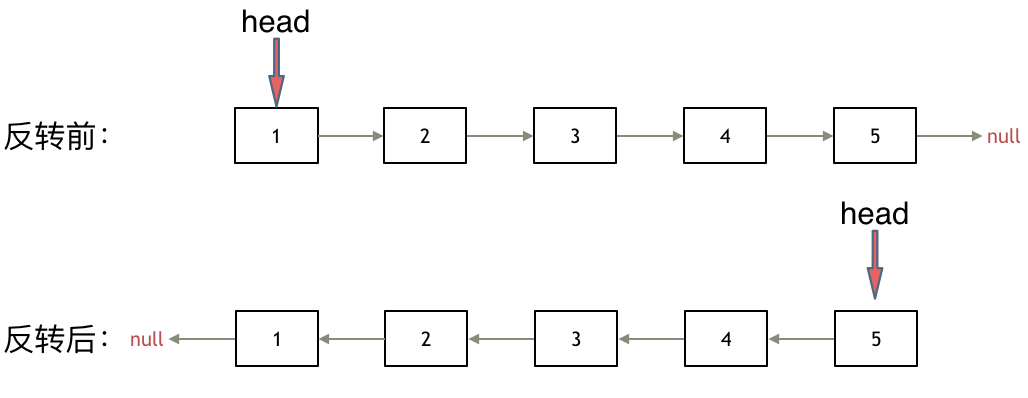
只需要改变链表的next指针的指向,直接将链表反转 ,而不用重新定义一个新的链表,如图所示:

之前链表的头节点是元素1, 反转之后头结点就是元素5 ,这里并没有添加或者删除节点,仅仅是改变next指针的方向。
移动示例:

首先定义一个cur指针,指向头结点,再定义一个pre指针,初始化为null。
然后就要开始反转了,首先要把 cur->next 节点用tmp指针保存一下,也就是保存一下这个节点。
为什么要保存一下这个节点呢,因为接下来要改变 cur->next 的指向了,将cur->next 指向pre ,此时已经反转了第一个节点了。
接下来,就是循环走如下代码逻辑了,继续移动pre和cur指针。
最后,cur 指针已经指向了null,循环结束,链表也反转完毕了。 此时我们return pre指针就可以了,pre指针就指向了新的头结点
/**class ListNode{
int val;
ListNode next;
public ListNode(int val){
this.val = val;
}
public ListNode(int val,ListNode next){
this.val = val;
this.next = next;
}
}*/
class Solution{
public ListNode reverseList(ListNode head){
ListNode pre = null;
ListNode cur = head;
ListNode temp =null;
while(cur!=null){
temp = cur.next;
cur.next = pre;
pre= cur;
cur = temp;
}
return pre;
}
}

浙公网安备 33010602011771号