清华大学 《DeepSeek:从入门到精通》免费教程,长达104页!(无套路,直接下载)
前言
DeepSeek从入门到精通是由清华大学新闻与传播学院新媒体研究中心元宇宙文化实验室的余梦珑博士后及其团队撰写。文档的核心内容围绕DeepSeek的技术特点、应用场景、使用方法以及如何通过提示语设计提升AI使用效率等方面展开,帮助用户从入门到精通DeepSeek的使用。

完整版清华大学DeepSeek使用手册
点击下载→:清华deepsee入门到精通完整版
这份文档系统性地介绍了清华大学开发的DeepSeek人工智能工具的功能、使用方法和优化策略,旨在帮助用户从入门到精通。以下是核心内容的通俗总结:
1. DeepSeek是什么?
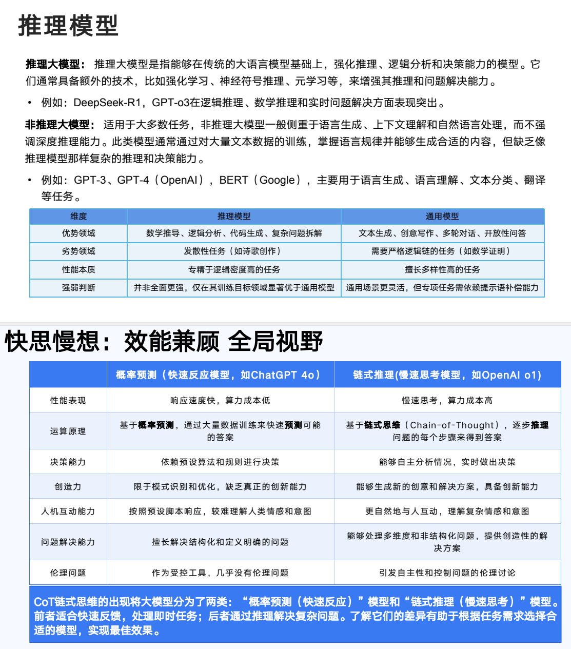
DeepSeek是一款国产、免费且开源的通用人工智能(AGI),由清华大学团队研发。它擅长处理复杂任务,核心功能包括文本生成、语义分析、编程辅助(如代码生成与调试)、数据可视化、逻辑推理等,支持多语言翻译和文件解析,适合个人用户和开发者。
2. 它能做什么?
文本生成:写文章、故事、诗歌,生成营销文案、摘要,甚至创作结构化内容(如表格、代码注释)。
语义理解:分析情感、识别用户意图、提取关键信息(如人名、地点)。
编程辅助:自动生成代码片段、调试错误、优化性能,还能生成技术文档。
数据分析与可视化:绘制图表(流程图、柱状图等)、生成数据报告。
复杂任务处理:支持决策分析、知识梳理、多语言翻译等。
3. 如何高效使用DeepSeek?
关键在于“提示语设计”。文档强调,AI的输出质量高度依赖用户输入的指令。核心技巧包括:
简洁明确:直接说明任务目标,避免模糊描述(如“写一篇科幻小说”优于“随便写点东西”)。
结构化引导:拆分复杂任务为多个步骤,逐步优化(如先列大纲再填充内容)。
角色设定:让AI扮演特定角色(如“历史学家”“程序员”)以提高专业性。
平衡控制与创意:对逻辑任务(如数学证明)减少干预,对创意任务(如写作)提供风格约束。
4. 避坑指南
避免幻觉:AI可能虚构信息,需通过“事实核查”“多源验证”提示语确保准确性。
伦理边界:不要求生成违法或不道德内容,AI会拒绝执行。
迭代优化:初次结果不完美时,通过多轮对话调整提示语,而非直接放弃。
5. 实战应用场景
文档列举了多种场景的提示语模板,如:
商业文案:用“痛点+解决方案+情感共鸣”结构打动消费者。
年终总结:按“业绩回顾-成就展示-未来规划”框架生成报告。
社交媒体:设计吸引眼球的标题,结合热点话题提升传播力。
6. 人机协作的未来
DeepSeek不仅是工具,更是“思维伙伴”。用户需培养四大能力:
AI思维:理解AI的优势与局限,如逻辑任务强于发散创作。
引导力:通过精准提示调动AI潜能。
判断力:辨别AI输出的真伪与适用性。
整合力:将AI与专业知识结合,解决复杂问题。
清华大学deepseek文档部分内容







完整版清华大学DeepSeek使用手册
点击下载→:清华deepsee入门到精通完整版
最后
DeepSeek是一个功能强大且灵活的工具,但要发挥其最大价值,用户需掌握“与AI对话”的技巧。文档通过大量实例和策略,帮助用户从基础操作进阶为高效创新者,最终实现人机协作的质变。
《DeepSeek从入门到精通》是由清华大学新闻与传播学院新媒体研究中心元宇宙文化实验室的余梦珑博士后团队精心撰写的一份专业文档。
浙公网安备 33010602011771号