竞赛活动管理系统需求分析和概念原型
本文是基于本人的项目:大学生竞赛活动管理系统,进行需求分析,进行用户用例建模,业务领域建模和数据建模,和总结出概念原型。
需求分析:
相关用户:
- 学生
- 管理员
- 老师
相关用户的需求:
学生:满足学生发现、查找、报名学校活动,组建、加入和管理项目团队的需求;
管理员:满足学生管理者发布、修改、删除活动,录入获奖信息的需求
老师:满足老师对活动、项目团队、学生信息、获奖情况等的统计需求。
用户用例图:

业务类图
用类图获取需求的大致步骤如下:
1) 识别出类。
2) 识别出类的主要属性。
3) 描绘出类之间的关系。
4) 对各类进行分析、抽象、整理。

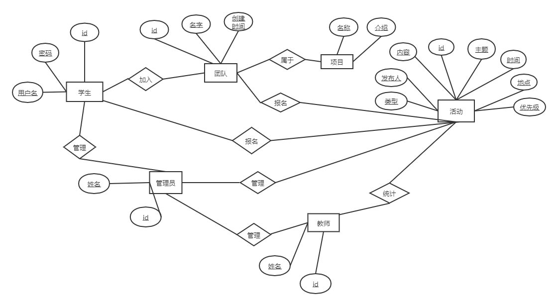
数据类型图
数据类型图
说明:用户都有id和姓名,管理员用户管理学生,教师用户管理学生,管理员用户对活动进行管理,学习可以个人报名参加活动,也可以加入某个团队,以团队的形式报名活动,团队可以创建参加比赛的项目,教师用户可以统计和活动相关的信息 
概念原型
概念是人对能代表某种事物或发展过程的特点及意义所形成的思维结论。
概念原型是一种虚拟的、理想化的软件产品形式。
程序 = 算法 + 数据结构
概念原型 = 用例 + 数据模型
这里有18个用例和6个数据模型。
概念原型工作过程
管理员登陆之后:可以添加删除学生用户,对活动进行管理,发布修改或者删除。
学生登陆之后:可以报名参加某个活动,加入某个团队。
教师在登陆之后:对现有的比赛活动进行统计分析。
浙公网安备 33010602011771号