一段代码引发的关于go实现多态的学习
源代码:
疑问:
- 初始化对象时NewReplacer为何有参数
- Replace()方法如何实现的字符串替换
解决思路:
百度一下~
replacer := strings.NewReplacer("#", "0") 创建了一个 strings.Replacer 对象,用于将字符串中的 # 替换为 0。
新的疑问引入: 为何Strings.Newreplacer("#", "0")创建的Strings.Replacer 对象?
Strings.Replacer 对象并不可见,只能通过源码查看
源码路径:https://github.com/golang/go/blob/master/src/strings/replace.go
点击查看代码
// Copyright 2011 The Go Authors. All rights reserved.
// Use of this source code is governed by a BSD-style
// license that can be found in the LICENSE file.
package strings
import (
"io"
"sync"
)
// Replacer replaces a list of strings with replacements.
// It is safe for concurrent use by multiple goroutines.
type Replacer struct {
once sync.Once // guards buildOnce method
r replacer
oldnew []string
}
// replacer is the interface that a replacement algorithm needs to implement.
type replacer interface {
Replace(s string) string
WriteString(w io.Writer, s string) (n int, err error)
}
// NewReplacer returns a new [Replacer] from a list of old, new string
// pairs. Replacements are performed in the order they appear in the
// target string, without overlapping matches. The old string
// comparisons are done in argument order.
//
// NewReplacer panics if given an odd number of arguments.
func NewReplacer(oldnew ...string) *Replacer {
if len(oldnew)%2 == 1 {
panic("strings.NewReplacer: odd argument count")
}
return &Replacer{oldnew: append([]string(nil), oldnew...)}
}
func (r *Replacer) buildOnce() {
r.r = r.build()
r.oldnew = nil
}
func (b *Replacer) build() replacer {
oldnew := b.oldnew
if len(oldnew) == 2 && len(oldnew[0]) > 1 {
return makeSingleStringReplacer(oldnew[0], oldnew[1])
}
allNewBytes := true
for i := 0; i < len(oldnew); i += 2 {
if len(oldnew[i]) != 1 {
return makeGenericReplacer(oldnew)
}
if len(oldnew[i+1]) != 1 {
allNewBytes = false
}
}
if allNewBytes {
r := byteReplacer{}
for i := range r {
r[i] = byte(i)
}
// The first occurrence of old->new map takes precedence
// over the others with the same old string.
for i := len(oldnew) - 2; i >= 0; i -= 2 {
o := oldnew[i][0]
n := oldnew[i+1][0]
r[o] = n
}
return &r
}
r := byteStringReplacer{toReplace: make([]string, 0, len(oldnew)/2)}
// The first occurrence of old->new map takes precedence
// over the others with the same old string.
for i := len(oldnew) - 2; i >= 0; i -= 2 {
o := oldnew[i][0]
n := oldnew[i+1]
// To avoid counting repetitions multiple times.
if r.replacements[o] == nil {
// We need to use string([]byte{o}) instead of string(o),
// to avoid utf8 encoding of o.
// E. g. byte(150) produces string of length 2.
r.toReplace = append(r.toReplace, string([]byte{o}))
}
r.replacements[o] = []byte(n)
}
return &r
}
// Replace returns a copy of s with all replacements performed.
func (r *Replacer) Replace(s string) string {
r.once.Do(r.buildOnce)
return r.r.Replace(s)
}
// WriteString writes s to w with all replacements performed.
func (r *Replacer) WriteString(w io.Writer, s string) (n int, err error) {
r.once.Do(r.buildOnce)
return r.r.WriteString(w, s)
}
// trieNode is a node in a lookup trie for prioritized key/value pairs. Keys
// and values may be empty. For example, the trie containing keys "ax", "ay",
// "bcbc", "x" and "xy" could have eight nodes:
//
// n0 -
// n1 a-
// n2 .x+
// n3 .y+
// n4 b-
// n5 .cbc+
// n6 x+
// n7 .y+
//
// n0 is the root node, and its children are n1, n4 and n6; n1's children are
// n2 and n3; n4's child is n5; n6's child is n7. Nodes n0, n1 and n4 (marked
// with a trailing "-") are partial keys, and nodes n2, n3, n5, n6 and n7
// (marked with a trailing "+") are complete keys.
type trieNode struct {
// value is the value of the trie node's key/value pair. It is empty if
// this node is not a complete key.
value string
// priority is the priority (higher is more important) of the trie node's
// key/value pair; keys are not necessarily matched shortest- or longest-
// first. Priority is positive if this node is a complete key, and zero
// otherwise. In the example above, positive/zero priorities are marked
// with a trailing "+" or "-".
priority int
// A trie node may have zero, one or more child nodes:
// * if the remaining fields are zero, there are no children.
// * if prefix and next are non-zero, there is one child in next.
// * if table is non-zero, it defines all the children.
//
// Prefixes are preferred over tables when there is one child, but the
// root node always uses a table for lookup efficiency.
// prefix is the difference in keys between this trie node and the next.
// In the example above, node n4 has prefix "cbc" and n4's next node is n5.
// Node n5 has no children and so has zero prefix, next and table fields.
prefix string
next *trieNode
// table is a lookup table indexed by the next byte in the key, after
// remapping that byte through genericReplacer.mapping to create a dense
// index. In the example above, the keys only use 'a', 'b', 'c', 'x' and
// 'y', which remap to 0, 1, 2, 3 and 4. All other bytes remap to 5, and
// genericReplacer.tableSize will be 5. Node n0's table will be
// []*trieNode{ 0:n1, 1:n4, 3:n6 }, where the 0, 1 and 3 are the remapped
// 'a', 'b' and 'x'.
table []*trieNode
}
func (t *trieNode) add(key, val string, priority int, r *genericReplacer) {
if key == "" {
if t.priority == 0 {
t.value = val
t.priority = priority
}
return
}
if t.prefix != "" {
// Need to split the prefix among multiple nodes.
var n int // length of the longest common prefix
for ; n < len(t.prefix) && n < len(key); n++ {
if t.prefix[n] != key[n] {
break
}
}
if n == len(t.prefix) {
t.next.add(key[n:], val, priority, r)
} else if n == 0 {
// First byte differs, start a new lookup table here. Looking up
// what is currently t.prefix[0] will lead to prefixNode, and
// looking up key[0] will lead to keyNode.
var prefixNode *trieNode
if len(t.prefix) == 1 {
prefixNode = t.next
} else {
prefixNode = &trieNode{
prefix: t.prefix[1:],
next: t.next,
}
}
keyNode := new(trieNode)
t.table = make([]*trieNode, r.tableSize)
t.table[r.mapping[t.prefix[0]]] = prefixNode
t.table[r.mapping[key[0]]] = keyNode
t.prefix = ""
t.next = nil
keyNode.add(key[1:], val, priority, r)
} else {
// Insert new node after the common section of the prefix.
next := &trieNode{
prefix: t.prefix[n:],
next: t.next,
}
t.prefix = t.prefix[:n]
t.next = next
next.add(key[n:], val, priority, r)
}
} else if t.table != nil {
// Insert into existing table.
m := r.mapping[key[0]]
if t.table[m] == nil {
t.table[m] = new(trieNode)
}
t.table[m].add(key[1:], val, priority, r)
} else {
t.prefix = key
t.next = new(trieNode)
t.next.add("", val, priority, r)
}
}
func (r *genericReplacer) lookup(s string, ignoreRoot bool) (val string, keylen int, found bool) {
// Iterate down the trie to the end, and grab the value and keylen with
// the highest priority.
bestPriority := 0
node := &r.root
n := 0
for node != nil {
if node.priority > bestPriority && !(ignoreRoot && node == &r.root) {
bestPriority = node.priority
val = node.value
keylen = n
found = true
}
if s == "" {
break
}
if node.table != nil {
index := r.mapping[s[0]]
if int(index) == r.tableSize {
break
}
node = node.table[index]
s = s[1:]
n++
} else if node.prefix != "" && HasPrefix(s, node.prefix) {
n += len(node.prefix)
s = s[len(node.prefix):]
node = node.next
} else {
break
}
}
return
}
// genericReplacer is the fully generic algorithm.
// It's used as a fallback when nothing faster can be used.
type genericReplacer struct {
root trieNode
// tableSize is the size of a trie node's lookup table. It is the number
// of unique key bytes.
tableSize int
// mapping maps from key bytes to a dense index for trieNode.table.
mapping [256]byte
}
func makeGenericReplacer(oldnew []string) *genericReplacer {
r := new(genericReplacer)
// Find each byte used, then assign them each an index.
for i := 0; i < len(oldnew); i += 2 {
key := oldnew[i]
for j := 0; j < len(key); j++ {
r.mapping[key[j]] = 1
}
}
for _, b := range r.mapping {
r.tableSize += int(b)
}
var index byte
for i, b := range r.mapping {
if b == 0 {
r.mapping[i] = byte(r.tableSize)
} else {
r.mapping[i] = index
index++
}
}
// Ensure root node uses a lookup table (for performance).
r.root.table = make([]*trieNode, r.tableSize)
for i := 0; i < len(oldnew); i += 2 {
r.root.add(oldnew[i], oldnew[i+1], len(oldnew)-i, r)
}
return r
}
type appendSliceWriter []byte
// Write writes to the buffer to satisfy [io.Writer].
func (w *appendSliceWriter) Write(p []byte) (int, error) {
*w = append(*w, p...)
return len(p), nil
}
// WriteString writes to the buffer without string->[]byte->string allocations.
func (w *appendSliceWriter) WriteString(s string) (int, error) {
*w = append(*w, s...)
return len(s), nil
}
type stringWriter struct {
w io.Writer
}
func (w stringWriter) WriteString(s string) (int, error) {
return w.w.Write([]byte(s))
}
func getStringWriter(w io.Writer) io.StringWriter {
sw, ok := w.(io.StringWriter)
if !ok {
sw = stringWriter{w}
}
return sw
}
func (r *genericReplacer) Replace(s string) string {
buf := make(appendSliceWriter, 0, len(s))
r.WriteString(&buf, s)
return string(buf)
}
func (r *genericReplacer) WriteString(w io.Writer, s string) (n int, err error) {
sw := getStringWriter(w)
var last, wn int
var prevMatchEmpty bool
for i := 0; i <= len(s); {
// Fast path: s[i] is not a prefix of any pattern.
if i != len(s) && r.root.priority == 0 {
index := int(r.mapping[s[i]])
if index == r.tableSize || r.root.table[index] == nil {
i++
continue
}
}
// Ignore the empty match iff the previous loop found the empty match.
val, keylen, match := r.lookup(s[i:], prevMatchEmpty)
prevMatchEmpty = match && keylen == 0
if match {
wn, err = sw.WriteString(s[last:i])
n += wn
if err != nil {
return
}
wn, err = sw.WriteString(val)
n += wn
if err != nil {
return
}
i += keylen
last = i
continue
}
i++
}
if last != len(s) {
wn, err = sw.WriteString(s[last:])
n += wn
}
return
}
// singleStringReplacer is the implementation that's used when there is only
// one string to replace (and that string has more than one byte).
type singleStringReplacer struct {
finder *stringFinder
// value is the new string that replaces that pattern when it's found.
value string
}
func makeSingleStringReplacer(pattern string, value string) *singleStringReplacer {
return &singleStringReplacer{finder: makeStringFinder(pattern), value: value}
}
func (r *singleStringReplacer) Replace(s string) string {
var buf Builder
i, matched := 0, false
for {
match := r.finder.next(s[i:])
if match == -1 {
break
}
matched = true
buf.Grow(match + len(r.value))
buf.WriteString(s[i : i+match])
buf.WriteString(r.value)
i += match + len(r.finder.pattern)
}
if !matched {
return s
}
buf.WriteString(s[i:])
return buf.String()
}
func (r *singleStringReplacer) WriteString(w io.Writer, s string) (n int, err error) {
sw := getStringWriter(w)
var i, wn int
for {
match := r.finder.next(s[i:])
if match == -1 {
break
}
wn, err = sw.WriteString(s[i : i+match])
n += wn
if err != nil {
return
}
wn, err = sw.WriteString(r.value)
n += wn
if err != nil {
return
}
i += match + len(r.finder.pattern)
}
wn, err = sw.WriteString(s[i:])
n += wn
return
}
// byteReplacer is the implementation that's used when all the "old"
// and "new" values are single ASCII bytes.
// The array contains replacement bytes indexed by old byte.
type byteReplacer [256]byte
func (r *byteReplacer) Replace(s string) string {
var buf []byte // lazily allocated
for i := 0; i < len(s); i++ {
b := s[i]
if r[b] != b {
if buf == nil {
buf = []byte(s)
}
buf[i] = r[b]
}
}
if buf == nil {
return s
}
return string(buf)
}
func (r *byteReplacer) WriteString(w io.Writer, s string) (n int, err error) {
sw := getStringWriter(w)
last := 0
for i := 0; i < len(s); i++ {
b := s[i]
if r[b] == b {
continue
}
if last != i {
wn, err := sw.WriteString(s[last:i])
n += wn
if err != nil {
return n, err
}
}
last = i + 1
nw, err := w.Write(r[b : int(b)+1])
n += nw
if err != nil {
return n, err
}
}
if last != len(s) {
nw, err := sw.WriteString(s[last:])
n += nw
if err != nil {
return n, err
}
}
return n, nil
}
// byteStringReplacer is the implementation that's used when all the
// "old" values are single ASCII bytes but the "new" values vary in size.
type byteStringReplacer struct {
// replacements contains replacement byte slices indexed by old byte.
// A nil []byte means that the old byte should not be replaced.
replacements [256][]byte
// toReplace keeps a list of bytes to replace. Depending on length of toReplace
// and length of target string it may be faster to use Count, or a plain loop.
// We store single byte as a string, because Count takes a string.
toReplace []string
}
// countCutOff controls the ratio of a string length to a number of replacements
// at which (*byteStringReplacer).Replace switches algorithms.
// For strings with higher ration of length to replacements than that value,
// we call Count, for each replacement from toReplace.
// For strings, with a lower ratio we use simple loop, because of Count overhead.
// countCutOff is an empirically determined overhead multiplier.
// TODO(tocarip) revisit once we have register-based abi/mid-stack inlining.
const countCutOff = 8
func (r *byteStringReplacer) Replace(s string) string {
newSize := len(s)
anyChanges := false
// Is it faster to use Count?
if len(r.toReplace)*countCutOff <= len(s) {
for _, x := range r.toReplace {
if c := Count(s, x); c != 0 {
// The -1 is because we are replacing 1 byte with len(replacements[b]) bytes.
newSize += c * (len(r.replacements[x[0]]) - 1)
anyChanges = true
}
}
} else {
for i := 0; i < len(s); i++ {
b := s[i]
if r.replacements[b] != nil {
// See above for explanation of -1
newSize += len(r.replacements[b]) - 1
anyChanges = true
}
}
}
if !anyChanges {
return s
}
buf := make([]byte, newSize)
j := 0
for i := 0; i < len(s); i++ {
b := s[i]
if r.replacements[b] != nil {
j += copy(buf[j:], r.replacements[b])
} else {
buf[j] = b
j++
}
}
return string(buf)
}
func (r *byteStringReplacer) WriteString(w io.Writer, s string) (n int, err error) {
sw := getStringWriter(w)
last := 0
for i := 0; i < len(s); i++ {
b := s[i]
if r.replacements[b] == nil {
continue
}
if last != i {
nw, err := sw.WriteString(s[last:i])
n += nw
if err != nil {
return n, err
}
}
last = i + 1
nw, err := w.Write(r.replacements[b])
n += nw
if err != nil {
return n, err
}
}
if last != len(s) {
var nw int
nw, err = sw.WriteString(s[last:])
n += nw
}
return
}
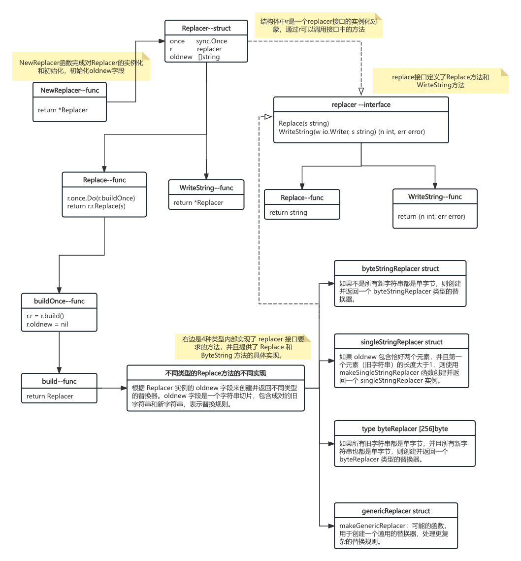
关键代码解析->NewReplacer函数
func NewReplacer(oldnew ...string) *Replacer {
if len(oldnew)%2 == 1 {
panic("strings.NewReplacer: odd argument count")
}
return &Replacer{oldnew: append([]string(nil), oldnew...)}
}
入参:oldnew 包含多个string类型的数据,通过oldnew传入
返回值类型 *Replacer 指向Replacer类型的指针
返回值 &Replacer
新的疑问&Replacer{oldnew: append([]string(nil), oldnew...)}的含义是什么?
&Replacer是指取出Replacer的地址,所以先找到这个Replacer变量的声明
type Replacer struct {
once sync.Once
r replacer
oldnew []string
}
Replacer是一个结构体,并且结构体里面有三个变量
once sync.Once类型的变量
r replacer类型
oldnew 一个string类型的数组
找到了oldnew的来源,接着看Replacer{}含义,结构体变量{}是什么含义?
type Replacer struct {}定义了一个结构体类型,可以看作是一个类
Replacer{}是对类型Replacer的实例化,并且初始化了oldnew变量的值
函数NewReplacer实现了对类型Replacer的实例化,即调用NewReplacer函数就是创建了一个Replacer对象

Replacer{oldnew: append([]string(nil), oldnew...)}
先看append([]string(nil), oldnew...)含义
先创建了一个空的切片,将oldnew里面的值加在切片后面,并且将这个切片赋值给oldnew,完成对oldnew的赋值
&Replacer{oldnew: append([]string(nil), oldnew...)}
&返回指针,Replacer的实例化对象的地址
这个实例化对象调用了Replace()方法
疑问,这个Replace()是哪里来的
type replacer interface {
Replace(s string) string
WriteString(w io.Writer, s string) (n int, err error)
}
该方法是在接口中定义的
并且Replacer类型实现了replacer interface的所有方法,可以说Replacer类型实现了replacer接口
func (r *Replacer) Replace(s string) string {
r.once.Do(r.buildOnce)
return r.r.Replace(s)
}
上面 (r Replacer) 的含义是接收类型是一个Replacer的指针,这里的 r 是 *Replacer 类型的指针,它指向一个 Replacer 实例。
回过头看Replacer类型定义里面这个r是什么意思,r的声明在结构体Replacer中;r 类型是replacer,而replacer是一个接口,r就是replacer接口的实例,在结构体Replacer中嵌入了接口,拥有接口的方法;因此,r.r 表示访问 Replacer 实例中 r 字段的成员。
先执行r.once.Do(r.buildOnce)-->r.buildOnce
func (r *Replacer) buildOnce() {
r.r = r.build()
r.oldnew = nil
}
r.build() 执行build() 并返回一个 replacer 类型的实例,这个实例被赋值给 r.r。
这允许 Replacer 实例的 r 字段持有一个实现了 replacer 接口的具体替换算法。
点击查看代码
func (b *Replacer) build() replacer {
oldnew := b.oldnew
if len(oldnew) == 2 && len(oldnew[0]) > 1 {
return makeSingleStringReplacer(oldnew[0], oldnew[1])
}
allNewBytes := true
for i := 0; i < len(oldnew); i += 2 {
if len(oldnew[i]) != 1 {
return makeGenericReplacer(oldnew)
}
if len(oldnew[i+1]) != 1 {
allNewBytes = false
}
}
if allNewBytes {
r := byteReplacer{}
for i := range r {
r[i] = byte(i)
}
// The first occurrence of old->new map takes precedence
// over the others with the same old string.
for i := len(oldnew) - 2; i >= 0; i -= 2 {
o := oldnew[i][0]
n := oldnew[i+1][0]
r[o] = n
}
return &r
}
r := byteStringReplacer{toReplace: make([]string, 0, len(oldnew)/2)}
// The first occurrence of old->new map takes precedence
// over the others with the same old string.
for i := len(oldnew) - 2; i >= 0; i -= 2 {
o := oldnew[i][0]
n := oldnew[i+1]
// To avoid counting repetitions multiple times.
if r.replacements[o] == nil {
// We need to use string([]byte{o}) instead of string(o),
// to avoid utf8 encoding of o.
// E. g. byte(150) produces string of length 2.
r.toReplace = append(r.toReplace, string([]byte{o}))
}
r.replacements[o] = []byte(n)
}
return &r
}
r.r.Replace(s) 调用具体的替换规则的replacer接口的Replace方法

总结:
go实现细节:
go的源码有一个replace接口定义了Replace方法和WriteString方法,有4个类型实现了该接口并且实现了不同类型的Replace方法的实现(可以说是不同的替换器,替换起的实现是没法抽象了的)
外部调用
开发者通过调用NewNewReplacer函数实例化一个Replacer类型,Replacer类型也实现了replace接口,该类型的Replace方法的具体实际是抽象了替换流程的公共方法:延迟初始化(保证只有第一次调用Replace方法才会执行初始化逻辑,比如创建一个替换器实例实例,第二次调用就直接通过这个实例调用Replace方法,不需要多次初始化)及通过build函数返回一个特定类型的替换器实例

a := "1###2!"
b := strings.NewReplacer("#","b") 初始化了一个Replacer对象,参数("#","b"),并且返回了一个根据 Replacer 实例的 oldnew 字段来创建并返回不同类型的替换器
c := b.Replace(a) 调用替换去的Replace方法


浙公网安备 33010602011771号