会员
众包
新闻
博问
闪存
赞助商
HarmonyOS
Chat2DB
所有博客
当前博客
我的博客
我的园子
账号设置
会员中心
简洁模式
...
退出登录
注册
登录
405用户信息
博客园
首页
新随笔
联系
订阅
管理
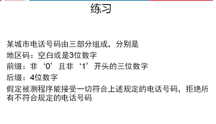
测试用例 QQ账号6----10位自然数、某城市电话号码、126邮箱注册功能
QQ账号区域
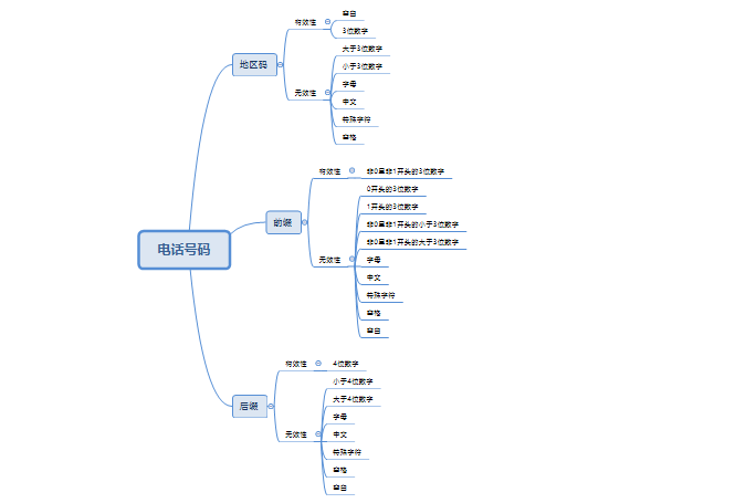
电话号码区域
邮箱注册区域
posted @
2020-12-16 18:59
405用户信息
阅读(
441
) 评论(
0
)
收藏
举报
刷新页面
返回顶部
公告