044-代码味道-数据类
代码味道-数据类

代码坏味道:Data Class 的深度解析与重构实践
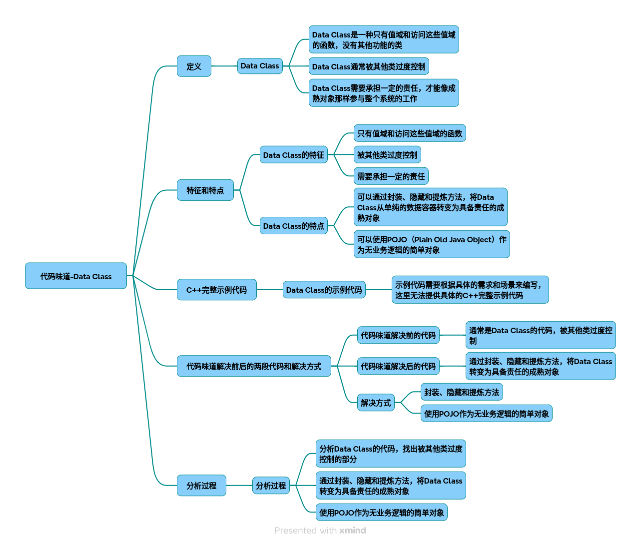
一、Data Class 的定义与特征
Data Class(数据类)是指仅包含数据字段和简单访问方法(如getter/setter),缺乏业务逻辑和职责的类。它本质上是"哑数据容器",常见于面向对象编程中,表现为以下特征:
- 仅有数据存储:仅包含字段定义和基础读写方法
- 无行为逻辑:不包含数据验证、计算等业务方法
- 低内聚高耦合:其他类需直接操作其内部数据
- 集合管理缺陷:若包含容器类字段(如列表/字典),常缺乏封装
二、C++ 中的 Data Class 实例演示
重构前的问题代码
// 纯数据类示例
class StudentRecord {
public:
std::string name;
std::vector<int> scores;
StudentRecord(std::string n, std::vector<int> s)
: name(n), scores(s) {}
};
// 外部业务逻辑
class GradeCalculator {
public:
float calculateAverage(const StudentRecord& record) {
if(record.scores.empty()) return 0.0f;
int sum = 0;
for(int score : record.scores) {
sum += score;
}
return static_cast<float>(sum) / record.scores.size();
}
};
主要问题分析
StudentRecord
仅作为数据容器存在
核心业务逻辑(平均分计算)外置于其他类
scores字段直接暴露,违反封装原则
三、重构解决方案与过程
重构流程图
graph TD
A[识别Data Class] --> B[分析数据操作点]
B --> C{操作类型}
C -->|计算逻辑| D[Move Method到数据类]
C -->|集合操作| E[Encapsulate Collection]
C -->|字段访问| F[Hide Field]
D --> G[验证内聚性提升]
重构后优化代码
class Student {
private:
std::string name;
std::vector<int> scores;
public:
Student(std::string n, std::vector<int> s)
: name(std::move(n)), scores(std::move(s)) {}
// 封装集合操作
void addScore(int score) {
scores.push_back(score);
}
// 内聚业务逻辑
float calculateAverage() const {
if(scores.empty()) return 0.0f;
return std::accumulate(scores.begin(), scores.end(), 0.0f) / scores.size();
}
// 受控访问方法
const std::string& getName() const { return name; }
};
四、关键重构步骤解析
- 封装集合字段
+ void addScore(int score) {
+ scores.push_back(score);
+ }
解决思路:通过方法控制集合修改,避免直接操作容器
- 搬移业务逻辑
float calculateAverage() const {
// 计算逻辑内聚到数据类
}
重构技术:应用Move Method模式
- 访问控制优化
- std::string name;
+ private:
+ std::string name;
设计原则:遵循最小公开原则
五、重构效果对比
| 指标 | 重构前 | 重构后 |
|---|---|---|
| 类职责 | 单纯数据存储 | 数据+业务聚合 |
| 方法调用次数 | 外部类多次调用 | 单点调用 |
| 修改影响范围 | 需修改多处调用点 | 仅修改类内部实现 |
| 单元测试难度 | 需mock外部依赖 | 自包含可测试 |
六、设计模式应用建议
- 策略模式(计算策略)
class ScoreStrategy {
public:
virtual float calculate(const std::vector<int>&) = 0;
};
class Student {
// 注入不同的计算策略...
};
- 工厂模式(对象构建)
class StudentFactory {
public:
static Student createFromDB(int id) {
// 数据库查询逻辑...
}
};
七、最佳实践原则
- 单一职责原则:每个类应专注于单一功能域
- 迪米特法则:对象应最小化对其他对象的了解
- 开闭原则:通过扩展而非修改实现功能变更
- 组合优于继承:使用组合封装数据行为
通过系统化的重构过程,Data Class可转变为具备业务能力的成熟对象。建议在代码审查阶段使用SonarQube等静态分析工具检测此类坏味道,结合持续重构保持代码健康度。
| 作者 | 郑天佐 | |
| 邮箱 | zhengtianzuo06@163.com | |
| 主页 | http://www.zhengtianzuo.com | |
| github | https://github.com/zhengtianzuo |
![]() 加QQ好友 |
![]() 加微信好友 |
![]() 关注微信公众号 |
![]() 支付宝赞助 |
![]() 微信赞助 |
|---|





浙公网安备 33010602011771号