034-QSharedMemory
QSharedMemory

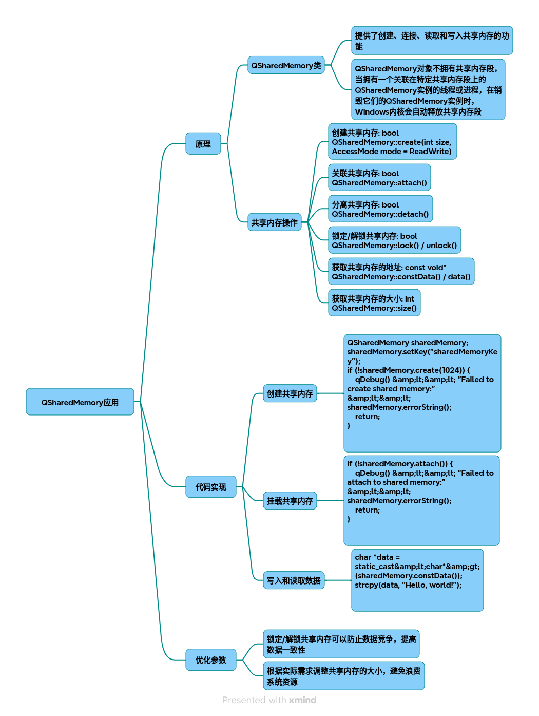
以下为针对 QSharedMemory 的技术调研及实现方案,包含原理、优化策略、完整代码实现及流程图解:
一、QSharedMemory 核心原理
1.1 共享内存机制
共享内存流程图 (注:此处应为共享内存IPC流程图,因文本限制以伪代码描述流程)
进程A创建共享内存 -> 写入数据 -> 加锁同步 -> 进程B关联内存 -> 读取数据
1.2 跨平台特性差异
| 平台 | 内存所有权 | 崩溃处理机制 |
|---|---|---|
| Windows | 内核自动回收 | 进程退出后内存自动释放 |
| Linux | QSharedMemory 持有 | 需显式调用析构函数 |
二、关键技术实现
2.1 数据结构设计
// 定义共享内存头部元数据
struct SharedHeader {
qint32 version; // 数据版本号
qint64 timestamp; // 最后更新时间戳
qint32 dataSize; // 有效数据长度
};
// 共享内存布局
+----------------+-------------------+
| SharedHeader | Raw Data (图像/结构体) |
+----------------+-------------------+
2.2 核心代码实现
// 共享内存管理类(支持局部数据更新)
class SharedMemoryManager {
public:
explicit SharedMemoryManager(const QString &key, QObject *parent = nullptr)
: QObject(parent), m_sharedMemory(key) {
m_sharedMemory.setNativeKey(key); // 设置跨平台标识[11]()
}
bool writeData(const QByteArray &data, int offset = 0) {
if (!m_sharedMemory.isAttached() && !attach()) return false;
m_sharedMemory.lock();
char *to = static_cast<char*>(m_sharedMemory.data());
memcpy(to + offset, data.constData(), data.size());
updateHeader(data.size(), offset); // 更新元数据
m_sharedMemory.unlock();
return true;
}
QByteArray readData(int offset, int size) {
if (!attach()) return QByteArray();
m_sharedMemory.lock();
const char *from = static_cast<const char*>(m_sharedMemory.constData());
QByteArray buffer(from + offset, size);
m_sharedMemory.unlock();
return buffer;
}
private:
bool attach() {
if (m_sharedMemory.attach()) return true;
const int totalSize = calculateTotalSize(); // 计算内存总大小
if (!m_sharedMemory.create(totalSize)) {
qDebug() << "Create failed:" << m_sharedMemory.errorString();
return false;
}
initializeHeader(); // 初始化元数据
return true;
}
QSharedMemory m_sharedMemory;
};
三、性能优化策略
3.1 参数调优配置
// 在构造函数中配置优化参数
m_sharedMemory.setNativeKey("MyApp_SharedMem_v1.0"); // 唯一标识
m_sharedMemory.setAccessMode(QSharedMemory::ReadWrite); // 读写模式
3.2 高级优化技术
- 分页管理:将大内存划分为 4KB 页,实现局部更新
const int PAGE_SIZE = 4096;
void updatePage(int pageNum, const QByteArray &data) {
writeData(data, pageNum * PAGE_SIZE);
}
- 双缓冲机制:使用两个内存段交替写入,避免读写冲突
QSharedMemory buffers[2]();
int currentBuffer = 0;
- 错误恢复策略:
if (m_sharedMemory.error() == QSharedMemory::NotFound) {
m_sharedMemory.attach(); // 尝试重新关联
}
四、典型应用场景
4.1 全屏图像共享
// 写入端
QImage screenshot = grabScreen();
QBuffer buffer;
buffer.open(QIODevice::WriteOnly);
screenshot.save(&buffer, "PNG");
sharedManager.writeData(buffer.data());
// 读取端
QByteArray imgData = sharedManager.readData(sizeof(SharedHeader), buffer.size());
QImage receivedImage;
receivedImage.loadFromData(imgData, "PNG");
4.2 结构体数据同步
struct SensorData {
double temperature;
qint32 pressure;
};
// 写入结构化数据
SensorData data {25.6, 1013};
sharedManager.writeData(QByteArray::fromRawData(
reinterpret_cast<const char*>(&data), sizeof(data)));
五、最佳实践建议
- 内存对齐:使用
#pragma pack(push, 1)
确保结构体跨平台兼容
- 版本控制:在元数据中增加版本号,处理数据格式变更
- 异常处理:
if (m_sharedMemory.error() != QSharedMemory::NoError) {
qCritical() << "Memory error:" << m_sharedMemory.errorString();
}
完整代码
| 作者 | 郑天佐 | |
| 邮箱 | zhengtianzuo06@163.com | |
| 主页 | http://www.zhengtianzuo.com | |
| github | https://github.com/zhengtianzuo |
![]() 加QQ好友 |
![]() 加微信好友 |
![]() 关注微信公众号 |
![]() 支付宝赞助 |
![]() 微信赞助 |
|---|





浙公网安备 33010602011771号