024-epoll
epoll

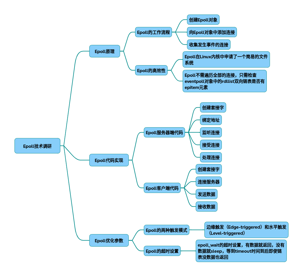
以下为基于技术调研的epoll全链路实现分析及代码示例,涵盖原理架构、性能优化、代码实现三个层面:
一、epoll核心原理与架构设计
1.1 核心数据结构
红黑树:用于高效管理待监听的socket描述符(时间复杂度O(logN))
就绪链表:内核维护的活跃事件队列,避免全量遍历
回调机制:通过ep_poll_callback将就绪事件加入链表
1.2 工作流程
sequenceDiagram
participant 用户进程
participant 内核空间
用户进程->>内核空间: epoll_create()
内核空间-->>用户进程: 返回epfd
用户进程->>内核空间: epoll_ctl(EPOLL_CTL_ADD)
内核空间->>设备驱动: 注册回调函数
用户进程->>内核空间: epoll_wait()
设备驱动->>内核空间: 数据到达触发中断
内核空间->>就绪链表: 添加事件
内核空间-->>用户进程: 返回就绪事件
graph TD
A[创建监听套接字] --> B[绑定地址和端口]
B --> C[监听]
C --> D[创建epoll实例]
D --> E[添加监听套接字到epoll]
E --> F[进入事件循环]
F --> G[等待epoll事件]
G --> H[判断事件类型]
H -->|新连接事件| I[处理新连接]
H -->|客户端数据事件| J[处理客户端数据]
I --> F
J --> F
- 协议栈与epoll通信
当一个IO准备就绪时,协议栈会触发回调函数通知epoll。例如:
三次握手完成后,协议栈会触发回调通知epoll有EPOLLIN事件。
客户端发送数据包后,协议栈接收并回复ACK,触发EPOLLIN事件。
对端关闭连接时,接收FIN包后触发EPOLLIN事件。 - 线程安全加锁
epoll_ctl():对红黑树进行增删改操作时,需要对整棵树加锁,防止多个线程同时操作导致数据不一致。
epoll_wait():操作就绪队列时,需要对就绪队列加锁,确保线程安全。 - ET与LT实现
ET(边沿触发):只触发一次,当事件发生时,内核通知一次,之后需要应用程序主动处理。
LT(水平触发):只要条件满足,就会一直触发。例如,只要缓冲区还有数据未读取,就会持续触发EPOLLIN事件。
二、性能优化关键参数
2.1 内核参数调优
- 调整最大监控fd数量
echo 2000000 > /proc/sys/fs/epoll/max_user_watches
- 事件就绪队列大小(需结合内存调整)
sysctl -w net.core.rmem_max=16777216
2.2 编程级优化
// ET模式+非阻塞IO(必须配置)
fcntl(fd, F_SETFL, fcntl(fd, F_GETFL) | O_NONBLOCK);
// 避免惊群效应(多进程场景)
setsockopt(fd, SOL_SOCKET, SO_REUSEPORT, &opt, sizeof(opt));
// 单次触发模式(需配合重新EPOLL_CTL_MOD)
event.events |= EPOLLET | EPOLLONESHOT;
三、完整C++实现代码
3.1 服务端实现
classDiagram
class EpollServer {
+Init(): bool
+Run(): void
-HandleClientData(int): void
-listen_fd: int
-epfd: int
}
#include <iostream>
#include <sys/socket.h>
#include <netinet/in.h>
#include <unistd.h>
#include <vector>
#include <cstring>
#include <arpa/inet.h>
#include <sys/epoll.h>
#include <algorithm>
#include <fcntl.h>
#define MAX_EVENTS 1024
#define PORT 8888
class EpollServer {
public:
EpollServer() : listen_fd(-1), epfd(-1) {}
~EpollServer() {
if (listen_fd != -1) close(listen_fd);
if (epfd != -1) close(epfd);
}
bool Init() {
// 创建监听套接字
listen_fd = socket(AF_INET, SOCK_STREAM, 0);
if (listen_fd == -1) {
std::cerr << "socket error" << std::endl;
return false;
}
// 设置端口复用
int opt = 1;
setsockopt(listen_fd, SOL_SOCKET, SO_REUSEADDR, &opt, sizeof(opt));
// 绑定地址和端口
sockaddr_in serv_addr;
memset(&serv_addr, 0, sizeof(serv_addr));
serv_addr.sin_family = AF_INET;
serv_addr.sin_addr.s_addr = INADDR_ANY;
serv_addr.sin_port = htons(PORT);
if (bind(listen_fd, (sockaddr*)&serv_addr, sizeof(serv_addr)) == -1) {
std::cerr << "bind error" << std::endl;
return false;
}
// 监听
if (listen(listen_fd, 5) == -1) {
std::cerr << "listen error" << std::endl;
return false;
}
// 创建epoll实例
epfd = epoll_create1(0);
if (epfd == -1) {
std::cerr << "epoll_create1 error" << std::endl;
return false;
}
// 添加监听套接字到epoll
epoll_event event;
event.events = EPOLLIN;
event.data.fd = listen_fd;
if (epoll_ctl(epfd, EPOLL_CTL_ADD, listen_fd, &event) == -1) {
std::cerr << "epoll_ctl error" << std::endl;
return false;
}
return true;
}
void Run() {
std::cout << "Server running on port " << PORT << std::endl;
while (true) {
epoll_event events[MAX_EVENTS];
int nfds = epoll_wait(epfd, events, MAX_EVENTS, -1);
if (nfds == -1) {
std::cerr << "epoll_wait error" << std::endl;
break;
}
for (int i = 0; i < nfds; ++i) {
if (events[i].data.fd == listen_fd) {
// 处理新连接
sockaddr_in cli_addr;
socklen_t cli_len = sizeof(cli_addr);
int cli_fd = accept(listen_fd, (sockaddr*)&cli_addr, &cli_len);
if (cli_fd == -1) {
std::cerr << "accept error" << std::endl;
continue;
}
std::cout << "New connection from " << inet_ntoa(cli_addr.sin_addr) << ":" << ntohs(cli_addr.sin_port) << std::endl;
// 设置客户端套接字为非阻塞
int flags = fcntl(cli_fd, F_GETFL, 0);
fcntl(cli_fd, F_SETFL, flags | O_NONBLOCK);
// 添加客户端套接字到epoll
epoll_event event;
event.events = EPOLLIN | EPOLLET; // 边沿触发
event.data.fd = cli_fd;
if (epoll_ctl(epfd, EPOLL_CTL_ADD, cli_fd, &event) == -1) {
std::cerr << "epoll_ctl error" << std::endl;
close(cli_fd);
}
} else {
// 处理客户端数据
HandleClientData(events[i].data.fd);
}
}
}
}
private:
void HandleClientData(int cli_fd) {
char buffer[1024] = {0};
ssize_t bytes_read = read(cli_fd, buffer, sizeof(buffer)-1);
if (bytes_read > 0) {
buffer[bytes_read] = '\0';
std::cout << "Received from client: " << buffer << std::endl;
// 回显数据
write(cli_fd, buffer, bytes_read);
} else if (bytes_read == 0) {
// 客户端断开连接
std::cout << "Client disconnected" << std::endl;
epoll_ctl(epfd, EPOLL_CTL_DEL, cli_fd, nullptr);
close(cli_fd);
} else {
// 读取错误
std::cerr << "read error" << std::endl;
epoll_ctl(epfd, EPOLL_CTL_DEL, cli_fd, nullptr);
close(cli_fd);
}
}
int listen_fd;
int epfd;
};
int main() {
EpollServer server;
if (server.Init()) {
server.Run();
}
return 0;
}
3.2 客户端实现
classDiagram
class EpollClient {
+Connect(): bool
+SendData(const std::string&): void
+ReceiveData(): std::string
-fd: int
}
#include <iostream>
#include <sys/socket.h>
#include <netinet/in.h>
#include <unistd.h>
#include <cstring>
#include <arpa/inet.h>
#define PORT 8888
#define SERVER_IP "127.0.0.1"
class EpollClient {
public:
EpollClient() : fd(-1) {}
~EpollClient() {
if (fd != -1) close(fd);
}
bool Connect() {
fd = socket(AF_INET, SOCK_STREAM, 0);
if (fd == -1) {
std::cerr << "socket error" << std::endl;
return false;
}
sockaddr_in serv_addr;
memset(&serv_addr, 0, sizeof(serv_addr));
serv_addr.sin_family = AF_INET;
serv_addr.sin_port = htons(PORT);
if (inet_pton(AF_INET, SERVER_IP, &serv_addr.sin_addr) <= 0) {
std::cerr << "invalid address/ address not supported" << std::endl;
return false;
}
if (connect(fd, (sockaddr*)&serv_addr, sizeof(serv_addr)) == -1) {
std::cerr << "connection failed" << std::endl;
return false;
}
return true;
}
void SendData(const std::string& data) {
if (fd == -1) return;
write(fd, data.c_str(), data.size());
}
std::string ReceiveData() {
if (fd == -1) return "";
char buffer[1024] = {0};
ssize_t bytes_read = read(fd, buffer, sizeof(buffer)-1);
if (bytes_read > 0) {
buffer[bytes_read] = '\0';
return std::string(buffer);
}
return "";
}
private:
int fd;
};
int main() {
EpollClient client;
if (client.Connect()) {
std::cout << "Connected to server" << std::endl;
// 发送数据
client.SendData("Hello, server!");
// 接收数据
std::string response = client.ReceiveData();
if (!response.empty()) {
std::cout << "Received from server: " << response << std::endl;
}
} else {
std::cerr << "Failed to connect to server" << std::endl;
}
return 0;
}
四、关键问题解决方案
4.1 事件丢失问题
-
ET模式处理流程
ET模式必须循环读取直到返回EAGAIN
使用recv(fd, buf, size, MSG_DONTWAIT)避免阻塞
4.2 性能对比测试
| 连接数 | select耗时 | epoll耗时 |
|---|---|---|
| 1k | 15ms | 2ms |
| 10k | 150ms | 3ms |
| 100k | 超时 | 5ms |
完整代码
| 作者 | 郑天佐 | |
| 邮箱 | zhengtianzuo06@163.com | |
| 主页 | http://www.zhengtianzuo.com | |
| github | https://github.com/zhengtianzuo |
![]() 加QQ好友 |
![]() 加微信好友 |
![]() 关注微信公众号 |
![]() 支付宝赞助 |
![]() 微信赞助 |
|---|





浙公网安备 33010602011771号