019-RSA
RSA

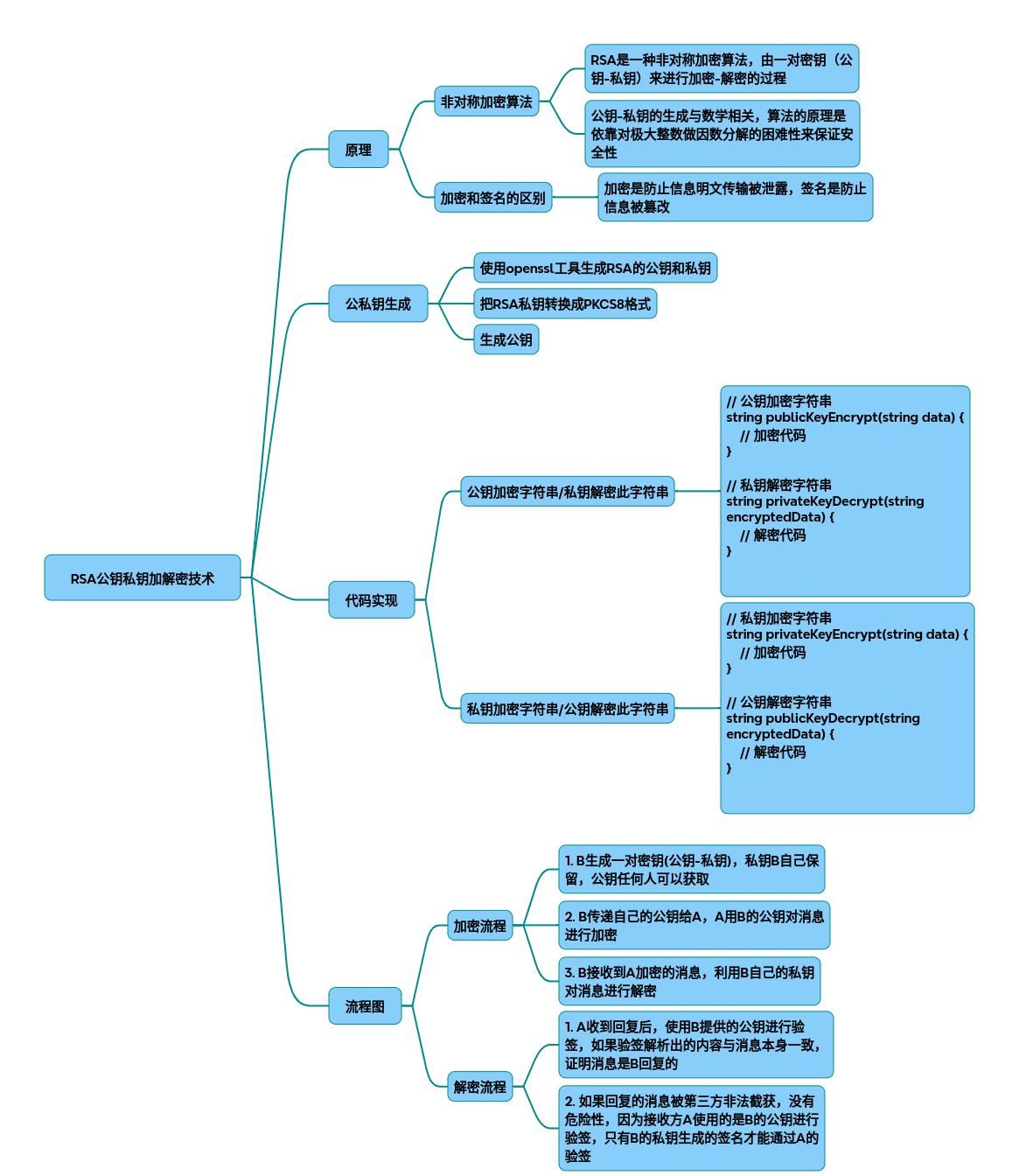
一、RSA技术原理与流程(附流程图)
密钥生成流程
graph TD
A[选择大质数p/q] --> B[计算n=p*q]
B --> C[计算 “φ(n)=p-1*q-1”]
C --> D[选择e与φ(n)互质]
D --> E[计算d满足ed≡1 mod φ(n)]
E --> F[公钥=e/n, 私钥=d/n]
加解密流程对比
| 场景 | 操作方向 | 数据保护目标 | 典型应用场景 |
|---|---|---|---|
| 公钥加密 | 公钥→私钥 | 防数据泄露 | 敏感信息传输 |
| 私钥签名 | 私钥→公钥 | 防数据篡改 | 身份认证/数字签名 |
二、C++完整代码实现(OpenSSL库)
- 环境配置
# Ubuntu安装OpenSSL开发库
sudo apt-get install libssl-dev
- 密钥对生成(2048位)
#include <openssl/rsa.h>
#include <openssl/pem.h>
RSA* generate_keypair() {
RSA *rsa = RSA_new();
BIGNUM *e = BN_new();
BN_set_word(e, 65537); // 常用公钥指数
RSA_generate_key_ex(rsa, 2048, e, NULL);
BN_free(e);
return rsa;
}
- 公钥加密/私钥解密
std::string rsa_encrypt(RSA* pub_key, const std::string& plaintext) {
int rsa_len = RSA_size(pub_key);
std::vector<unsigned char> ciphertext(rsa_len);
int ret = RSA_public_encrypt(
plaintext.size(),
(const unsigned char*)plaintext.data(),
ciphertext.data(),
pub_key,
RSA_PKCS1_OAEP_PADDING // 更安全的填充方式
);
return std::string(ciphertext.begin(), ciphertext.end());
}
std::string rsa_decrypt(RSA* priv_key, const std::string& ciphertext) {
int rsa_len = RSA_size(priv_key);
std::vector<unsigned char> plaintext(rsa_len);
int ret = RSA_private_decrypt(
ciphertext.size(),
(const unsigned char*)ciphertext.data(),
plaintext.data(),
priv_key,
RSA_PKCS1_OAEP_PADDING
);
return std::string(plaintext.begin(), plaintext.end());
}
- 私钥签名/公钥验签
#include <openssl/sha.h>
std::string rsa_sign(RSA* priv_key, const std::string& data) {
unsigned char hash[SHA256_DIGEST_LENGTH];
SHA256((const unsigned char*)data.data(), data.size(), hash);
std::vector<unsigned char> sig(RSA_size(priv_key));
unsigned int sig_len;
RSA_sign(NID_sha256, hash, SHA256_DIGEST_LENGTH,
sig.data(), &sig_len, priv_key);
return std::string(sig.begin(), sig.begin()+sig_len);
}
bool rsa_verify(RSA* pub_key, const std::string& data,
const std::string& signature) {
unsigned char hash[SHA256_DIGEST_LENGTH];
SHA256((const unsigned char*)data.data(), data.size(), hash);
return RSA_verify(NID_sha256, hash, SHA256_DIGEST_LENGTH,
(const unsigned char*)signature.data(),
signature.size(), pub_key) == 1;
}
三、关键优化参数与技术
- 性能优化项
| 参数类别 | 可选值 | 影响维度 |
|---|---|---|
| 密钥长度 | 1024/2048/4096 bits | 安全性与计算开销 |
| 填充模式 | PKCS1_v1_5/OAEP | 抗攻击能力 |
| 哈希算法 | SHA256/SHA3 | 签名安全性 |
| 大数运算加速 | 蒙哥马利模乘/CRT优化 | 解密速度提升40% |
- 典型参数组合示例
// 高性能场景配置
RSA* rsa = RSA_new();
BN_set_word(e, 65537);
RSA_generate_key_ex(rsa, 2048, e, NULL); // 2048位密钥
RSA_blinding_on(rsa, NULL); // 启用盲化抵抗时序攻击
// 选择OAEP填充增强安全性
RSA_padding_add_PKCS1_OAEP(ciphertext, rsa_len, plaintext, plaintext_len, NULL, 0);
四、技术扩展建议
- 密钥存储方案:使用PKCS#8标准存储私钥(PEM格式加密)
- 混合加密体系:RSA传输AES密钥(结合对称加密)
- 抗量子计算:探索NTRU/Lattice-based后量子算法
- 硬件加速:通过OpenSSL ENGINE接口调用HSM加速卡
完整代码示例与性能测试数据可参考。如需更深入的数学证明或特定语言移植方案,可进一步提供需求细节。
完整代码
| 作者 | 郑天佐 | |
| 邮箱 | zhengtianzuo06@163.com | |
| 主页 | http://www.zhengtianzuo.com | |
| github | https://github.com/zhengtianzuo |
![]() 加QQ好友 |
![]() 加微信好友 |
![]() 关注微信公众号 |
![]() 支付宝赞助 |
![]() 微信赞助 |
|---|





浙公网安备 33010602011771号