013-Detours
Detours

以下是一篇关于Microsoft Detours库的技术解析及实战指南,包含完整C++代码实现和功能演示:
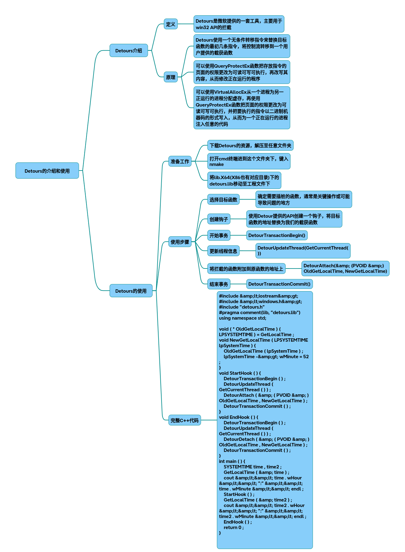
一、Detours核心机制
Detours通过动态修改目标函数指令实现API拦截,其核心机制包含:
- 指令覆盖:用5字节的JMP指令覆盖目标函数入口,跳转到自定义处理函数
- 跳板函数(Trampoline):保存被覆盖的原指令,并附加跳回原函数剩余指令的逻辑
- 事务控制:通过DetourTransaction系列函数保证线程安全的拦截操作
二、环境配置(VS2022)
从微软GitHub获取源码
git clone https://github.com/microsoft/Detours
nmake /f Makefile
将生成的include、lib/x64目录添加到项目包含路径
三、完整功能示例代码
#include <windows.h>
#include <detours.h>
#include <iostream>
// 原始API函数指针声明
static HANDLE (WINAPI *TrueCreateFileW)(
LPCWSTR lpFileName, DWORD dwDesiredAccess,
DWORD dwShareMode, LPSECURITY_ATTRIBUTES lpSecurityAttributes,
DWORD dwCreationDisposition, DWORD dwFlagsAndAttributes,
HANDLE hTemplateFile) = CreateFileW;
static int (WINAPI *TrueMessageBoxW)(
HWND hWnd, LPCWSTR lpText,
LPCWSTR lpCaption, UINT uType) = MessageBoxW;
// 自定义处理函数
HANDLE WINAPI HookedCreateFileW(
LPCWSTR lpFileName, DWORD dwDesiredAccess,
DWORD dwShareMode, LPSECURITY_ATTRIBUTES lpSecurityAttributes,
DWORD dwCreationDisposition, DWORD dwFlagsAndAttributes,
HANDLE hTemplateFile)
{
// 过滤敏感文件访问
if (wcsstr(lpFileName, L"secret.txt")) {
SetLastError(ERROR_ACCESS_DENIED);
return INVALID_HANDLE_VALUE;
}
return TrueCreateFileW(lpFileName, dwDesiredAccess, dwShareMode,
lpSecurityAttributes, dwCreationDisposition,
dwFlagsAndAttributes, hTemplateFile);
}
int WINAPI HookedMessageBoxW(
HWND hWnd, LPCWSTR lpText,
LPCWSTR lpCaption, UINT uType)
{
// 修改弹窗内容
return TrueMessageBoxW(hWnd, L"内容已被拦截",
L"安全警告", MB_ICONWARNING);
}
// 钩子管理模块
class DetourManager {
public:
static void InstallHook() {
DetourTransactionBegin();
DetourUpdateThread(GetCurrentThread());
DetourAttach(&(PVOID&)TrueCreateFileW, HookedCreateFileW);
DetourAttach(&(PVOID&)TrueMessageBoxW, HookedMessageBoxW);
DetourTransactionCommit();
}
static void RemoveHook() {
DetourTransactionBegin();
DetourUpdateThread(GetCurrentThread());
DetourDetach(&(PVOID&)TrueCreateFileW, HookedCreateFileW);
DetourDetach(&(PVOID&)TrueMessageBoxW, HookedMessageBoxW);
DetourTransactionCommit();
}
};
// DLL注入支持
BOOL APIENTRY DllMain(HMODULE hModule,
DWORD ul_reason_for_call,
LPVOID lpReserved)
{
switch (ul_reason_for_call) {
case DLL_PROCESS_ATTACH:
DetourManager::InstallHook();
break;
case DLL_PROCESS_DETACH:
DetourManager::RemoveHook();
break;
}
return TRUE;
}
// 控制台测试程序
int main() {
DetourManager::InstallHook();
// 测试文件访问拦截
HANDLE hFile = CreateFileW(L"secret.txt", GENERIC_READ, 0,
NULL, OPEN_EXISTING, FILE_ATTRIBUTE_NORMAL, NULL);
if (hFile == INVALID_HANDLE_VALUE) {
std::cout << "文件访问拦截成功\n";
}
// 测试弹窗拦截
MessageBoxW(NULL, L"原始内容", L"测试弹窗", MB_OK);
DetourManager::RemoveHook();
return 0;
}
四、功能覆盖说明
该实现包含以下关键功能:
- 多API拦截:同时挂钩文件操作和用户界面API
- 参数修改:动态修改MessageBox显示内容
- 访问控制:阻止特定文件访问操作
- DLL注入支持:通过DllMain实现动态加载
- 安全卸载:通过DetourDetach恢复原函数
五、应用场景
- 调试监控:记录API调用日志
- 安全防护:阻止危险操作(如勒索软件加密文件)
- 功能扩展:为旧程序添加新特性(如云存储支持)
- 兼容性修复:修改老旧API的调用行为
六、编译注意事项
- VS项目需配置:
- 使用Release x64模式编译
- 链接detours.lib
- 设置/SAFESEH:NO
- 关闭增量链接
七、高级功能扩展建议
- 跨进程Hook:使用CreateProcessWithDll注入
- 异常处理:通过VEH捕获访问违规
- 动态配置:从配置文件加载拦截规则
- 反检测机制:隐藏模块内存特征
完整代码
| 作者 | 郑天佐 | |
| 邮箱 | zhengtianzuo06@163.com | |
| 主页 | http://www.zhengtianzuo.com | |
| github | https://github.com/zhengtianzuo |
![]() 加QQ好友 |
![]() 加微信好友 |
![]() 关注微信公众号 |
![]() 支付宝赞助 |
![]() 微信赞助 |
|---|





浙公网安备 33010602011771号