012-Benchmark
Benchmark

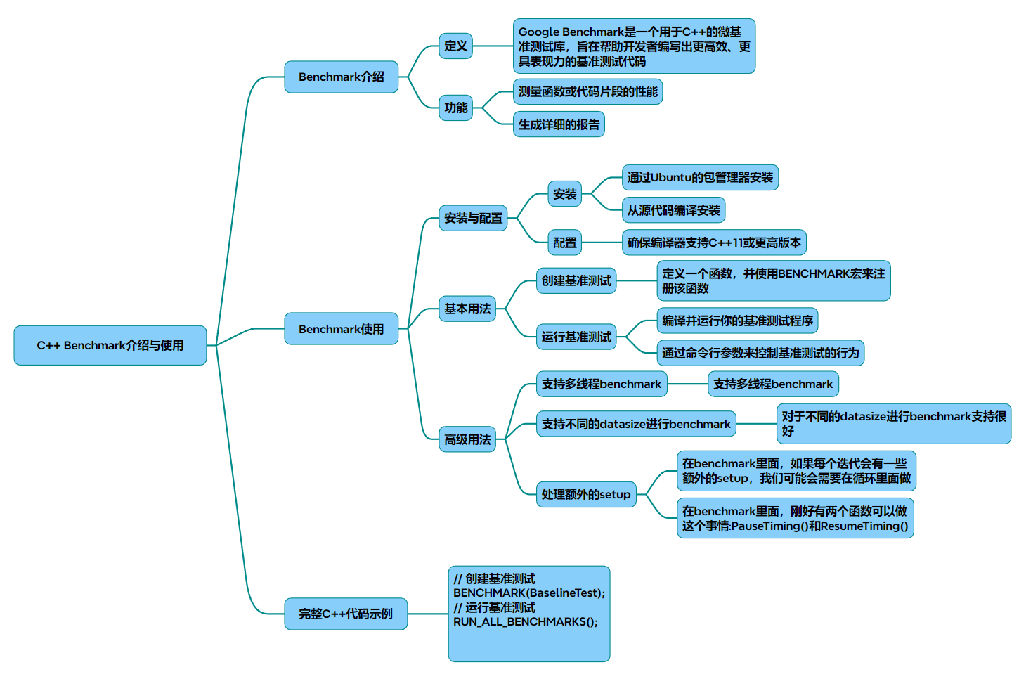
以下是一篇关于Google Benchmark库的全面介绍及使用指南,包含完整C++代码示例和核心功能覆盖:
Google Benchmark:C++ 性能基准测试指南
一、库简介
Google Benchmark 是一个专为 C++ 设计的微基准测试库,用于精确测量代码片段的执行效率。其核心特性包括:
- 多维度测试:支持参数化测试、多线程场景和自定义数据规模
- 智能迭代:自动计算最佳迭代次数保证统计显著性
- 精准计时:提供真实时间(wall time)和 CPU 时间双维度测量
- 跨平台支持:兼容 Linux/Windows/macOS,支持 CMake 构建
二、环境安装
通过源码编译(推荐):
1. 安装依赖
sudo apt install git cmake build-essential
2. 克隆仓库
git clone https://github.com/google/benchmark.git
cd benchmark
3. 构建安装
cmake -E make_directory build
cmake -S . -B build -DBENCHMARK_DOWNLOAD_DEPENDENCIES=ON
cmake --build build --config Release
sudo cmake --install build
三、基础使用
- 示例1:基本性能测试
#include <benchmark/benchmark.h>
static void BM_StringCreation(benchmark::State& state) {
for (auto _ : state) {
std::string empty_string;
benchmark::DoNotOptimize(empty_string); // 防止编译器优化
}
}
BENCHMARK(BM_StringCreation);
static void BM_StringCopy(benchmark::State& state) {
std::string x = "hello";
for (auto _ : state) {
std::string copy(x);
benchmark::ClobberMemory(); // 强制内存操作计入计时
}
}
BENCHMARK(BM_StringCopy);
BENCHMARK_MAIN();
输出解读:
BM_StringCreation 3.27 ns 3.27 ns 210470863
BM_StringCopy 21.35 ns 21.35 ns 32765432
- 第一列:测试名称
- 第二列:每次迭代实际耗时(纳秒)
- 第三列:CPU 时间
- 第四列:自动计算的迭代次数
四、进阶功能
- 参数化测试
static void BM_VectorPushBack(benchmark::State& state) {
for (auto _ : state) {
std::vector<int> v;
v.reserve(state.range(0));
for (int i = 0; i < state.range(0); ++i) {
v.push_back(i);
}
}
state.SetComplexityN(state.range(0)); // 复杂度分析
}
// 测试不同数据规模:8, 64, 512, 4096
BENCHMARK(BM_VectorPushBack)->RangeMultiplier(8)->Range(8, 4096)->Complexity();
// 多参数测试
BENCHMARK(BM_SomeFunc)->Args({128, 256})->Args({512, 1024});
- 多线程测试
static void BM_AtomicIncrement(benchmark::State& state) {
std::atomic<int> val(0);
for (auto _ : state) {
benchmark::DoNotOptimize(val.fetch_add(1));
}
state.SetItemsProcessed(state.iterations());
}
BENCHMARK(BM_AtomicIncrement)->Threads(2)->Threads(4)->UseRealTime();
- 计时控制
static void BM_PausedTiming(benchmark::State& state) {
std::vector<int> data;
for (auto _ : state) {
state.PauseTiming(); // 暂停计时
data = GenerateRandomData(1000);
state.ResumeTiming(); // 恢复计时
ProcessData(data);
}
}
BENCHMARK(BM_PausedTiming);
五、完整测试案例
#include <benchmark/benchmark.h>
#include <vector>
#include <algorithm>
// 测试不同排序算法的性能
template <typename T>
static void BM_Sort(benchmark::State& state) {
std::vector<T> data(state.range(0));
std::generate(data.begin(), data.end(), []{ return rand() % 1000; });
for (auto _ : state) {
state.PauseTiming();
auto temp = data; // 复制数据避免原地排序影响
state.ResumeTiming();
std::sort(temp.begin(), temp.end());
}
state.SetBytesProcessed(state.iterations() * data.size() * sizeof(T));
}
BENCHMARK_TEMPLATE(BM_Sort, int)->Range(1<<10, 1<<20)->Unit(benchmark::kMillisecond);
// 多线程版本
static void BM_ParallelSort(benchmark::State& state) {
std::vector<int> data(state.range(0));
std::generate(data.begin(), data.end(), []{ return rand() % 1000; });
for (auto _ : state) {
auto temp = data;
benchmark::DoNotOptimize(temp.data());
std::sort(std::execution::par, temp.begin(), temp.end());
}
}
BENCHMARK(BM_ParallelSort)->Range(1<<20, 1<<24)->Threads(4)->UseRealTime();
BENCHMARK_MAIN();
六、最佳实践
- 避免优化干扰:使用 benchmark::DoNotOptimize() 和 benchmark::ClobberMemory()
- 合理设置范围:通过 ->Range() 和 ->Arg() 覆盖典型用例和边界条件
- 复杂度分析:结合 SetComplexityN() 和 ->Complexity() 进行算法复杂度验证
- 资源统计:使用 SetBytesProcessed() 和 SetItemsProcessed() 统计吞吐量
- 结果可视化:通过 --benchmark_format=console|json 输出格式控制
七、扩展功能
- 自定义报告格式:继承 benchmark::ConsoleReporter 实现自定义输出
- 内存统计:集成 benchmark::MemoryManager 跟踪内存使用情况
- 对比测试:使用 BENCHMARK_MAIN() 自动生成的对比表格
- Python集成:通过 pybind11 实现 Python 脚本控制测试流程
通过以上方法和示例,开发者可以全面掌握代码性能特征,做出基于数据的优化决策。Google Benchmark 的详细文档可通过其 GitHub 仓库获取。
完整代码
| 作者 | 郑天佐 | |
| 邮箱 | zhengtianzuo06@163.com | |
| 主页 | http://www.zhengtianzuo.com | |
| github | https://github.com/zhengtianzuo |
![]() 加QQ好友 |
![]() 加微信好友 |
![]() 关注微信公众号 |
![]() 支付宝赞助 |
![]() 微信赞助 |
|---|





浙公网安备 33010602011771号