010-Catch2
Catch2

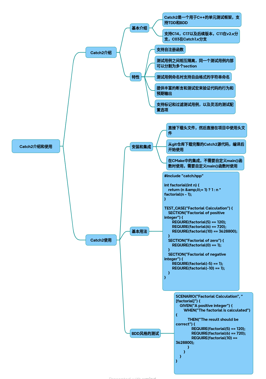
一、框架简介
Catch2 是一个基于 C++ 的现代化单元测试框架,支持 TDD(测试驱动开发)和 BDD(行为驱动开发)模式。其核心优势在于:
- 单头文件设计:v2.x 版本仅需包含 catch.hpp 即可使用
- 自然语法:测试用例命名支持自由格式字符串,断言使用标准 C++ 运算符
- 零外部依赖:仅需 C++11 及以上标准库支持
- 多维度覆盖:支持异常测试、基准测试、Matchers 匹配器等高级功能
官方网站Catch2
二、环境配置
# CMake 集成示例(v2.x 版本)
cmake_minimum_required(VERSION 3.10)
project(Catch2_Demo)
# 下载 Catch2 单头文件
include(FetchContent)
FetchContent_Declare(
Catch2
URL https://github.com/catchorg/Catch2/releases/download/v3.8.0/catch_amalgamated.hpp
)
FetchContent_MakeAvailable(Catch2)
add_executable(tests
src/main.cpp
src/tests.cpp
)
target_include_directories(tests PRIVATE ${CMAKE_CURRENT_SOURCE_DIR}/include)
三、核心功能实现
- 基础测试结构
// tests.cpp
#define CATCH_CONFIG_MAIN
#include <catch.hpp>
int factorial(int n) {
if(n <= 0) return 1;
return n * factorial(n - 1);
}
TEST_CASE("阶乘基础测试", "[math][factorial]") {
SECTION("正整数值验证") {
REQUIRE(factorial(5) == 120);
CHECK(factorial(6) == 720); // 非致命断言
}
SECTION("边界条件验证") {
REQUIRE(factorial(0) == 1);
REQUIRE(factorial(-1) == 1);
}
}
- BDD 风格测试
SCENARIO("用户登录流程验证", "[auth][bdd]") {
GIVEN("已注册用户凭证") {
std::string username = "test_user";
std::string password = "P@ssw0rd";
WHEN("输入正确密码") {
bool result = authenticate(username, password);
THEN("应返回认证成功") {
REQUIRE(result == true);
}
}
WHEN("输入错误密码") {
bool result = authenticate(username, "wrong_pass");
THEN("应返回认证失败") {
REQUIRE_FALSE(result);
}
}
}
}
- 高级验证功能
// 异常测试
TEST_CASE("异常处理验证", "[exceptions]") {
REQUIRE_THROWS_AS(throw std::runtime_error("错误"), std::runtime_error);
CHECK_THROWS_WITH(throw "Error!", Catch::Contains("Error"));
}
// 浮点近似比较
TEST_CASE("精度计算验证", "[math][approx]") {
double pi = 3.14159265359;
REQUIRE(pi == Approx(3.14159).epsilon(0.0001));
}
// Matchers 匹配器
TEST_CASE("字符串验证", "[strings]") {
using namespace Catch::Matchers;
std::string url = "https://api.example.com/v1";
REQUIRE_THAT(url,
StartsWith("https") &&
EndsWith("v1") &&
Contains("example"));
}
- 基准测试
TEST_CASE("性能基准测试", "[!benchmark]") {
BENCHMARK("向量插入 1000 元素") {
std::vector<int> v;
for(int i = 0; i < 1000; ++i) {
v.push_back(i);
}
};
}
四、进阶使用技巧
- 测试过滤:通过标签执行特定测试
./tests "[math]" # 执行所有数学测试
./tests "~[slow]" # 排除标记为 slow 的测试
- 自定义 Main 函数(需配置 CATCH_CONFIG_RUNNER):
int main(int argc, char* argv[]) {
Catch::Session session;
// 添加全局配置
session.configData().showDurations = Catch::ShowDurations::Always;
return session.run(argc, argv);
}
- 参数化测试:
TEST_CASE_METHOD(TestFixture, "参数化测试", "[params]") {
auto [input, expected] = GENERATE(
std::make_tuple(2, 4),
std::make_tuple(3, 9),
std::make_tuple(5, 25)
);
REQUIRE(square(input) == expected);
}
五、最佳实践建议
- 测试组织结构:
tests/
├── unit/ # 单元测试
├── integration/ # 集成测试
└── benchmark/ # 性能测试
- CI/CD 集成:
# GitHub Actions 示例
jobs:
test:
runs-on: ubuntu-latest
steps:
- uses: actions/checkout@v2
- run: |
mkdir build
cd build
cmake ..
make
./tests -r compact
完整代码
| 作者 | 郑天佐 | |
| 邮箱 | zhengtianzuo06@163.com | |
| 主页 | http://www.zhengtianzuo.com | |
| github | https://github.com/zhengtianzuo |
![]() 加QQ好友 |
![]() 加微信好友 |
![]() 关注微信公众号 |
![]() 支付宝赞助 |
![]() 微信赞助 |
|---|





浙公网安备 33010602011771号