Java基础知识日积月累(Tip of the Day17)
目录
2.参数要的是string的父类对象,子类也可以是多态的使用
5.jdk8LocalDateTime小结,不是new对象需要now和of创建
8.throws和throw两码事儿一个就是光说抛出去异常,一个是创建异常
1.jdk8以前jdk8以后的时间类的操作


2.参数要的是string的父类对象,子类也可以是多态的使用

3.jdk8常见时间类

4.常见时间类的转换

5.jdk8LocalDateTime小结,不是new对象需要now和of创建

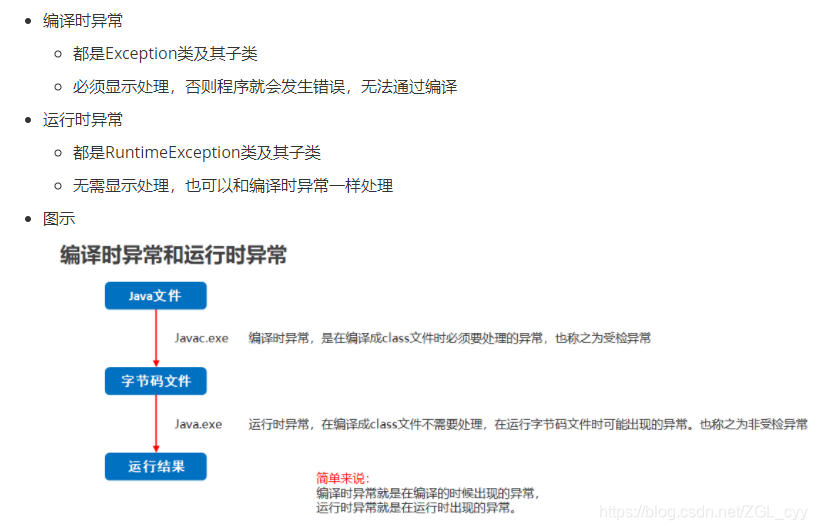
6.异常家族和异常分类


7.异常处理机制

8.throws和throw两码事儿一个就是光说抛出去异常,一个是创建异常

9.ctrl+alt+t快捷生成异常

10.手动解决异常在处理完异常会继续运行

浙公网安备 33010602011771号