团队作业3
1.编码规范:
代码尽量简洁易懂
使用tab键作为缩进
遇到过长的代码,分为多行。
在复杂的逻辑运算时,使用括号来显示运算关系。
不要把多条语句写在一行内。
重复的语句可以缩减为一个函数,反复进行调用。
变量命名时名字应显现出它的功能,不能有误导性,也不要太长。
作用相同的变量应该统一在一个地方进行声明,并尽量赋一个初始值,尽管这个初始值可能没有任何意义。
函数应该按运行顺序和运行关系放在一起,这样想要进行查看时更容易。
不起任何实际作用的函数和语句应该注释掉,并标注原因,暂时不要删掉,也许以后这些语句会重新派上用场。
但是对于认为不起任何作用的变量,不能提前将其删掉或者注释掉,之后它可能会在的一个神奇的地方出现,必须在项目完工后再做处理。
编码原则:
新建的类和对象应该统一在cocos的ondestroy函数里销毁。
一个函数应该尽量只实现一个功能,并不涉及任何其他功能。
在编程之前,就应该构思程序运行的各个阶段,把每个起不同作用的阶段分开,函数应该与每个阶段相对应,不能涉及多个阶段。
如果一个方法可以让代码行数更少,但是另一个方法可以让代码更直观,选择后者。
对一个场景进行处理的函数,应该尽量写在同一个脚本文件里,并附挂在那个场景的canvas里。
要在多个场景里实现同一功能,可以写一个脚本文件,并附挂在不同的场景里。
活用cocos creator的编辑功能,可以减少很多编程工作量,可以不用代码实现的,尽量不用 代码实现。
代码是为了解决那些只有代码才能实现的功能。
在两个脚本文件里都可以实现一种功能,选择实现起来最简单的那个脚本文件。
如果有两个方法可以实现一种功能,一种你比较熟悉,但是比较麻烦。一种你不熟悉,但是很简洁,巧妙而且惊艳,选择前者。为了工期考虑,不要玩弄你不熟悉的力量。
在实现一个效果之前先想一想,它是不是看起来那么简单,如果看起来很容易,但是内部机制却很难实现。
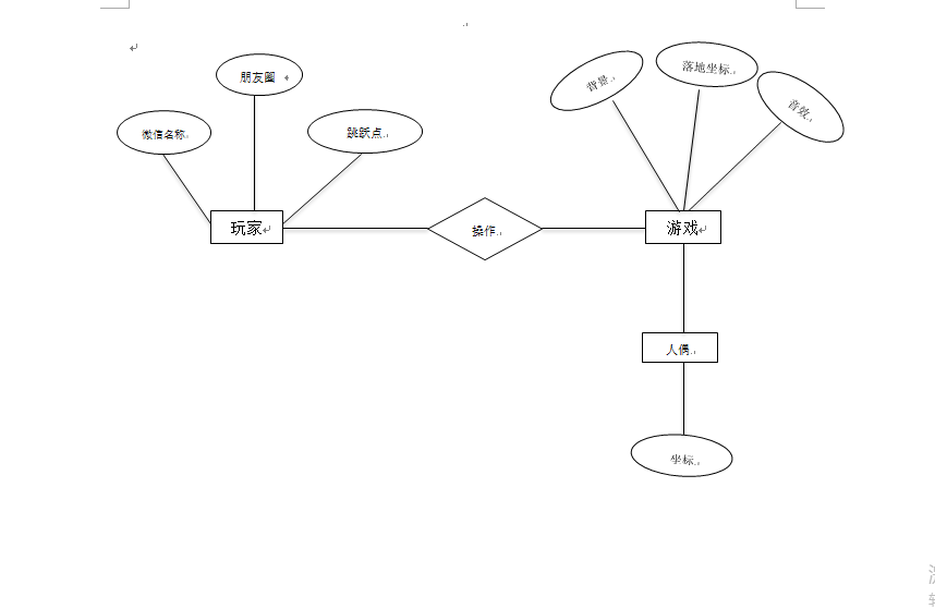
E-R图:

3.流程:
(1)玩家登录微信
(2)点击开始游戏
(3)操作屏幕体验游戏
4.分工:
代码规范:余昊
E-R图、流程:潘倩
5.组员贡献分:
余昊 15
潘倩 15
王玉盼 10
缪炜玉(大一学生未参加本课程)

浙公网安备 33010602011771号