公共信息区
| 博客信息 | 沈阳航空航天大学计算机学院 |
|---|---|
| 作业要求 | https://edu.cnblogs.com//campus//sau//Computer1701-1705/homework/10583 |
| 课程目标 | 熟系一个“高质量”软件开发的过程 |
| 作业目标 | 单元测试练习 |
题目要求
题目:最大连续子数组和(最大子段和)
- 问题: 给定n个整数(可能为负数)组成的序列a[1],a[2],a[3],…,a[n],求该序列如a[i]+a[i+1]+…+a[j]的子段和的最大值。当所给的整数均为负数时定义子段和为0,依此定义,所求的最优值为: Max{0,a[i]+a[i+1]+…+a[j]},1<=i<=j<=n
例如,当(a[1],a[2],a[3],a[4],a[5],a[6])=(-2,11,-4,13,-5,-2)时,最大子段和为20。
--引用自《百度百科》
程序代码
程序运行结果

自动测试
- 程序采用VS2019自带的单元测试工具进行单元测试
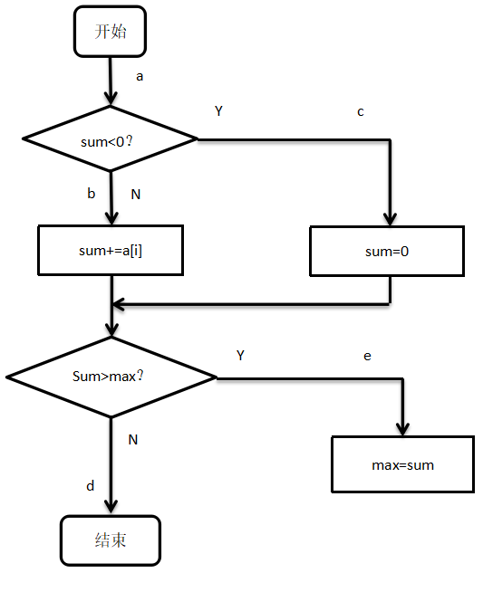
- 程序选用判定覆盖测试用例
判定覆盖使得程序中每个判定至少为TRUE或FALSE各一次,覆盖情况应执行路径 ace和abd,测试用例:acd:(1,-2,-3,-1,-5),abe(1,3,2,-1,5);
![]()
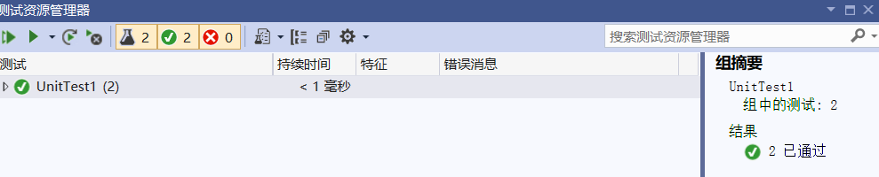
自动测试结果

工作记录
pspo工作记录表
| 项目 | 记录结果 |
|---|---|
| 日期 | 4月2日 |
| 开始时间 | 9:00 |
| 结束时间 | 12:00 |
| 编码行数 | 40 |
| 错误数量 | 1 |
| 错误1 | 输出的值与实际值不符 |
| 错误1修改时间 | 12:30 |

浙公网安备 33010602011771号