用频谱分析仪测量雷达接收信号的电路
用频谱分析仪测量雷达接收信号的电路
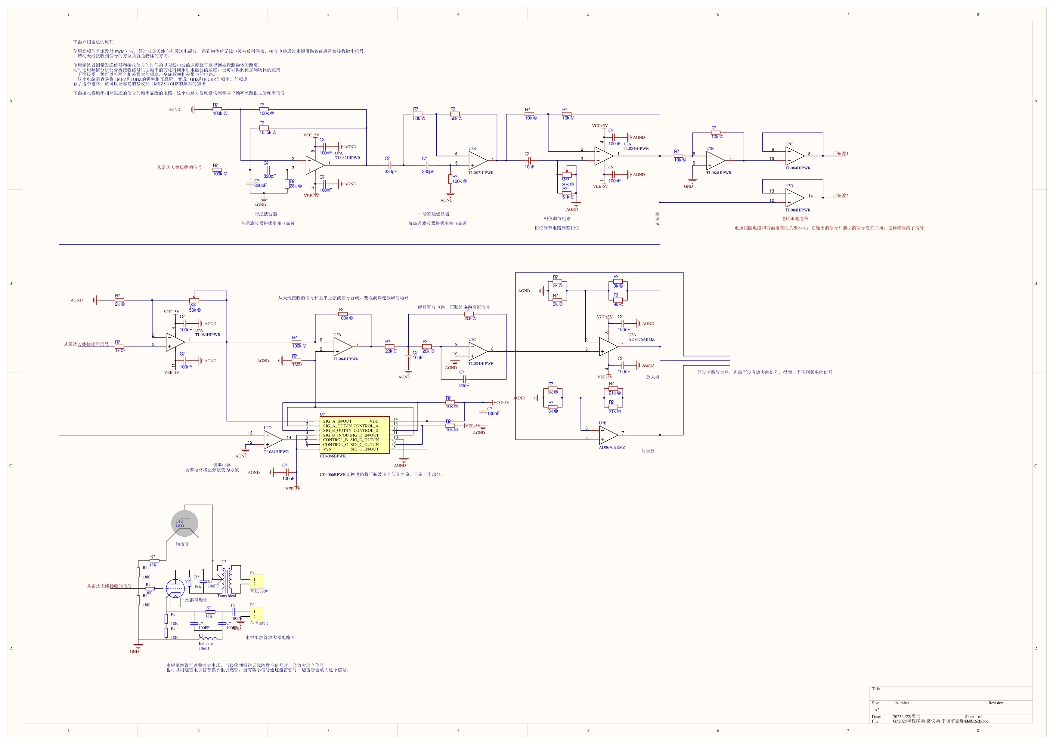
下面介绍雷达的原理
使用高频信号源发射PWM方波,经过波导天线向外发送电磁波,遇到物体后无线电波被反射回来,接收电路通过水银引燃管或避雷管接收微小信号。转动天线接收到信号的方位角就是物体的方向。使用示波器测量发送信号和接收信号的时间乘以无线电波的速度就可以得到被探测物体的距离。同时使用频谱分析仪分析接收信号里面频率的变化时间乘以电磁波的速度,也可以得到被探测物体的距离。下面接受一种可以将两个相差很大的频率,变成频率相差很小的电路。这个电路很容易将1MHZ和1GHZ的频率相互靠近,变成1GHZ和10GHZ的频率的频谱。有了这个电路,就可以很容易的接收到1MHZ和1GHZ的频率的频谱。
下面接收将频率相差很远的信号的频率靠近的电路,这个电路方便频谱仪测量两个频率差距很大的频率信号。
从雷达天线接收的信号,带通滤波器将频率相互靠近,一阶高通滤波器将频率相互靠近,相位调节电路调整相位,调零电路将正弦波变为方波,CD4066BPWR切换电路将正弦波下半部分消除,只留上半部分。从雷达天线接收的信号,从天线接收的信号和上半正弦波信号合成,变成波峰连波峰的电路,经过积分电路,正弦波变为直流信号。经过两路放大后,和前面没有放大的信号,得到三个不同频率的信号。
水银引燃管放大器电路3
水银引燃管可以整流大电压,当接收到雷达天线的微小信号时,会放大这个信号。也可以用避雷电子管替换水银引燃管,当有微小信号通过避雷管时,避雷管会放大这个信号。
相关资料下载网址:
通过百度网盘分享的文件:频谱分析仪
链接:https://pan.baidu.com/s/1coHS_wnxreE7isdT8d37Gg
提取码:35d7
链接:https://pan.quark.cn/s/6bf82c124250
https://www.123912.com/s/g0jijv-88iK3?提取码:Nbf5

浙公网安备 33010602011771号