vue实例的生命周期1


13.1 <span id="top">生命周期图</span>
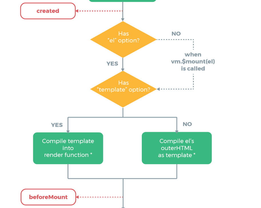
Vue实例的生命周期中有多个状态。

> 测试代码
```html
<!DOCTYPE html>
<html lang="en">
<head>
<meta charset="UTF-8">
<meta name="viewport" content="width=device-width, initial-scale=1.0">
<meta http-equiv="X-UA-Compatible" content="ie=edge">
<title>Vue实例的生命周期</title>
<!-- 引入vue.js -->
<script src="https://cdn.jsdelivr.net/npm/vue@2.6.10/dist/vue.js"></script>
</head>
<body>
<div id="app">
<h1>测试生命周期</h1>
<div>{{msg}}</div>
<hr>
<h3>测试beforeUpdate和update两个钩子函数</h3>
<button @click="handlerUpdate">更新数据</button>
</div>
<script>
var app = new Vue({
el:"#app",
data:{
msg:"12345"
},
methods: {
handlerUpdate:function(){
this.msg=this.msg.split("").reverse().join("");
},
},//按照示意图依次调用
beforeCreate:function(){
console.log("调用了beforeCreate钩子函数");
},
created:function () {
console.log("调用了created钩子函数");
},
beforeMount: function () {
console.log('调用了beforeMount钩子函数')
},
mounted: function () {
console.log('调用了mounted钩子函数')
},
beforeUpdate: function () {
console.log("调用了beforeUpdate钩子函数")
},
updated: function () {
console.log("调用了updated钩子函数");
},
beforeDestroy: function () {
console.log("调用了beforeDestroy钩子函数")
},
destroyed: function () {
console.log("调用了destroyed钩子函数");
},
});
</script>
</body>
</html>
```
> 1. 调用了beforeCreate钩子函数
> 2. 调用了created钩子函数
> 3. 调用了beforeMount钩子函数
> 4. 调用了mounted钩子函数
点击更新数据后:
`12345`变成了`54321`,此时调用了:
> 1. 调用了beforeUpdate钩子函数
> 2. 调用了updated钩子函数
打开F12控制台
直接输入`app.$destroy()`主动销毁Vue实例调用:
>1. 调用了beforeDestroy钩子函数
>2. 调用了destroyed钩子函数

浙公网安备 33010602011771号