Redis的aof调整最终的累加日志
实际上是基于内存数据重写aof

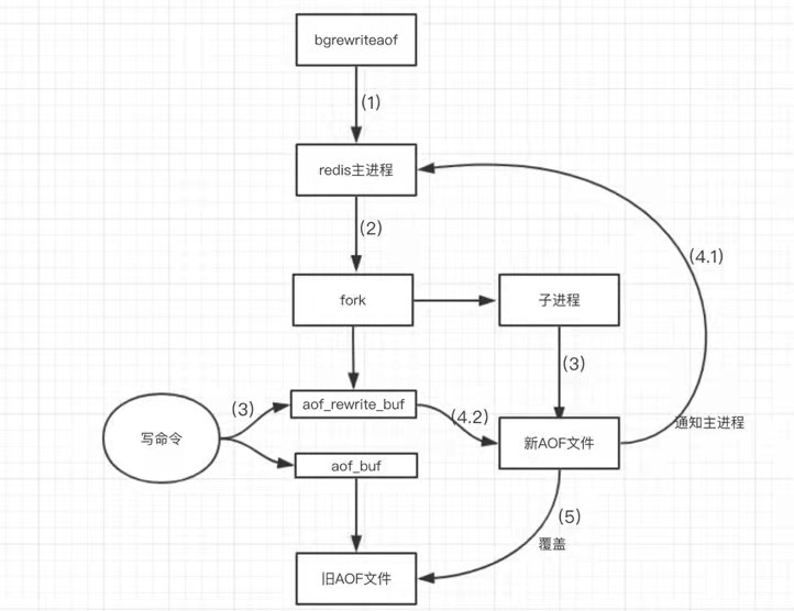
开辟一个子进程对内存进行遍历,转化成一系列redis的操作指令,序列化到新的AOF日志文件中,再将操作期间的增量AOF日志追加到新的AOF上,最后用新的AOF替代旧的AOF,从而大大减小了AOF的体积。
fork子进程去遍历内存中的数据 将数据转换成aof指令;同时 主进程将增量的指令写到aof_rewrite_buf缓冲上 ,子进程ok后 会通知主进程 主进程将buf追加到新aof上,然后覆盖之前的旧aof

关注我的公众号SpaceObj 领取idea系列激活码

浙公网安备 33010602011771号