QuarkPi-CA2 RK3588S卡片电脑:6.0Tops NPU+8K视频编解码+接口丰富,高性能嵌入式开发!
QuarkPi-CA2 RK3588S卡片电脑:6.0Tops NPU+8K视频编解码+接口丰富,高性能嵌入式开发!

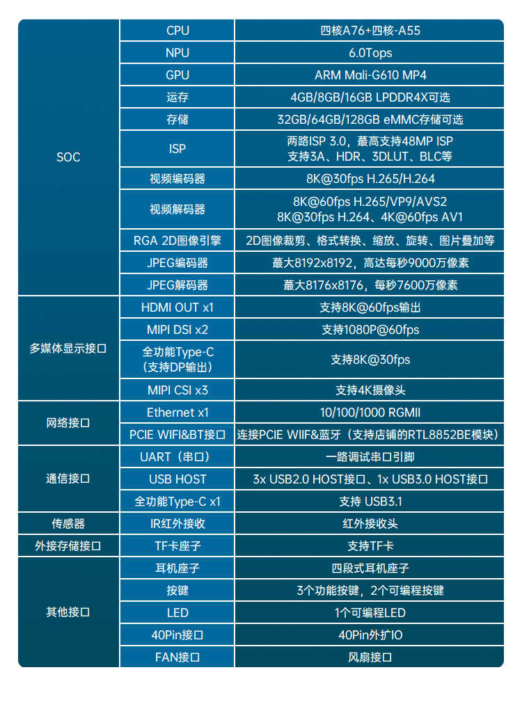
芯片框架

一、开发板介绍
核心升级,产品炸裂
QuarkPi-CA2卡片电脑搭载瑞芯微RK3588S芯片,采用8nm制程工艺,搭载4核Cortex-A76+4核Cortex-A55,6.0Tops NPU支持INT4/INT8/INT16/FP16,支持TensorFlow、PyTorch等主流框架,支持8K@60fps视频解码和8K@30fps视频编码,H.265/H.264/VP9/AV1等格式,满足专业级多媒体需求,最多支持双MIPI DSI屏幕+HDMI屏幕+全功能Type-C DP输出,多场景显示随心切换。
接口丰富,扩展无忧
QuarkPi-CA2卡片电脑板载LPDDR4X内存(4GB/8GB/16GB)与eMMC存储(32GB/64GB/128GB),支持TF卡扩展,满足不同存储需求;集成千兆以太网和M.2 WIFI接口(兼容正点原子店铺在售的RTL8852BE PCIE WIFI模块),提供有线/无线双模联网方案;配备3个USB2.0和1个USB3.0接口实现外设扩展,通过Type-C、双MIPI DSI及HDMI接口支持多屏异显输出,3个MIPI CSI接口支持多摄像头同步接入;40Pins GPIO接口提供PWM/I2C/SPI协议支持,便于硬件功能扩展,适用于工业控制、物联网终端等开发场景。
【视频功能演示】RK3588S卡片电脑:https://www.bilibili.com/video/BV1btdbYkEjY
二、产品实拍,细节拉满



三、产品资料
正点原子QuarkPi-CA2卡片电脑【产品信息】
正点原子QuarkPi-CA2卡片电脑【资料下载】
四、选择我们您将享受以下服务支持
1. 线上店铺技术支持:
在官方店铺购买后,即可获得专业团队的技术支持。
2. 开发板技术交流群:
加入我们的卡片电脑技术交流群,与同行开发板者分享心得、探讨问题,共同提升技术水平。
正点原子RK瑞芯微交流群1:286877688
正点原子RK瑞芯微交流群2:775783660
正点原子QuarkPi-CA2卡片电脑用户群:1035523911(需要提供购买平台+购买订单号)
3. 严格的质量测试:
开发板经过7x24小时的不间断测试确保其能稳定运行。
4. 大客户专属技术支持:
对于大批量企业客户和校企合作项目,我们提供专门的技术支持群,正点原研发团队直接对接,协助解决软件、硬件等疑难问题。
5.详情介绍









浙公网安备 33010602011771号