结队作业3

今日我们把北京地铁线路中的前7条线路用做测试。在网上搜索了北京地地铁线路的文本信息导入Excel中,再用SQLcel插件将数据导入数据库内。

 

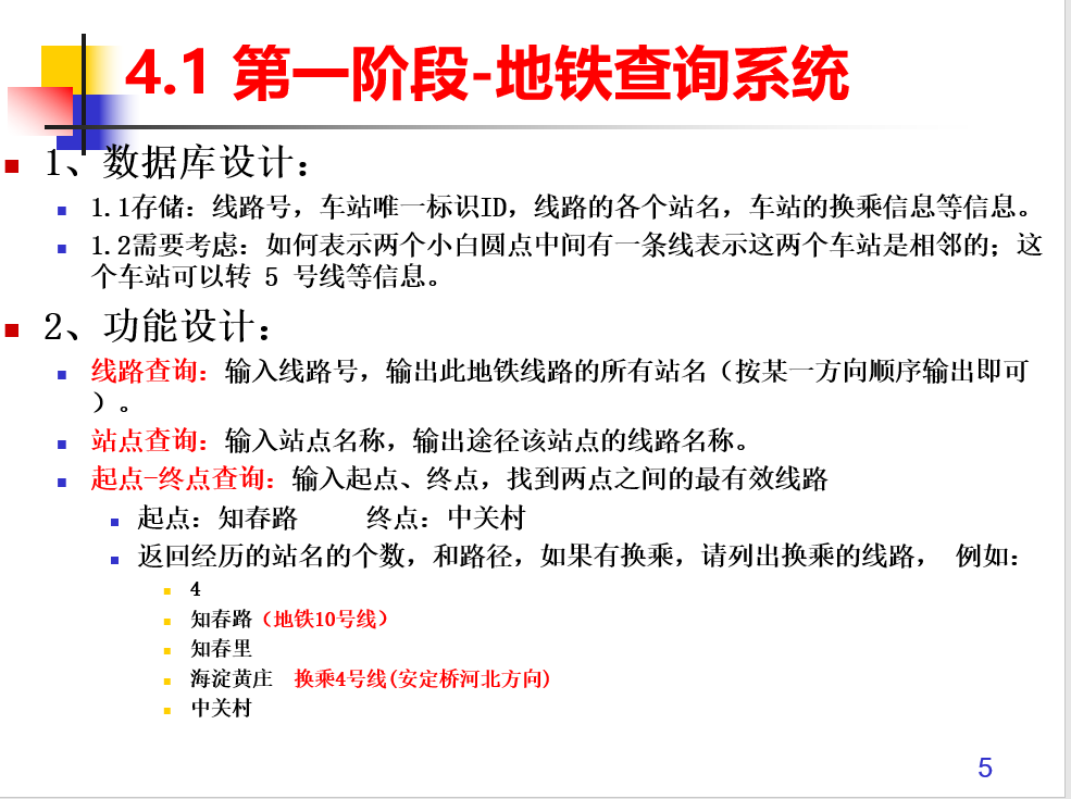
对于第三条查询我们有了新的思路,想利用邻接表实现,因为最短路径的迪杰斯特拉算法需要权值,但是任务中所需要的是经过最少的站点数,所以应该采用邻接表的广度遍历优先,而最少换乘则应该采用深度优先遍历。明天复习一下。

今日cp照:

 

posted @ 2023-03-16 00:36  十乂  阅读(11)  评论(0)    收藏  举报