防反接电路设计
防反接电路
1.二极管防反接
1.1 前向回路串联肖特基二极管

1.2 并联二极管+自恢复保险丝

接反时二极管导通,电路短路,自恢复保险丝断。
2.PMOS防反接
2.1串联PMOS:
电流首先通过体二极管导通,然后Vs=Vd=Vcc,从而使得Vgs=-vcc,Pmos导通。由于Pmos导通内阻较小,绝大多数电流从Pmos走。
注意1:(电源电压-体二极管压降)×0.8(裕度)需要大于Vgs(on)的绝对值,否则Pmos不导通/导通不完全.
2.2串联PMOS+稳压二极管
注意2:VGS实际值要在PMOS数据手册VGSmin和VGSmax限制范围内,如果不在,需要加稳压二极管(稳压值在|Vgs(on)|和|Vgsmax|之间)和电阻(1-10k),按照下图方式连接.


图中D10用于将Vsg的电压稳定到设定的值。
2.3Pmos桥(防反接+可控开关)

正接&EN=1时:三极管截止,两个MOS管关断,电流流不过去。
正接&EN=0时:三极管导通,两个MOS管导通,电流流过。
反接&(EN=0|1)时:左侧MOS管截止,电流流不过去。
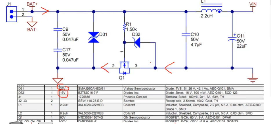
2.NMOS防反接


缓启动电路:
电源刚接通,C1 C2相当于短路,Vgs=0,mos管截止,随着C1充电,Vgs增加到稳压二极管电压12V,MOS管开通。C1越大,缓启动时间越长。
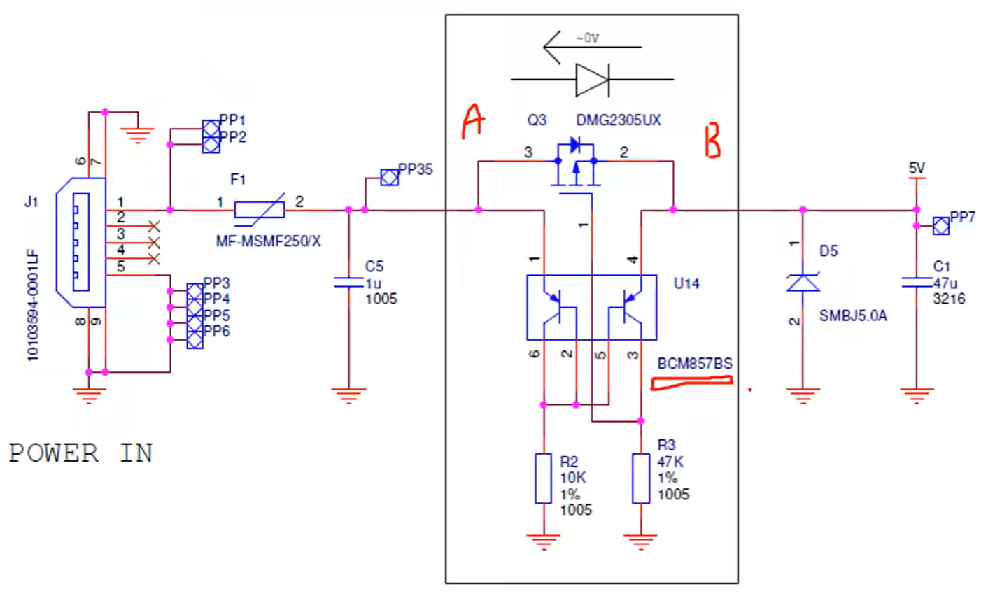
2.理想二极管电路防反接
树莓派使用防反接电路:VA≈VB,且电流只能由A->B

工作原理:
结果是匹配的PNP晶体管用作电压比较器。
当Vin> Vout时,PNP被偏置,使得mosfet被接通。当Vin <Vout时,mosfet关闭。
换句话说,电路用作使电流仅在正向流动的二极管。
这种“二极管”优于硅或甚至肖特基二极管的优点是电压降低得多这种二极管功能很重要,因为当RPI连接到计算机的USB端口时,RF没有这个PNP电路,如果Vout上存在电压,则mosfet将被打开。如果RPI通过GPIO扩展端口供电,则会出现Vout上的电压。
如果这个施加的电压恰好高于VBus,则电流将流入VBus,从而潜在电路的工作原理是:
如果Vin = Vout,则说5.0V,PNP晶体管以当前的镜像配置偏置。晶体管U14的Vb将为5-0.6 = 4.4V,镜像配置意味着Vg也将为4.4V.Vgs为4.4-5.0 = —0.6V。mosfet将处于关闭状态(几乎打开)。如果Vout略低于Vin,则说4.9V,U14a仍然会像以前一样偏置,所LU14b的Vbe现在将为4.4-4.9 = —0.5,U14b将关闭,Vg将为0V,因Vgs将为0-4.9 =-4.9v,并且mosfet将被完全打开。
如果Vout稍高于Vin,则说5.1V。
U14b将通过偏置电阻R2导通。
晶体管U14b将处于饱和模式,Vg将比Vout,Vgs = —0.2低0.2 V,MOSFET将关闭。
结论
RPI型号B+中的保护电路用作理想功率二极管。
注意:BCM857BS7F型PNP对管较为便宜,可以替代BCM857Bs

浙公网安备 33010602011771号