微软官方的蓝屏调试
微软关于电脑蓝屏的文档
https://learn.microsoft.com/zh-cn/windows-hardware/drivers/debugger/bug-checks--blue-screens-

他这里大概意思应该是说提供了两种方式
1)第一种
点击蓝色部分会跳转到这个页面https://learn.microsoft.com/en-us/troubleshoot/windows-client/performance/stop-error-or-blue-screen-error-troubleshooting

我们先试试他的虚拟代理

他这里问我们是下面两种情况的那种情况

Bugcheck or Stop error 错误检查或停止错误
Unexpected restarts 意外重新启动
我这边已经试过了 不论选哪种他都会让你先查看windows的系统日志。



我发现我当天的这些bugcheck日志的错误代码每次都不太同
然后就是让你看蓝屏文件

然后到这一步我们最简单的就是把上图中的自动重启的勾取消掉,到时候蓝屏的时候看他的终止代码去百度

或者百度日志里的错误,去寻找蓝屏解决方法。

------------分割线------------------
接下来就是虚拟代理提出看看 Bug Check Code Reference.
链接如下:
https://learn.microsoft.com/en-us/windows-hardware/drivers/debugger/bug-check-code-reference2


又或者下载windbg去自己分析
windbg下载
windbg
https://developer.microsoft.com/zh-tw/windows/downloads/windows-sdk/

WinDbg 预览版
https://learn.microsoft.com/zh-cn/windows-hardware/drivers/debugger/debugger-download-tools

下载后还需要设置用于调试的Windows 符号程序包


下载安装完成windbg或者WinDbg 预览版以及设置用于调试的Windows 符号程序包后我们打开dump文件进行调试。

软件会自动从微软的服务器上下载需要的符合


直接点击!analyze -v

Ctrl + f 搜索一下STACK直接定位到STACK_TEXT部分

以及有关如何解释STACK_TEXT输出的详细信息,请参阅使用如下链接 !
https://learn.microsoft.com/en-us/windows-hardware/drivers/debugger/using-the--analyze-extension
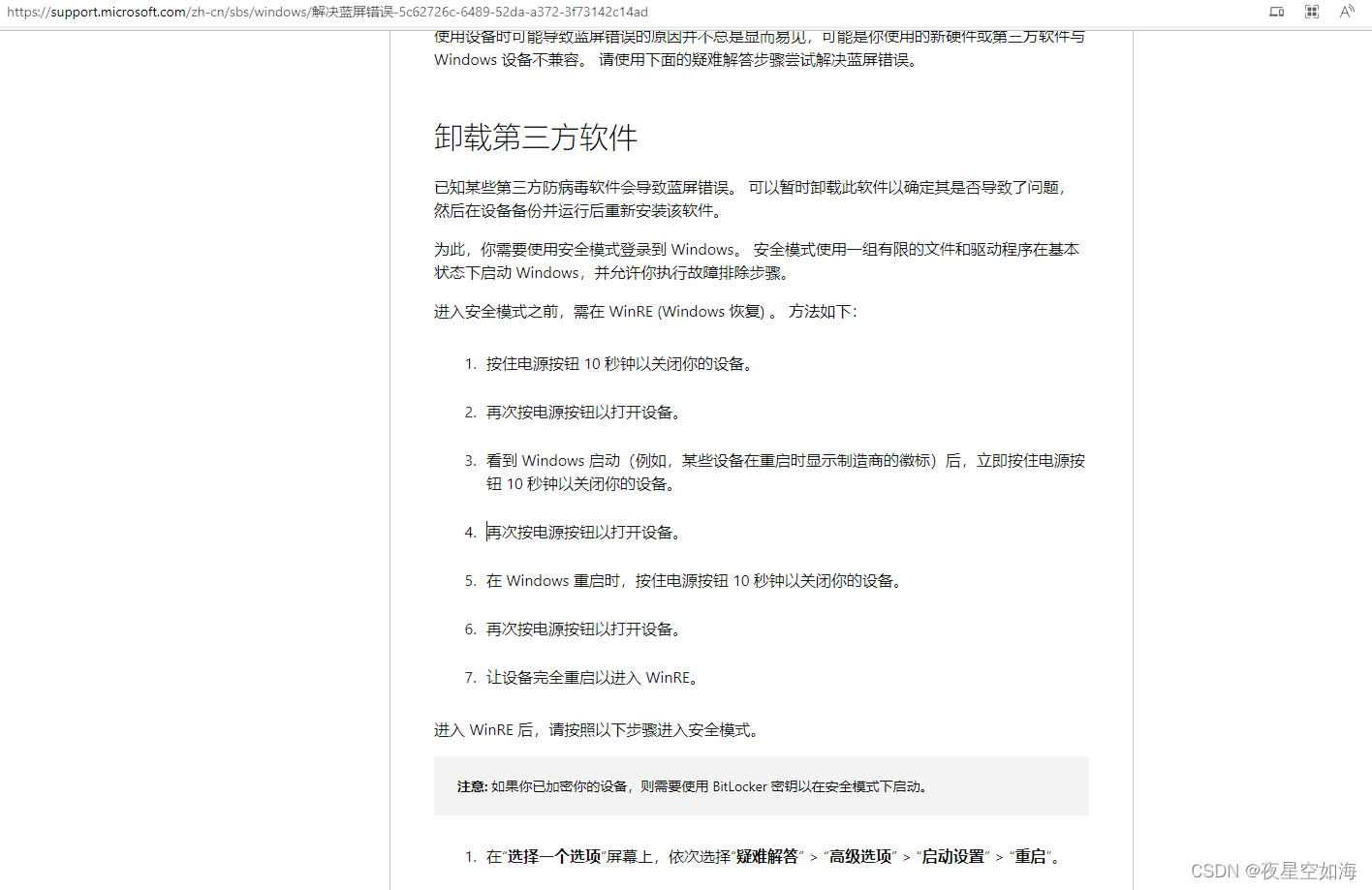
2)第二种
官方的第二种是让你进入安全模式在设备管理器里面回退、禁用或卸载驱动程序
https://support.microsoft.com/zh-cn/sbs/windows/%E8%A7%A3%E5%86%B3%E8%93%9D%E5%B1%8F%E9%94%99%E8%AF%AF-5c62726c-6489-52da-a372-3f73142c14ad


什么原因导致停止错误?
下面是官方给出的答案

浙公网安备 33010602011771号