6.4 setInputMask字符掩码
一、setInputMask字符掩码
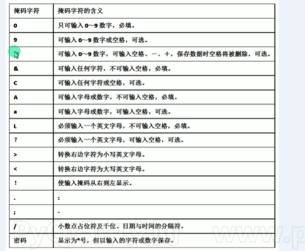
1.基本知识

2.代码
from PyQt5.Qt import *
import sys
app = QApplication(sys.argv)
window = QWidget()
window.setWindowTitle('掩码设置 - PyQt5中文网')
window.resize(600, 450)
window.move(300, 300)
led = QLineEdit(window)
led.setInputMask('>AAAA-99A9;$') #A-表示大写字母 9表示数字 $表示填充字符
window.show()
sys.exit(app.exec_())
3.效果


浙公网安备 33010602011771号