12月9每日打卡
软件需求与分析课堂测试八—结构化建模分析(100分)
(60分钟)
班级:信2105-3 学号:20213992 姓名: 李治樟
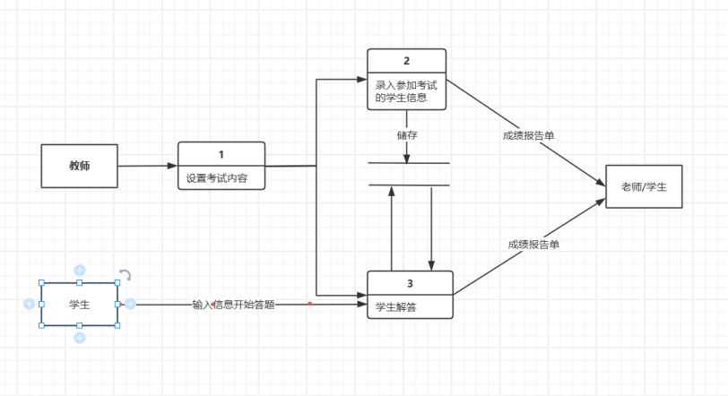
【说明】某大学为进一步推进无纸化考试,欲开发一考试系统。系统管理员能够创建专业方向、课程编号、任课教师等相关考试基础信息。教师和考生进行考试相关工作。系统与考试有关的主要功能如下:
(1)考试设置:教师制定试题(题目和答案),制定考试说明、考试时间和提醒时间等考试信息,录入参加考试的学生信息,并分别进行存储。
(2)显示并接收解答。根据教师设定的考试信息,在考试有效时间内向学生显示考试说明和题目,根据设定的提醒时间进行提醒,并接收学生的解答。
(3)处理解答。根据答案对接收到的解答数据进行处理,然后将解答结果进行存储。
(4)生成成绩报告。根据解答结果生成学生个人成绩报告,供学生查看。
(5)生成成绩单。对解答结果进行核算后生成课程成绩单供教师查看。
(6)发送通知。根据成绩报告数据,创建通知数据并将通知发送给学生;根据成绩单数据,创建通知数据并将通知发送给教师。
阅读上述材料,完成下列问题。
1、 绘制业务流程图。(15分)

2、 绘制顶层数据流图(工作上下范围图)(15分)。

3、 绘制一层数据流图。(15分)

4、 模拟智能评分细化处理解答的加工过程,并绘制二层数据流图。(20分)
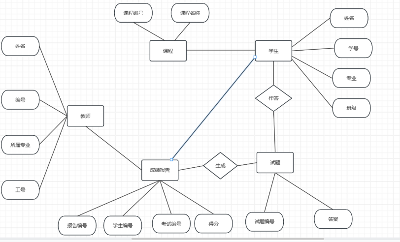
5、 根据上述材料,确定相应的数据字典,并绘制ER图。(15分)

6、 详细描述数据字典相关内容。(20分)
数据字典:
实体类型:课程、教师、学生、试题、成绩报告
属性:
课程:课程编号、课程名称
教师:教师编号、姓名、工号、所属专业
学生:班级、姓名、学号、专业
试题:试题编号、答案
成绩报告:报告编号、学生编号、考试编号、得分
浙公网安备 33010602011771号