软件体系架构课堂测试05 –软件体系结构概念架构设计
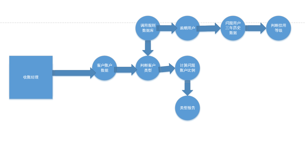
某大银行的一位银行卡办公室的收账经理Liz遇到了一个问题。她每周都收到一份过期未付款的账户名单。这份报告已经从两年前的250个账户增加到现在的1250个账户。
为了确定那些严重拖欠债务的账户,Liz需要通读这份报告。严重拖欠债务的账户由几个不同的规则确定,每个规则都要求Liz检查客户的一项或几项数据。过去半天的工作量现在增加到了每周三天。即使在确定了严重拖欠债务的账户后,如果没有查阅该账户三年内的历史资料,Liz也不能做出最后的信用决定(例如严厉的催款电话、断绝信用或将这个账户转给一个收账代理)。另外,Liz需要报告所有账户中过期未付款的、拖欠债务的、严重拖欠债务的和呆死账的比例。目前的报告中并没有给她提供这个信息。
假设现在需要你来开发一个软件,解决Liz面对的难题。
1、 那么你认为Liz现在遇到的问题有哪些?
(1)工作量的增加;
(2)客户账户的历史数据;
(3)问题账户所占比例没有显示…
2、你希望新的软件应该达成哪些业务目标?
BR1:能够快速查询客户账户;
BR2:能够分析一个客户是否为问题账户;
BR3:能够给出一个问题账户的三年内的历史数据:
BR4:能够计算问题账户所占比例…
2、 你怎样设计软件的高层解决方案?
(1)建立一个数据库系统用来存放客户账户信息;
(2)根据特定的判定问题账户的算法检索辨别出问题账户;
(3)工作人员能够检查该账户的三年内的历史数据;
(4)即时显示问题账户所占比例…
4、你怎样设计系统特性?
(1)创建客户信息数据库;
(2)根据原始数据重新整理并更新;
(3)提供提供客户账户基本信息查询和三年历史数据查询;
(4)设定欠账规则,创建问题用户计算过程;
(5)实时分析各类问题账户所占比例…
问题:
1、 绘制需求层次-需求方面二维矩阵。
2、 确定关键属性和关键功能。
3、 绘制关键功能的鲁棒图。
4、 绘制系统的概念体系架构图。
鲁棒图:


浙公网安备 33010602011771号