plantuml组件图
Color Description
Exists Function
Doing Function
Future Function
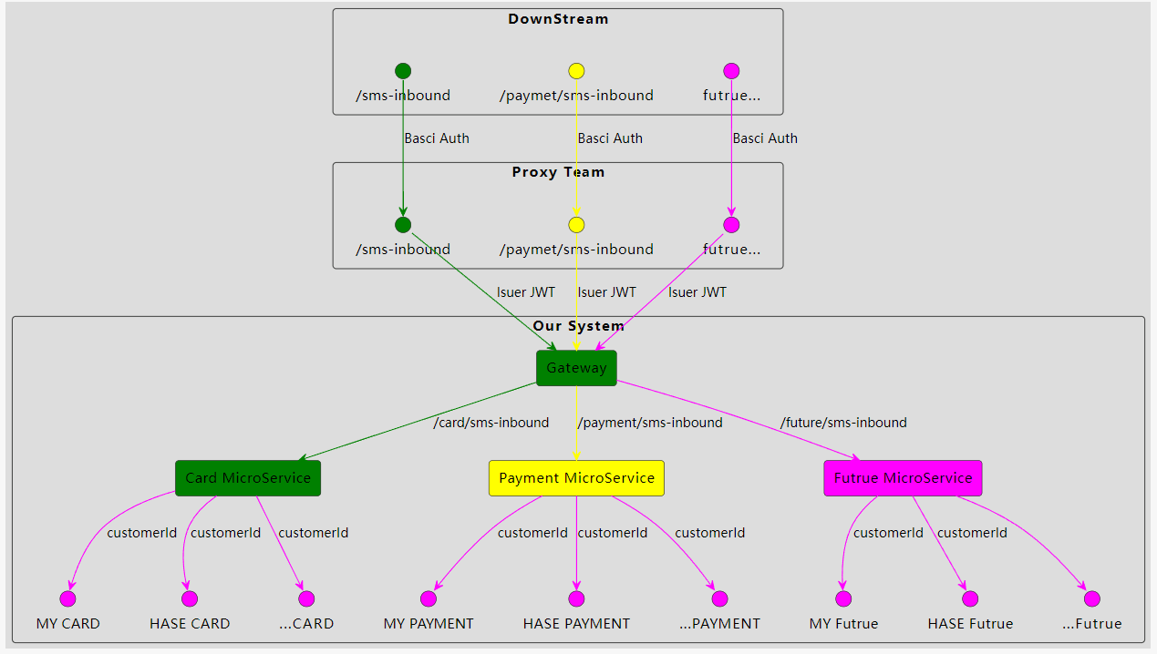
Case1:if Proxy Team can
效果图

plantuml代码
点击查看代码
@startuml
!theme toy
skinparam componentStyle rectangle
skinparam interface {
backgroundColor Magenta
}
component "DownStream" {
() "/sms-inbound" as SalesForce1 #Green
() "/paymet/sms-inbound" as SalesForce2 #Yellow
interface "futrue..." as SalesForceFutrue
}
component "Proxy Team" {
() "/sms-inbound"as HAP1 #Green
() "/paymet/sms-inbound" as HAP2 #Yellow
interface "futrue..." as HAPFutrue
}
SalesForce1 -down->HAP1 #Green :Basci Auth
SalesForce2 -down->HAP2 #Yellow :Basci Auth
SalesForceFutrue-down->HAPFutrue #Magenta :Basci Auth
component "Our System" {
component Gateway as gateway #Green
component "Card MicroService" as card #Green
component "Payment MicroService"as payment #Yellow
component "Futrue MicroService" as AFISPFutrue #Magenta
interface "MY CARD"
interface "HASE CARD"
interface "...CARD"
interface "MY PAYMENT"
interface "HASE PAYMENT"
interface "...PAYMENT"
interface "MY Futrue"
interface "HASE Futrue"
interface "...Futrue"
}
HAP1 -down->gateway #Green :Isuer JWT
HAP2 -down->gateway #Yellow :Isuer JWT
HAPFutrue -down->gateway #Magenta:Isuer JWT
gateway -down->card #Green :/card/sms-inbound
gateway -down->payment #Yellow :/payment/sms-inbound
gateway -down->AFISPFutrue #Magenta :/future/sms-inbound
card-down->"MY CARD" #Magenta :customerId
card-down->"HASE CARD" #Magenta :customerId
card-down->"...CARD" #Magenta :customerId
payment-down->"MY PAYMENT" #Magenta :customerId
payment-down->"HASE PAYMENT" #Magenta :customerId
payment-down->"...PAYMENT" #Magenta :customerId
AFISPFutrue-down->"MY Futrue" #Magenta :customerId
AFISPFutrue-down->"HASE Futrue" #Magenta :customerId
AFISPFutrue-down->"...Futrue" #Magenta
@enduml
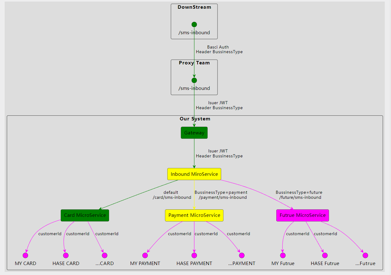
Case2:if Proxy Team can't
效果图

plantuml代码
点击查看代码
@startuml
!theme toy
skinparam componentStyle rectangle
skinparam interface {
backgroundColor Magenta
}
component "DownStream" {
() "/sms-inbound" as SalesForce1 #Green
() "/paymet/sms-inbound" as SalesForce2 #Yellow
interface "futrue..." as SalesForceFutrue
}
component "Proxy Team" {
() "/sms-inbound"as HAP1 #Green
() "/paymet/sms-inbound" as HAP2 #Yellow
interface "futrue..." as HAPFutrue
}
SalesForce1 -down->HAP1 #Green :Basci Auth
SalesForce2 -down->HAP2 #Yellow :Basci Auth
SalesForceFutrue-down->HAPFutrue #Magenta :Basci Auth
component "Our System" {
component Gateway as gateway #Green
component "Card MicroService" as card #Green
component "Payment MicroService"as payment #Yellow
component "Futrue MicroService" as AFISPFutrue #Magenta
interface "MY CARD"
interface "HASE CARD"
interface "...CARD"
interface "MY PAYMENT"
interface "HASE PAYMENT"
interface "...PAYMENT"
interface "MY Futrue"
interface "HASE Futrue"
interface "...Futrue"
}
HAP1 -down->gateway #Green :Isuer JWT
HAP2 -down->gateway #Yellow :Isuer JWT
HAPFutrue -down->gateway #Magenta:Isuer JWT
gateway -down->card #Green :/card/sms-inbound
gateway -down->payment #Yellow :/payment/sms-inbound
gateway -down->AFISPFutrue #Magenta :/future/sms-inbound
card-down->"MY CARD" #Magenta :customerId
card-down->"HASE CARD" #Magenta :customerId
card-down->"...CARD" #Magenta :customerId
payment-down->"MY PAYMENT" #Magenta :customerId
payment-down->"HASE PAYMENT" #Magenta :customerId
payment-down->"...PAYMENT" #Magenta :customerId
AFISPFutrue-down->"MY Futrue" #Magenta :customerId
AFISPFutrue-down->"HASE Futrue" #Magenta :customerId
AFISPFutrue-down->"...Futrue" #Magenta
@enduml
浙公网安备 33010602011771号