软件工程UML总结
个人总结
软件工程中UML的各类图绘制繁多复杂,这里为大家总结,有错请指正。
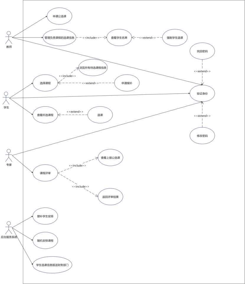
1.用例图是用例模型的一部分,用例模型还包括用例规约,用于对用例图中为展示出来的细节进行规定,用例图由参与者、用例以及它们之间的关系构成,用于描述系统功能。例如我绘制的以下用例图:

2.顺序图分为系统顺序图和普通顺序图,以及根据类图所绘制的类的顺序图。系统顺序图即为普通顺序图的缩减版,总结性更强,类的顺序图则是在普通顺序图的基础上用类中的类名及方法替换实体等。
3.活动图是系统程序进行一次活动操作中各个执行者的动作流程。
4.类图跟程序代码的相关性更强,一般是在根据面向对象程序设计语言的基础上绘制,含属性和方法。
浙公网安备 33010602011771号