Java后端开发-笔试选择题库知识点汇总【牛客错题集&收藏夹】
选择题知识点积累
1、牛客收藏夹(选择,兴趣题&错题收藏)
























实例成员包括实例变量和实例方法,也就是我们平时说的成员变量和成员方法。
静态变量也叫做类变量,静态方法也叫类方法,静态变量和静态方法统称静态成员也叫作类成员。
类成员是可以用类名.类变量或类方法来调用的。




反射机制主要提供了以下功能:
在运行时判断任意一个对象所属的类;
在运行时构造任意一个类的对象;
在运行时判断任意一个类所具有的成员变量和方法;
在运行时调用任意一个对象的方法;
生成动态代理。













后台线程:指为其他线程提供服务的线程,也称为守护线程。
JVM的垃圾回收线程就是一个后台线程。
前台线程:是指接受后台线程服务的线程,其实前台后台线程是联系在一起,就像傀儡和幕后操纵者一样的关系。
傀儡是前台线程、幕后操纵者是后台线程。
由前台线程创建的线程默认也是前台线程。
可以通过isDaemon()和setDaemon()方法来判断和设置一个线程是否为后台线程。











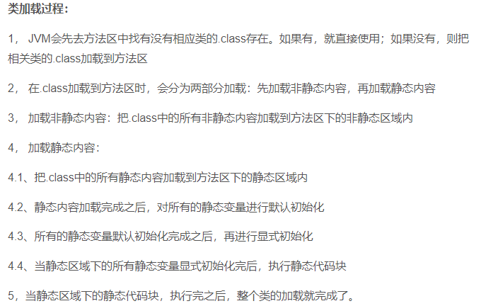
1、

2、





















2、牛客错题集(选择)




















start()开启线程
run()为方法体
sleep()为休眠线程,不释放锁
wait()让线程进入等待池,释放锁
notify()唤醒单个线程
notifyAll()唤醒全部线程
join()同步线程









编译看左边,运行看右边。也就是是编译的时候会把它当成左边的类型,运行的时候看右边类型的方法体。这个题动物类没有另一个方法,而b调用了,所以编译器会认为b是一个动物类,所以报错。这就是多态的特性吧








































































类的方法就是指类中用static 修饰的方法(非static 为实例方法),比如main 方法,那么可以以main 方法为例,可直接调用其他类方法,必须通过实例调用实例方法
类方法是指用static修饰的方法,static方法是属于类的;普通方法叫对象方法或实例方法,因为对象就是实例。
A.this指的是当前对象,类方法依附于类而不是对象,所以this会编译出错
C.类方法中也可以调用其他类的类方法。同时可以通过创建对象(实例)来调用普通方法(实例方法)
D.类方法中可以创建对象,所以可以调用实例方法










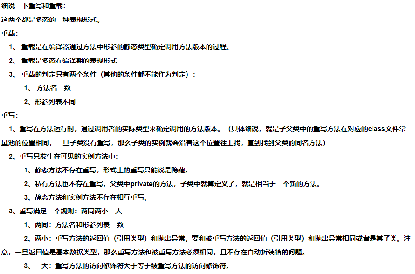
2同2小1大
方法名相同,参数类型相同;
子类返回类型小于等于父类方法返回类型;
子类抛出异常小于等于父类方法抛出异常;
子类访问权限大于等于父类方法访问权限。





































分离链表法又称链地址法、开放寻址法、再散列法
















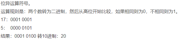
同0异1


A. long test = 012; (八进制整型)
B. float f = -412; (自动转 -412.0f 单精度 浮点数)
D. double d = 0x12345678; (十六进制整数,自动转 双精度浮点数)


























public class Test { public static class A { private B ref; public void setB(B b) { ref = b; } } public static Class B { private A ref; public void setA(A a) { ref = a; } } public static void main(String args[]) { … start(); …. } public static void start() { A a = new A(); B b = new B(); a.setB(b); b = null; a = null; … } }

































































































































光闷头整理没用,得往心里拾,脚踏实地做一道会一道

浙公网安备 33010602011771号