React Native 教程
重要资料
https://wiki.imooc.com/reactnative/introduce.html
http://es6.ruanyifeng.com/#docs/style
https://blog.csdn.net/qq_30100043/article/details/53391308
ES6基础
module的语法
-
export
export function test(){}export const name = "haha"export class XXX {}export default XXX(defalut导出) -
import
import {a, b} from XXXimport XXX from XXX(获取某文件的default导出) -
export {a, b} from XXX
导出某变量从XXX文件中,类似于写了一个index文件作专门的导出
解构赋值
- 数组
let [a, b, c] = list; - 对象
let {a = 1, b = 2} = obj; - 函数
function test(a = 1, b = {}) { } function test2({a, b, c}) { }
扩展运算符
let obj = {...obj2}let list = [...list1]
箭头函数
这里需要注意的是箭头函数的绑定this
常量定义
const TEST = '1'
参考资料
es6 扩展运算符 三个点
ECMAScript 6 入门
react基础
基本组件
import React from 'react';
export default class App extends React.Component {
constructor(props) {
super(props);
// 初始化state
}
componentDidMount() {
// 数据请求
}
componentWillReceiveProps() {
// 在组件接收到一个新的 prop (更新后)时被调用。这个方法在初始化render时不会被调用
}
componentWillUnmount() {
// 销毁长链接等本组件占用资源的操作
}
render() {
// 注意render一个组件
return (
<div></div>
)
}
}
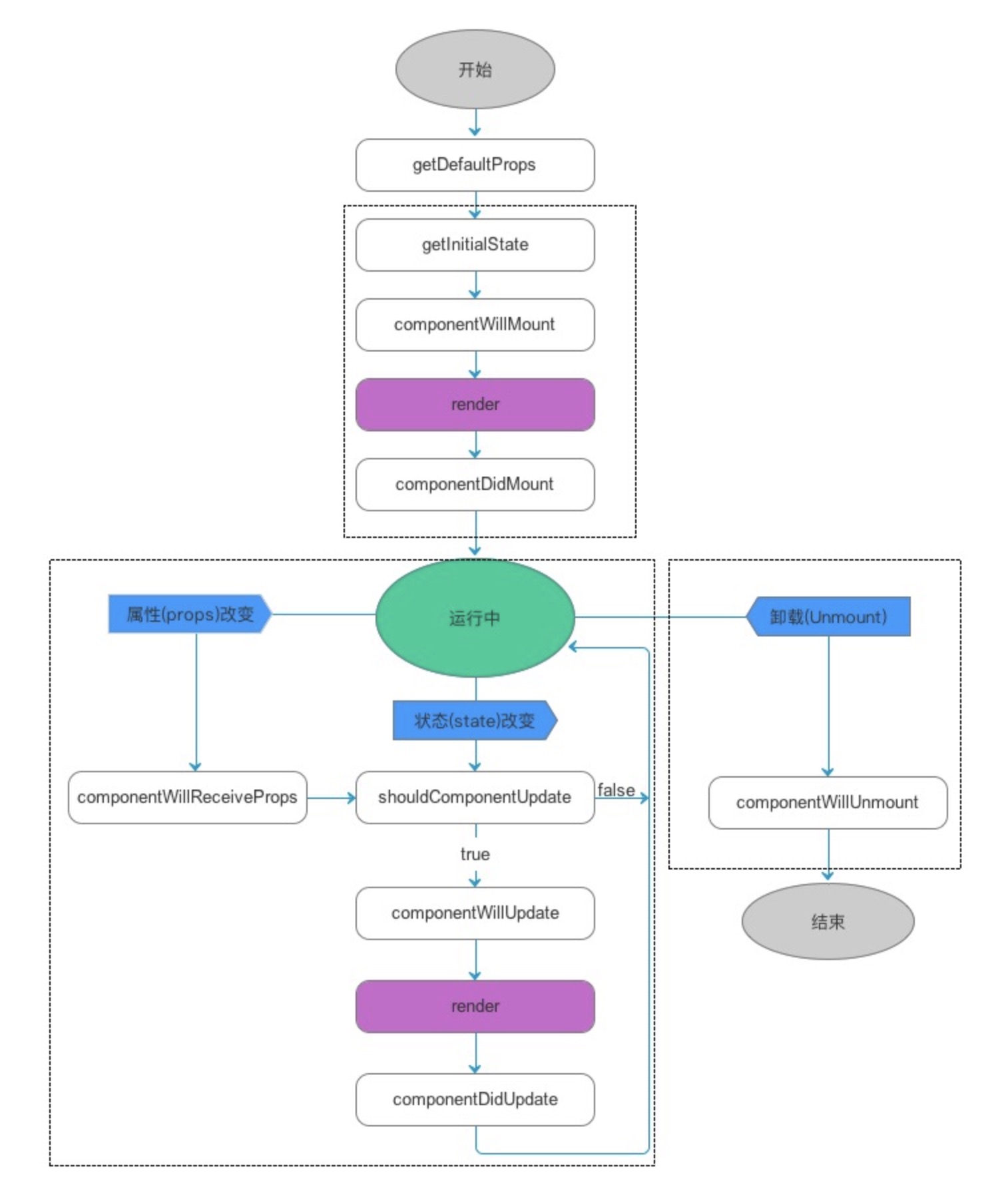
react生命周期

参考资料
React Native 中组件的生命周期
一张图学习 ES6 中的 React 生命周期与流程
props
组件的属性,可以为任意类型。主要的用途:
- 父组件向子组件传递数据
- 父组件向子组件传递调用函数,用来通知父组件消息。
- 用来作为子组件逻辑判断的标示,渲染的样式等
- children用来作为子组件的部分视图。
参考资料
Props(属性)
state
在constructor中初始化该组件的state,之后通过this.setState({})修改state。setState所做的修改是合并修改,意思是setState中的对象会和之前的state做合并。
每次修改完状态后,稍后会执行render重新渲染。
import React from 'react';
export default class App extends React.Component {
constructor(props) {
super(props);
this.state = {
count: 1
}
}
add() {
let { count } = this.state;
count++;
this.setState({
count: count
});
}
sub() {
let { count } = this.state;
count--;
this.setState({
count: count
});
}
render() {
return (
<div>
<div>{this.state.count}</div>
<Button onClick={() => this.add()}>Add</Button>
<Button onClick={() => this.sub()}>Sub</Button>
</div>
)
}
}
渲染
-
数据展示
用{}包裹数据 -
循环
{ [1,2,3,4].map(item => { return <div>{item}</div> }) } -
条件判断
{ flag && <div>测试</div>} { flag ? <div>测试</div> : <div>测试2</div>}
react native
基本组件介绍
View
相当于html的div,块容器
Image
图片展示组件,常用属性如下:
- source
source={{uri: "XXX"}}加载网络图片, 必须设置宽和高才能展示。在展示图片前,最好判断XXX是否存在source={require("XXX")}加载本地图片,XXX为本地图片相对地址
应该封装一个Image组件,用来处理onError的错误和网络图片缓存
TouchableOpacity
用于写按钮的组件。常用属性如下:(此组件与TouchableHighlight的区别在于并没有额外的颜色变化,更适于一般场景)
- activeOpacity
指定封装的视图在被触摸操作激活时以多少不透明度显示(通常在0到1之间) - onPress
TouchableHighlight
用于写按钮的组件,常用属性如下:
- activeOpacity
指定封装的视图在被触摸操作激活时以多少不透明度显示(通常在0到1之间) - underlayColor
有触摸操作时显示出来的底层的颜色 - onPress
Text
显示文字的组件
-
ellipsizeMode
取值(‘head’, ‘middle’, ‘tail’, ‘clip’)- head:从文本的开头进行截断,并在文本的开头添加省略号,例如:…xyz。
- middle :从文本的中间进行截断,并在文本的中间添加省略号,例如:ab…yz。
- tail:从文本的末尾进行截断,并在文本的末尾添加省略号,例如:abcd…。
- clip :文本的末尾显示不下的内容会被截断,并且不添加省略号,clip只适用于iOS平台。
-
numberOfLines
限制最多显示的行数 -
onPress
TextInput
输入框组件
- value
- onChangeText
- underlineColorAndroid="transparent"
TextInput在安卓上默认有一个底边框,同时会有一些padding。如果要想使其看起来和iOS上尽量一致,则需要设置padding: 0,同时设置underlineColorAndroid="transparent"来去掉底边框 - placeholder
- placeholderTextColor
- onBlur
当文本框失去焦点的时候调用此回调函数。 - onFocus
当文本框获得焦点的时候调用此回调函数。
Modal
ScrollView
- horizontal
当此属性为true的时候,所有的子视图会在水平方向上排成一行,而不是默认的在垂直方向上排成一列。默认值为false。 - showsHorizontalScrollIndicator
当此属性为true的时候,显示一个水平方向的滚动条。
FlatList
- data
数据 - renderItem
每一项的渲染组件 - onEndReached
当列表被滚动到距离内容最底部不足onEndReachedThreshold的距离时调用 - onEndReachedThreshold
决定当距离内容最底部还有多远时触发onEndReached回调 - keyExtractor
item的key - ref
this._list.scrollToOffset({x: 0, y: 0})
Alert
StyleSheet
样式定义StyleSheet.create
Dimensions
获取屏幕尺寸
Dimensions.get('window').height
Dimensions.get('window').width
布局
- flex布局
Flex 布局教程:语法篇 - 绝对定位
flex布局一般都是对内容组件进行操作。
样式编写
<View style={styles.container}></View>
const styles = StyleSheet.create({
container: {
height: 100
}
})
宽/高无单位,这里的1代表的是逻辑像素点
数据请求介绍
在services文件夹中进行定义,在其他页面引用调用。参照SpectrumService的编写。
路由编写
在app.js中定义路由<NavScene key="SpectrumSearch" component={GenealogySearch} renderRightButton = { props => <GenealogySearchBox preKey={props.preKey}/> }/>
- key为该路由标识
- component 为该路由展示的组件
- title为导航栏标题
- renderRightButton可重写右侧按钮
导航栏在路由组件中定义
路由跳转
router文件定义了三个跳转方法,jump, jumpRNApp, jumpApp
jump代表正常的RN页面之间跳转
jumpRNApp代表RN页面之间需要跨路由,并且重新启动一个RN实例,一般用于首页跳转到其他RN页面
jumpApp代表跳转到原生App的页面
与App的交互
- startActivity
跳转到APP某个路由 - finishActivity
结束当前RN页面 - getUserInfo
获取用户信息 - AppEventListener
监听App的调用,包括路由跳转和重新加载
日志记录
通过引入services中的logger,调用其方法进行日志输出。方法有info, debug, warn, error四种,通过logger.error(tag, {})调用,tag为字符串。
详见logger
调试
- 通过console.log输出打印,在XCode/android studio控制台查看对应的输出。
- 通过Alert.alert弹框,进行调试。
rn基本命令介绍
npm start启动服务npm run startWithNoCache清空缓存启动服务npm run build打包npm install依赖安装npm run reinstall重新安装依赖
切记不要修改将npm5安装依赖后的package.json文件提交。package.json的依赖记录中不应包含
react-native,rn-nodeify,util三项。
项目结构

https://www.jianshu.com/p/cf555f98e9b6
浙公网安备 33010602011771号